突破性发现!中山大学肿瘤防治中心高益军/王峰/廖雯婷/赵齐揭示KRAS突变结直肠癌耐药机制,设计三重靶向治疗突破耐药新策略
| 导读 | 这一发现不仅解释了临床治疗中耐药性产生的根源,更提出了通过联合靶向FGFR3来克服耐药性的全新三重靶向治疗策略,对结直肠癌未来的精准治疗具有一定的指导意义。 |
近日,国际顶级学术期刊《Cancer Cell》最新发表了一项中山大学肿瘤防治中心高益军/王峰/廖雯婷/赵齐团队关于KRAS突变结直肠癌治疗耐药机制的重要研究。研究发现:结直肠癌细胞在应对KRAS和EGFR双重靶向治疗时,会采取一种特殊的“细胞变身”策略得以幸存。这一发现不仅解释了临床治疗中耐药性产生的根源,更提出了通过联合靶向FGFR3来克服耐药性的全新三重靶向治疗策略,对结直肠癌未来的精准治疗具有一定的指导意义。

图形摘要
靶向KRAS:结直肠癌治疗的重大挑战与希望
KRAS是人类恶性肿瘤中突变率最高的致癌基因之一,是结直肠癌、胰腺癌等高死亡率肿瘤的重要驱动基因。在高达50%的结直肠癌病例中可观察到KRAS突变,这使得它成为治疗的重要靶点。
近年来,针对KRAS G12C突变的抑制剂与EGFR抗体联合使用,已经改变了KRAS G12C突变结直肠癌的治疗策略。这种组合疗法在患者中实现了34%-46的客观缓解率,获得了美国FDA的加速批准。然而,希望背后隐藏着挑战,大多数患者在接受联合治疗后数月内就会产生耐药性并复发,这种耐药性的产生机制成为临床上面临的主要难题。
细胞变身:耐药性产生的惊人发现
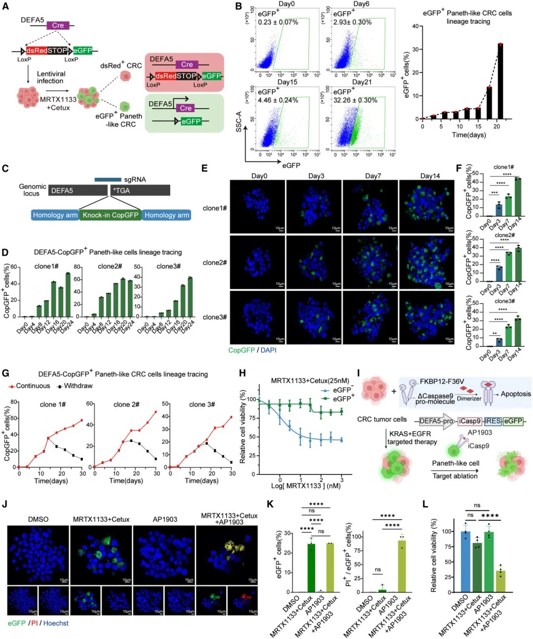
KRAS-EGFR抑制后残留结直肠癌病灶中潘氏样细胞状态的富集
为了深入研究耐药机制,研究团队利用了基因工程小鼠模型、患者来源的类器官和移植瘤模型以及临床标本开展研究。一组实验发现,当KRAS和EGFR同时被抑制后,存活的结直肠癌细胞获得了一种潘氏样细胞状态。
潘氏细胞通常位于小肠隐窝底部,是一种分泌性上皮细胞,在维持肠道组织稳态方面发挥着重要作用。研究人员观察到,在双重靶向治疗下,肿瘤细胞逐渐向这种潘氏样状态转变。通过单细胞RNA测序技术,团队追踪了癌细胞在治疗过程中的细胞状态转变。他们发现,结直肠癌细胞会经历一个类似休眠的耐受状态,最终过渡到潘氏样状态。
这种转变不是永久性的。当停止药物治疗后,这些潘氏样细胞会迅速恢复至原始状态,这表明这种耐药策略是癌细胞的一种可塑性应对机制。

KRAS和EGFR联合抑制通过转分化作用诱导潘氏样细胞的出现
SMAD1-FGFR3轴:破解耐药机制的关键信号通路

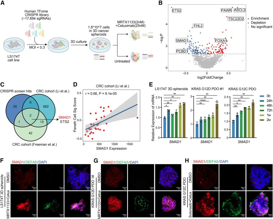
CRISPR筛选鉴定SMAD1是潘氏样状态转变和治疗抵抗的驱动因子
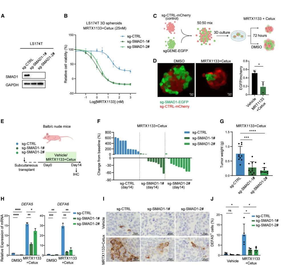
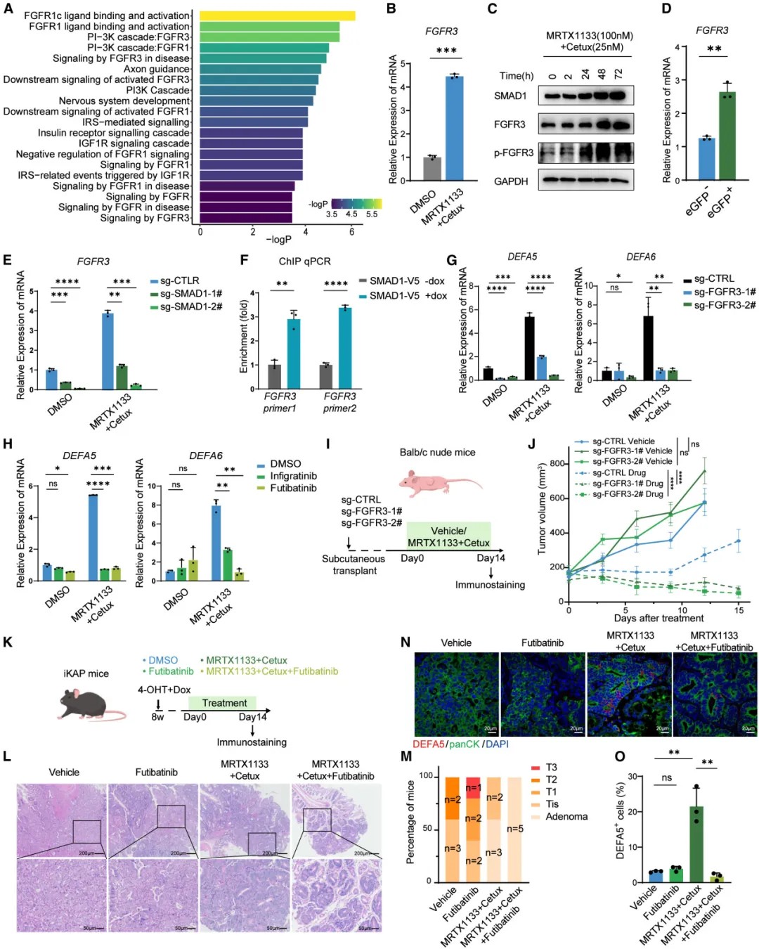
研究团队进一步通过CRISPR基因筛选技术,从1741个人类转录因子中确定了SMAD1是推动潘氏样细胞状态转变和治疗抵抗的关键调控因子。研究发现,KRAS-EGFR双重抑制会诱导SMAD1表达增加。更重要的是,SMAD1通过直接激活FGFR3的表达,推动癌细胞向潘氏样状态转变。
FGFR3信号通路在肠道发育过程中对潘氏细胞谱系特化具有已知作用。在癌症治疗背景下,这一通路被异常激活,成为耐药性的关键驱动力。研究人员发现,SMAD1和FGFR3之间的这种联系,为克服耐药性提供了一个有希望的治疗靶点。

SMAD1通过促进潘氏样状态转变驱动KRAS-EGFR联合疗法耐药
三重靶向治疗:突破耐药性的新策略

SMAD1-FGFR3信号轴驱动潘氏样状态转变并促进潘氏样细胞中MAPK信号重新激活
基于上述发现,研究团队测试了联合使用KRAS抑制剂、EGFR抗体和FGFR抑制剂的三重靶向治疗策略。在KRAS G12D突变的结直肠癌小鼠模型中,双重靶向治疗(MRTX1133和西妥昔单抗)仅能稳定疾病,而加入FGFR抑制剂futibatinib后,观察到肿瘤显著消退。重要的是,这种三重靶向治疗不仅有效抑制了肿瘤生长,还阻止了癌细胞的潘氏样转变。
在两种源自KRAS G12D突变结直肠癌患者的PDX模型中,三重靶向治疗也引发了深刻且持续的肿瘤消退,且没有引起明显的体重减轻,表明这种联合治疗方案具有良好的耐受性。

KRAS-EGFR联合抑制后人类残留结直肠癌肿瘤中潘氏样状态的富集
研究启示与未来展望
研究团队还分析了两名接受KRAS G12C抑制剂与EGFR抗体联合治疗的结直肠癌患者的配对活检组织。在治疗13个月和8个月后获得的残留肿瘤组织中,潘氏样细胞显著富集,证明了这一发现在临床上的相关性。这些临床样本数据表明,潘氏样细胞可塑性是一种在小鼠和人类KRAS突变结直肠癌模型中高度保守的耐药机制。
该研究SMAD1-FGFR3信号轴的发现为临床提供了明确的生物标志物和治疗靶点,对结直肠癌未来的精准治疗具有一定的指导意义。(转化医学网360zhyx.com)
原文链接:
https://www.cell.com/cancer-cell/fulltext/S1535-6108(25)00451-9
【关于投稿】
转化医学网(360zhyx.com)是转化医学核心门户,旨在推动基础研究、临床诊疗和产业的发展,核心内容涵盖组学、检验、免疫、肿瘤、心血管、糖尿病等。如您有最新的研究内容发表,欢迎联系我们进行免费报道(公众号菜单栏-在线客服联系),我们的理念:内容创造价值,转化铸就未来!
转化医学网(360zhyx.com)发布的文章旨在介绍前沿医学研究进展,不能作为治疗方案使用;如需获得健康指导,请至正规医院就诊。
责任声明:本稿件如有错误之处,敬请联系转化医学网客服进行修改事宜!
微信号:zhuanhuayixue
腾讯登录
还没有人评论,赶快抢个沙发