诱导癌细胞衰老!福建省妇幼保健院发文:有前景的癌症治疗策略
| 导读 | 携带 TP53 基因异常的子宫内膜癌由于缺乏可成药靶点,给治疗带来了重大挑战。 |
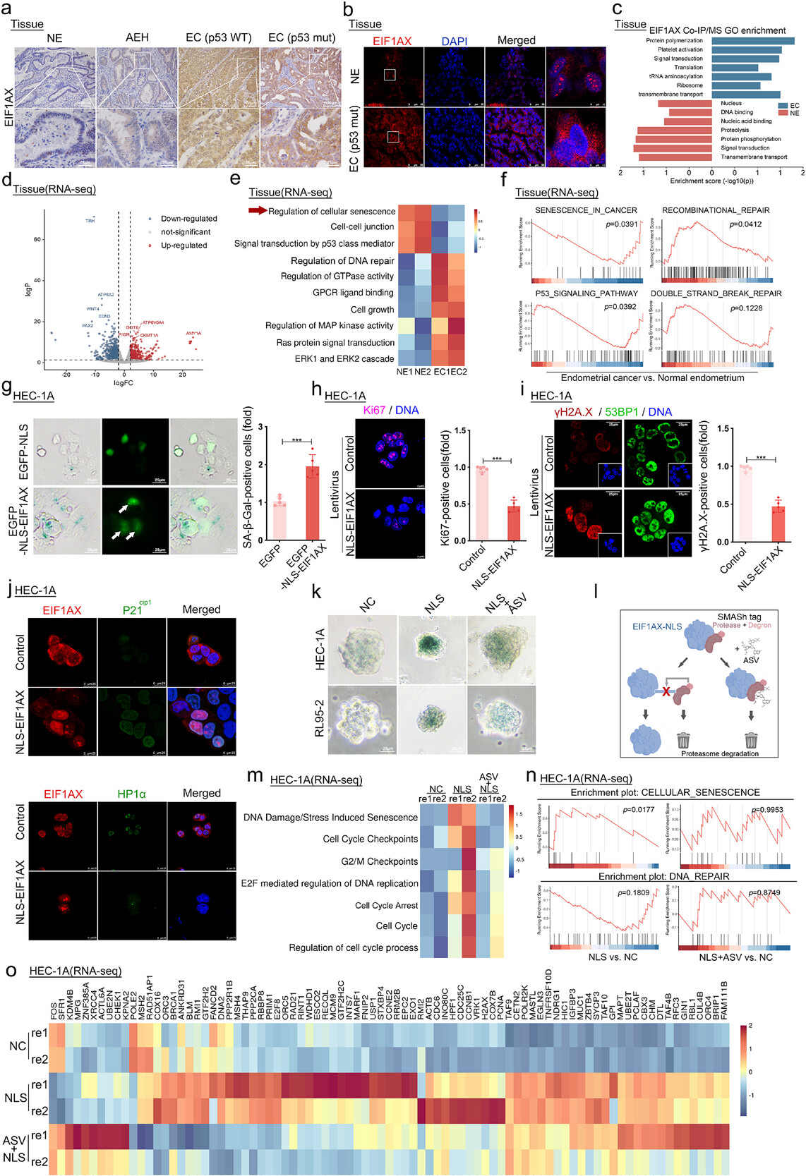
近日,福建省妇幼保健院研究人员在期刊《Advanced Science》上发表了研究论文,题为“EIF1AX Nucleolar Condensates Enhance Susceptibilities for the Management of Endometrial Cancer”,初步研究结果表明,子宫内膜癌中 EIF1AX 的异常亚细胞定位与不良预后显著相关。在本研究中,采用化合物库筛选可诱导子宫内膜癌细胞中 EIF1AX 核定位的治疗剂,随后通过 CRISPR 库筛选来鉴定抗衰老化合物。结果表明,2,5-MeC 和达西诺司他联合使用能有效抑制肿瘤生长。此外,RNA 测序和抗体阵列分析显示,2,5-MeC 和达西诺司他的合成致死性是通过激活 JNK/MAPK 信号通路介导的。总之,这些发现为 TP53 异常的子宫内膜癌提供了一种新的治疗策略。

https://advanced.onlinelibrary.wiley.com/doi/10.1002/advs.202504238
TP53突变型子宫内膜癌:现有治疗局限与新策略之需
01
子宫内膜癌(EC)是女性生殖系统常见的恶性肿瘤。尽管临床研究表明,化疗联合贝伐珠单抗(一种抗 VEGF 抗体)对 TP53 突变型子宫内膜癌有益,但治疗效果仍不理想。此外,阿达沃塞替尼是一种 G2/M 检查点激酶 WEE1 抑制剂,已知可促进 TP53 缺陷细胞凋亡,但在初步试验中显示出的益处有限。鉴于 TP53 通常被认为难以成药,开发新的治疗策略是必要且紧迫的。
EIF1AX 核仁易位促进子宫内膜癌的衰老诱导
02
为了进一步探究由 EIF1AX 核仁易位诱导的衰老是否可逆,研究人员设计了一个 EIF1AX 降解系统。EIF1AX-WT 组和 EIF1AX-NLS+ASV 组之间的差异表达基因与细胞周期和衰老无关。这些发现表明,由 EIF1AX 核仁易位驱动的衰老是可逆的,突显了其作为抗衰老治疗靶点的潜力。
2,5-甲基色胺(2,5-MeC)和达西诺司他(Dacinostat)在体内协同抑制子宫内膜癌细胞增殖
03
为了评估 2,5-MeC 和达西诺司他(dacinostat)在体内的抗肿瘤效果,研究人员使用 HEC-1A 和 RL95-2 细胞建立了异种移植模型。2,5-MeC 处理组中 SA-β-gal 阳性细胞的数量高于 DMSO 组,但肿瘤体积无差异。2,5-MeC 与达西诺司他联合使用能有效促进细胞衰老并缩小肿瘤体积。此外,联合治疗未导致体重减轻或器官损伤,表明其安全性良好。
为了进一步在体内验证 2,5-MeC 和达西诺司他之间的协同作用,研究人员使用了子宫内膜癌(EC)患者来源的异种移植(PDX)小鼠模型以及 Trp53KO 体细胞 EC 模型。在这些模型中,单独使用 2,5-MeC 或达西诺司他治疗仅使肿瘤体积略有缩小,而联合治疗则显著降低了肿瘤负荷。这些发现表明,2,5-MeC 和达西诺司他的联合用药是治疗子宫内膜癌的一种很有前景的治疗策略。

EIF1AX 核仁易位促进子宫内膜癌细胞衰老
结论
04
总之,这些发现拓展了研究人员对核仁生物学及其在癌症治疗中的潜力的理解。特别是,研究人员确定了 EIF1AX 促进细胞衰老的一种新机制,并为在合成致死策略中靶向异常蛋白质定位提供了治疗依据。未来的研究应侧重于优化这种联合疗法,并评估其临床疗效,尤其是对于治疗选择有限的子宫内膜癌患者。(转化医学网360zhyx.com)
参考资料:
https://advanced.onlinelibrary.wiley.com/doi/10.1002/advs.202504238
【关于投稿】
转化医学网(360zhyx.com)是转化医学核心门户,旨在推动基础研究、临床诊疗和产业的发展,核心内容涵盖组学、检验、免疫、肿瘤、心血管、糖尿病等。如您有最新的研究内容发表,欢迎联系我们进行免费报道(公众号菜单栏-在线客服联系),我们的理念:内容创造价值,转化铸就未来!
转化医学网(360zhyx.com)发布的文章旨在介绍前沿医学研究进展,不能作为治疗方案使用;如需获得健康指导,请至正规医院就诊。
责任声明:本稿件如有错误之处,敬请联系转化医学网客服进行修改事宜!
微信号:zhuanhuayixue
腾讯登录
还没有人评论,赶快抢个沙发