增进胃癌免疫抑制理解!南京医科大学第一附属医院:胃癌免疫治疗有前景的靶点
| 导读 | 癌症相关成纤维细胞(CAFs)在胃癌中的免疫调节作用已被越来越多地认识到。本研究旨在识别特定的CAF亚群,并阐明其免疫抑制作用的机制。 |
12月21日,南京医科大学第一附属医院研究团队在期刊《Journal for ImmunoTherapy of Cancer》上发表了研究论文,题为“CD146+CAFs mediate immunosuppression in gastric cancer via COL4A1: potential therapeutic targets”,本研究中,研究人员对来自 9 对患者匹配的肿瘤组织和相邻正常组织的 8322 个高质量成纤维细胞进行了分析。鉴定出一种独特的癌相关成纤维细胞(CAF)亚群,即 CD146+ CAFs。CD146+ CAFs 在肿瘤微环境中显著富集,并与不良预后和 M2 样巨噬细胞浸润相关。肿瘤细胞通过 JAG1-NOTCH3 和 LGALS3-CD146 信号通路促进 CD146+ CAFs 的扩增。从机制上讲,NOTCH3 是 CD146+ CAFs 的主要调节因子。肿瘤细胞来源的 JAG1 与 CD146+ CAFs 上的 NOTCH3 结合,触发 PI3K/AKT 介导的 CD146 转录,并增强 COL4A1 的分泌。功能上,CD146+ CAF 衍生的 COL4A1 与巨噬细胞 CD44/IL7R 结合,驱动巨噬细胞向 M2 样极化,从而抑制 CD8+ T 细胞功能。体内阻断 CD146 或 COL4A1 可抑制 M2 极化,恢复 CD8+ T 细胞活性,并抑制肿瘤生长。

https://jitc.bmj.com/content/13/12/e013577#sec-36
免疫疗法在胃癌治疗中的困境与挑战
01
免疫疗法已成为治疗多种实体瘤的一种很有前景的治疗手段。然而,其在胃癌中的疗效有限,未能达到临床预期。例如,KEYNOTE-061、KEYNOTE-062 和 JAVELIN Gastric 300 等 3 期临床试验均未能证明程序性细胞死亡蛋白 1(PD-1)或程序性死亡配体 1(PD-L1)单药疗法在晚期胃癌患者中的疗效优于标准化疗。此外,在一线化疗后使用 PD-L1 抑制剂进行维持治疗也未带来显著的生存获益。尽管 PD-1 阻断与化疗的联合疗法在部分患者中改善了预后,但这些获益仅限于符合严格入选标准的亚组患者。肿瘤微环境(TME)内的免疫抑制仍是胃癌免疫治疗的主要障碍,这凸显了阐明其潜在机制的紧迫性。
靶向CD146或COL4A1的中和抗体增强CD8+ T细胞功能并在体内抑制肿瘤生长
02
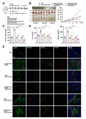
为了评估 CD146+CAFs 对肿瘤生长的影响以及在体内阻断 CD146 或 COL4A1 的治疗潜力,研究人员将分离出的 CD146+CAFs 与 AGS 细胞(比例为 1:1)皮下共注射到 NCG 小鼠体内,以建立 CDX 模型。随后,通过尾静脉向 NCG 小鼠输注来自健康供体的人类外周血单个核细胞(PBMCs),以重建小鼠的免疫功能,从而在该体内模型中研究人类免疫反应。研究人员将小鼠随机分组,分别接受腹腔注射抗 CD146 和抗 COL4A1。来自不同供体的 PBMCs 处理的三组肿瘤在肿瘤大小方面没有显著差异。
两种抗体治疗均显著抑制了肿瘤生长。联合注射使血清中 IL-10 和 TGF-β1 升高(p<0.001),而抗 CD146 或抗 COL4A1 则显著降低了这两种因子的水平。机制上,多重免疫荧光分析显示联合注射组中 M2 样巨噬细胞(CD206+)增多(p<0.001),而两种抗体治疗均显著减少了其数量。相反,抗 CD146 或抗 COL4A1 显著增强了肿瘤内 CD8+T 细胞的浸润。经过这些治疗后,CD146、NOTCH3、COL4A1 及相关关键信号蛋白的表达水平显著改变。

CD146 或 COL4A1 的中和抗体可增强体内 CD8+ T 细胞的功能并抑制肿瘤生长
这些数据表明,靶向 CD146 或 COL4A1 可通过减少 M2 样巨噬细胞并增强细胞毒性 T 细胞活性来重新编程肿瘤免疫微环境,支持其作为胃癌新型治疗靶点的潜力。
研究意义
03
本研究不仅加深了对胃癌免疫抑制的理解,还为未来的免疫治疗提名了有前景的靶点,有可能改善患者的预后。后续研究应优先进行临床验证,并探索合理的联合治疗方案以最大限度地提高治疗效果。(转化医学网360zhyx.com)
参考资料:
https://jitc.bmj.com/content/13/12/e013577#sec-36
【关于投稿】
转化医学网(360zhyx.com)是转化医学核心门户,旨在推动基础研究、临床诊疗和产业的发展,核心内容涵盖组学、检验、免疫、肿瘤、心血管、糖尿病等。如您有最新的研究内容发表,欢迎联系我们进行免费报道(公众号菜单栏-在线客服联系),我们的理念:内容创造价值,转化铸就未来!
转化医学网(360zhyx.com)发布的文章旨在介绍前沿医学研究进展,不能作为治疗方案使用;如需获得健康指导,请至正规医院就诊。
责任声明:本稿件如有错误之处,敬请联系转化医学网客服进行修改事宜!
微信号:zhuanhuayixue
腾讯登录
还没有人评论,赶快抢个沙发