Nat Commun | 83.9万人多祖先队列研究揭示肥胖遗传机制多样性,发现5个新肥胖风险基因
| 导读 | 这些发现为开发跨人群适用的肥胖风险预测模型及靶向治疗提供新依据。 |
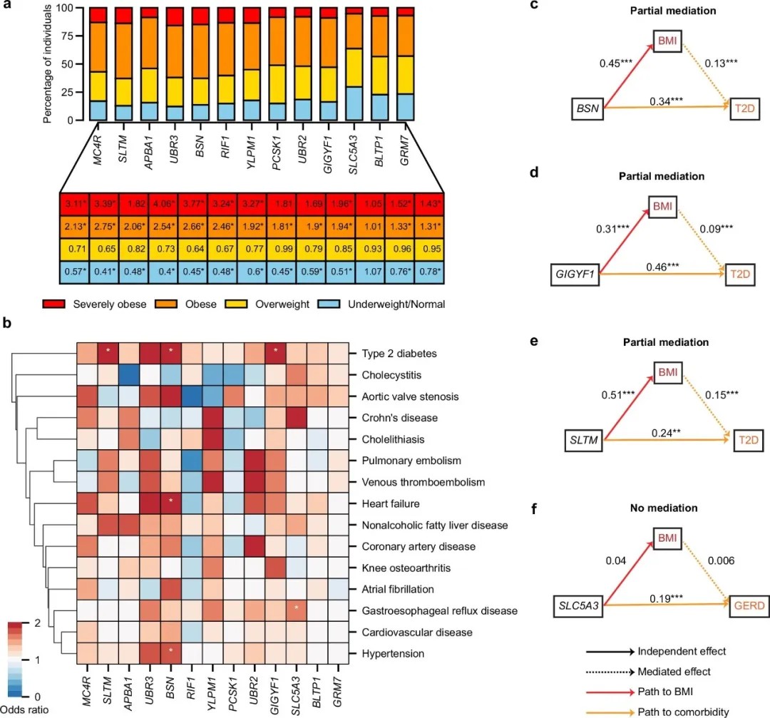
近日,一项发表于《Nature Communications》的创新研究,通过整合英国生物银行(UK Biobank)和全民研究计划(All of Us)两大生物样本库中839,110名六种不同祖先人群的遗传数据,首次实现了跨祖先的肥胖基因大规模荟萃分析。研究团队采用基因负荷关联检验及逆方差加权荟萃分析,最终锁定13个与体重指数(BMI)显著相关的基因,其中YLPM1、RIF1、GIGYF1、SLC5A3和GRM7 五个基因为首次被报道的肥胖风险新基因。

基于跨祖先荟萃分析发现的BMI相关基因 结果
研究背景与关键发现

YLPM1基因的蛋白截短变异(PTVs)对不同祖先人群BMI的影响
既往肥胖遗传研究多基于欧裔人群(如UK Biobank的英国白人队列),导致结果普适性受限。随着多祖先队列(如All of Us)的建立,科学家得以在更接近真实世界的遗传多样性中探索肥胖机制。本研究覆盖非洲、美洲、东亚、南亚等六种祖先群体,样本量较既往研究扩大近3倍,为精准医学的跨人群应用奠定基础。
1.跨祖先一致性验证:
YLPM1、MC4R和SLTM三种基因在欧裔与非欧裔人群中效应一致,尤以YLPM1最为显著,其携带者的严重肥胖风险(BMI≥40)增加约3倍。相比之下,GRM7和APBA1等基因呈现显著的祖先异质性,在非欧裔人群中效应减弱,提示遗传背景与环境因素可能交互影响基因外显率。
2.脑组织表达与共病机制:
新发现基因多高表达于大脑及脂肪组织,尤其YLPM1与精神障碍(如意识状态改变)显著相关,凸显其通过神经调控参与肥胖的多效性。结构方程模型进一步揭示,GIGYF1和SLTM不仅直接增加2型糖尿病风险,还通过BMI作为部分中介因子放大共病效应。
3.多基因风险叠加效应:
研究证实,罕见变异携带者若同时具有高多基因风险评分(PGS),肥胖渗透率进一步升高。在UK Biobank中,高PGS携带者的肥胖患病率较低PGS组提升26%,凸显遗传风险的累加性。

新发现的BMI相关基因的PTVs携带者中,肥胖及心血管代谢共病的富集情况
新基因的功能与临床价值

BMI相关基因的全表型组关联分析(PheWAS)结果
|
基因 |
主要功能与关联疾 |
临床意义 |
|
YLPM1 |
调控转录、脂肪积累;关联精神障碍与胆固醇代谢 |
小鼠模型中Ylpm1敲除导致体脂显著增加 |
|
GRM7 |
谷氨酸受体,参与食欲神经信号通路 |
拷贝数变异与早发性肥胖相关 |
|
GIGYF1 |
通过GRB10调节胰岛素信号,增加2型糖尿病风险 |
携带者更易并发甲状腺功能减退与肾衰竭 |
|
RIF1 |
影响染色质动态,关联全身脂肪量与髋围 |
首次在跨祖先队列中验证其肥胖风险 |
|
SLC5A3 |
细胞渗透压调节,间接影响能量平衡 |
与胃食管反流病直接相关,独立于BMI介导 |
研究意义与肥胖遗传未来研究方向
血浆蛋白水平与BMI的关联
肥胖遗传研究的未来重要方向:
1.祖先特异性研究亟待加强:尽管本研究纳入非欧裔人群,但仅欧裔队列中发现5个基因达到全外显子组显著性阈值,反映非欧裔样本仍不足。近期针对巴基斯坦人群的UCP3基因研究及南亚人群多基因评分验证均提示,区域特异性变异对精准防控至关重要。
2.基因-环境互作不可忽视:如萨摩亚人群中的节俭基因CREBRF在现代化饮食下导致肥胖率飙升,印证了遗传易感性与高热量环境的交互作用。生活方式干预可部分抵消遗传风险,例如高PGS个体在强化减重初期效果更显,但长期维持需结合持续行为干预。
3.儿童早期预测成为新靶点:BMI多基因评分模型显示,从2.5岁起即可识别高危儿童。结合隔代遗传研究(如祖辈肥胖基因可跳过父母影响孙辈),未来或可实现生命早期干预,阻断肥胖代际传递。
本研究通过跨祖先队列打破了肥胖遗传学的欧洲中心局限,不仅发现YLPM1等新型高风险基因,还揭示了遗传效应的祖先异质性及多基因叠加规律。这些发现为开发跨人群适用的肥胖风险预测模型及靶向治疗提供新依据。(转化医学网360zhyx.com)
原文链接:
https://www.nature.com/articles/s41467-025-64933-7
【关于投稿】
转化医学网(360zhyx.com)是转化医学核心门户,旨在推动基础研究、临床诊疗和产业的发展,核心内容涵盖组学、检验、免疫、肿瘤、心血管、糖尿病等。如您有最新的研究内容发表,欢迎联系我们进行免费报道(公众号菜单栏-在线客服联系),我们的理念:内容创造价值,转化铸就未来!
转化医学网(360zhyx.com)发布的文章旨在介绍前沿医学研究进展,不能作为治疗方案使用;如需获得健康指导,请至正规医院就诊。
责任声明:本稿件如有错误之处,敬请联系转化医学网客服进行修改事宜!
微信号:zhuanhuayixue
腾讯登录
还没有人评论,赶快抢个沙发