新见解!中国药科大学等发文:基于巨噬细胞的免疫治疗临床可行策略
| 导读 | 肿瘤相关巨噬细胞(TAMs)在肿瘤中大量浸润并具有强大的抗肿瘤能力。 |
近日,中国药科大学等研究团队在期刊《Journal for ImmunoTherapy of Cancer》上发表了研究论文,题为“Harnessing the innate immune system: a novel bispecific antibody targeting CD47 and CD24 for selective tumor clearance”,本研究中,靶向CD47 的 VHH 片段和一种全人源抗 CD24 抗体被鉴定出来,均表现出强大的配体阻断活性。基于人 IgG1 框架构建的双特异性抗体 BiAb-103C 对 CD47+CD24+肿瘤细胞具有很强的结合能力,并能有效抑制 CD47-SIRPα 相互作用。研究人员观察到靶向CD24(而非 CD47)单阳性细胞的 Fc 效应器活性,可促进 CD47+CD24+肿瘤细胞的吞噬作用和抗体依赖性细胞毒性。在小鼠体内,抗体候选物表现出显著的抗肿瘤活性,并且安全性良好。本研究发现了一种抗 CD47/CD24 双特异性抗体,它为解决 CD47 靶向药物在疗效和安全性方面的挑战提供了有前景的治疗策略,为巨噬细胞驱动的癌症免疫疗法提供了见解,并有可能为免疫疗法无反应的患者提供治疗选择。

https://jitc.bmj.com/content/13/12/e013283#sec-21
肿瘤相关巨噬细胞:免疫检查点抑制剂治疗的关键影响因素与治疗潜力
01
靶向程序性细胞死亡蛋白 1(PD-1)或其配体程序性死亡配体 1(PD-L1)的免疫检查点抑制剂(ICI)已成为癌症治疗中一种强大且有前景的策略。尽管在临床上取得了重大突破,但免疫检查点抑制剂仅能在部分患者中引发反应,越来越多的证据表明肿瘤相关巨噬细胞(TAMs)通过多种免疫抑制机制成为 PD-1/PD-L1 治疗无反应的关键介导因素。
肿瘤相关髓系细胞是肿瘤微环境中最丰富的细胞群之一,其中肿瘤相关巨噬细胞(TAMs)是最大的亚群。TAMs 具有高度的可塑性,可呈现促炎(M1 样)或抗炎(M2 样)表型。M1 样巨噬细胞通过分泌促炎细胞因子和增强抗原呈递发挥抗肿瘤作用。相反,M2 样巨噬细胞通过促进血管生成和塑造免疫抑制微环境来促进肿瘤进展。在许多实体瘤中,TAMs 倾向于 M2 样免疫抑制表型,这与不良的临床结局相关。然而,TAMs 也表现出强大的吞噬活性,并在免疫监视中发挥关键作用。因此,利用巨噬细胞代表了一种有前景的免疫治疗策略。
这种双特异性抗体可诱导肿瘤部位的免疫细胞浸润和巨噬细胞活化
02
为了进一步探究这些疗法潜在抗肿瘤作用的机制,研究人员在野生型 BALB/c 小鼠的 CT26 小鼠结肠癌模型中测试了一种替代药物。一种名为 A4 的抗小鼠 CD47 单域抗体被用作 CD47 结合剂的替代品。鉴于 CT26 细胞中不存在小鼠 CD24 表达,我们在 CT26 细胞系中过表达了人 CD24。此外,抗 CD24 和 A4 被设计成与 BiAb-103C 相同的格式,基于小鼠 IgG2a Fc 背骨。
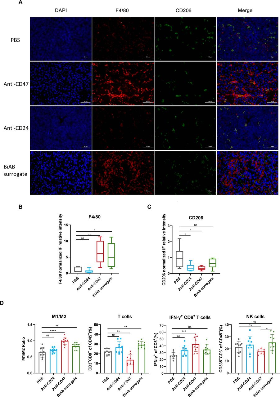
免疫荧光显示,抗 CD47 和双特异性抗体替代物组中 F4/80+巨噬细胞浸润增加,超过了 PBS 组和抗 CD24 组。相反,抗 CD24、抗 CD47 和双特异性抗体替代物组中 CD206+M2 巨噬细胞浸润减少,表明这些浸润巨噬细胞主要为 M1 型,具有促炎和抗肿瘤特性。抗 CD47 和双特异性抗体替代物均增加了肿瘤微环境中的 M1/M2 比值,这与免疫荧光数据一致。
最后,抗 CD47 治疗降低了 CD8+T 细胞浸润,而双特异性抗体替代物则增强了 CD8+T 细胞浸润。双特异性抗体替代物组诱导的 NK 细胞浸润显著高于单独使用抗 CD47 治疗。

抗 CD24/47 双特异性抗体增强巨噬细胞浸润并调节免疫微环境
结论
03
本研究首次提出了全人源 CD24 单克隆抗体和新型抗 CD47 可变重链单域抗体,用于构建双特异性治疗剂。最终的候选药物对 CD47/CD24 双阳性肿瘤细胞表现出更好的活性,并且对 CD47 单阳性“健康”细胞的安全性也有所提高。因此,本研究为解决抗 CD47 治疗癌症相关的有效性和安全性挑战提供了一种有前景的治疗策略,同时也为基于巨噬细胞的癌症免疫疗法提供了新的见解。(转化医学网360zhyx.com)
参考资料:
https://jitc.bmj.com/content/13/12/e013283#sec-21
【关于投稿】
转化医学网(360zhyx.com)是转化医学核心门户,旨在推动基础研究、临床诊疗和产业的发展,核心内容涵盖组学、检验、免疫、肿瘤、心血管、糖尿病等。如您有最新的研究内容发表,欢迎联系我们进行免费报道(公众号菜单栏-在线客服联系),我们的理念:内容创造价值,转化铸就未来!
转化医学网(360zhyx.com)发布的文章旨在介绍前沿医学研究进展,不能作为治疗方案使用;如需获得健康指导,请至正规医院就诊。
责任声明:本稿件如有错误之处,敬请联系转化医学网客服进行修改事宜!
微信号:zhuanhuayixue
腾讯登录
还没有人评论,赶快抢个沙发