重大突破!崔永萍/王鑫/詹启敏/张伟民团队成功构建食管鳞癌共识分子分型系统,为精准诊疗奠定基石
| 导读 | 这一成果为未来ESCC的临床风险分层、预后评估以及制定个体化的靶向、免疫联合治疗策略奠定了坚实基础,有望显著改善患者的治疗结局。 |
食管鳞癌(ESCC)是一种侵袭性强、预后差的恶性肿瘤,长期以来缺乏标准化的分子分型体系,导致临床管理混乱和治疗效果不佳。近日,山西医科大学崔永萍、香港中文大学王鑫、北京大学詹启敏、山西医科大学张伟民团队发表于国际知名期刊《信号转导与靶向治疗》(Signal Transduction and Targeted Therapy,IF=52.7)的最新研究成功构建了食管鳞癌(ESCC)共识分子分型系统,并开发了基于病理图像的深度学习分类工具,为ESCC的精准分层和个体化治疗提供了强大、实用的新框架。

食管鳞状细胞癌共识分子亚型的识别
研究核心:统一四大共识亚型,揭示独特生物学特征

ECMS亚型的分子特征
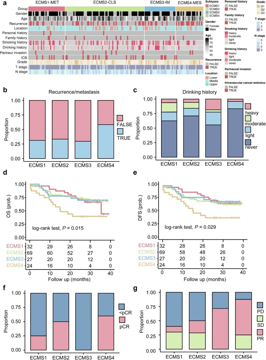
针对现有八种ESCC分子分型系统结论不一、难以临床转化的问题,研究团队采用网络分析方法,首次系统性地整合了这些分类,最终定义了四个稳健的共识分子亚型(ECMS):
-
ECMS1-MET(代谢型): 特征为代谢通路紊乱和NFE2L2基因激活。
-
ECMS2-CLS(经典型): 以细胞周期和经典信号通路上调为主。
-
ECMS3-IM(免疫调节型): 表现为强烈的免疫激活和PD-1高表达。
-
ECMS4-MES(间质型): 与上皮-间质转化、基质活化及VEGF信号相关。
多组学分析证实,每种亚型都具有独特的基因组、转录组和表观遗传学特征,对应不同的肿瘤微环境。例如,ECMS3-IM亚型免疫细胞浸润程度最高,而ECMS4-MES亚型则富含肿瘤间质。
临床验证:关联预后与治疗反应,指导个体化策略

ECMS亚型的临床病理及预后关联
该分型系统展现出显著的临床相关性。在多个独立患者队列中,ECMS4-MES亚型患者的总生存期和无病生存期均最差,提示预后不良。更重要的是,不同亚型对新辅助化疗和免疫检查点抑制剂治疗的反应存在显著差异:
-
化疗敏感性: ECMS2-CLS亚型对顺铂、紫杉醇等化疗药物可能更敏感。
-
免疫治疗获益: ECMS3-IM亚型患者在接受抗PD-1免疫治疗时,表现出更高的部分缓解率,这与该亚型PD-1高表达的特征相符。
-
化疗抵抗: ECMS3-IM亚型患者对新辅助放化疗的病理完全缓解率极低,提示该群体可能无法从传统放化疗中理想获益。
这些发现为根据分子亚型选择化疗、靶向治疗或免疫治疗方案提供了直接依据。

基于组织学图像深度学习的食管鳞癌微环境空间特征
技术革新:AI赋能病理,实现低成本、可推广的临床分型

基于组织学图像的食管鳞癌亚型分类
为实现分型技术在临床的便捷应用,研究团队进一步开发了基于深度学习的图像分类器——imECMS。该工具仅需利用常规H&E染色的全切片病理图像,通过量化空间组织结构特征,即可准确将患者归入上述四种ECMS亚型。在多个独立队列中验证显示,imECMS分类结果与基于复杂分子检测的分型高度一致。

基于所提出ECMS分类体系的治疗策略
研究意义与未来展望
本研究建立的ECMS共识分子分型及其对应的imECMS图像分类系统,是迄今为止针对ESCC最为稳健和实用的分类框架。它不仅统一了既往纷杂的学术认识,揭示了清晰的肿瘤生物学本质,更通过人工智能技术打通了从科研到临床应用的桥梁。这一成果为未来ESCC的临床风险分层、预后评估以及制定个体化的靶向、免疫联合治疗策略奠定了坚实基础,有望显著改善患者的治疗结局。
原文链接:
https://www.nature.com/articles/s41392-026-02577-9(转化医学网360zhyx.com)
【关于投稿】
转化医学网(360zhyx.com)是转化医学核心门户,旨在推动基础研究、临床诊疗和产业的发展,核心内容涵盖组学、检验、免疫、肿瘤、心血管、糖尿病等。如您有最新的研究内容发表,欢迎联系我们进行免费报道(公众号菜单栏-在线客服联系),我们的理念:内容创造价值,转化铸就未来!
转化医学网(360zhyx.com)发布的文章旨在介绍前沿医学研究进展,不能作为治疗方案使用;如需获得健康指导,请至正规医院就诊。
责任声明:本稿件如有错误之处,敬请联系转化医学网客服进行修改事宜!
微信号:zhuanhuayixue
腾讯登录
还没有人评论,赶快抢个沙发