Cell重磅发布!电子科技大学医学院郑慧团队揭示代谢物丙酮酸为干扰素信号的天然抑制因子,为理解高血糖削弱抗病毒免疫提供新机制
| 导读 | 通过干预代谢物对免疫信号的修饰,可能开辟一条全新的免疫治疗途径。 |
近日,电子科技大学医学院郑慧团队在国际顶尖期刊《Cell》发表一项重磅研究:首次发现了一种全新的蛋白质翻译后修饰——蛋白质丙酮酰化,并揭示了糖酵解终产物丙酮酸作为I型干扰素(IFN-I)信号通路天然抑制因子的非代谢功能。该研究阐明了高血糖环境如何通过促进这一修饰削弱机体抗病毒免疫,为理解糖尿病患者对病毒感染易感性增加提供了分子基础,并为改善干扰素疗法提供了潜在新策略。

图形摘要
研究内容与核心发现

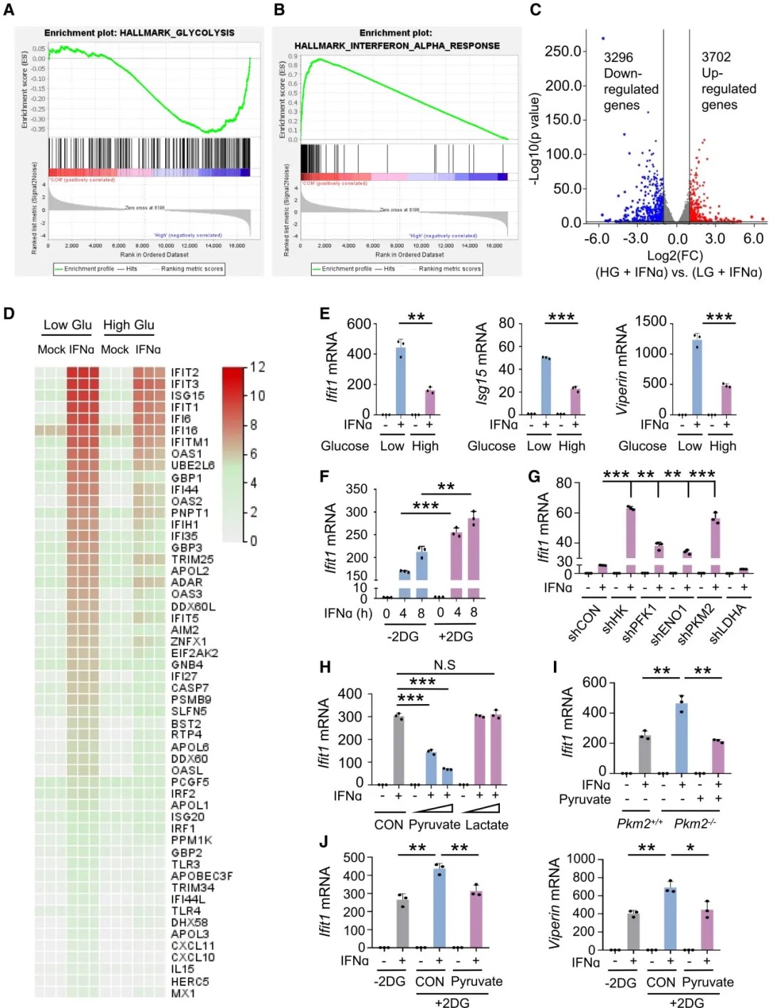
PKM2与丙酮酸减弱IFN-I信号强度
在生命科学领域,代谢与免疫的交互作用一直是前沿热点。糖酵解作为核心代谢途径,其终产物丙酮酸长期以来被认为主要参与能量产生和生物合成。然而,该研究首次发现,丙酮酸可以作为小分子供体,共价修饰蛋白质,形成一种全新的翻译后修饰——蛋白质丙酮酰化。
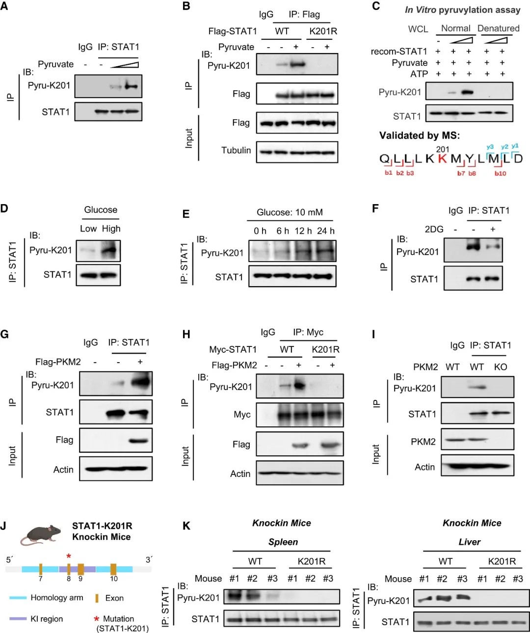
研究团队将目光聚焦于连接代谢与免疫的关键节点。研究团队发现,高血糖环境会上调细胞糖酵解水平,进而促进信号转导与转录激活因子1(STAT1)蛋白第201位赖氨酸(K201)发生丙酮酰化修饰。这种修饰并非偶然,而是由糖酵解关键酶PKM2催化产生的丙酮酸直接介导的。

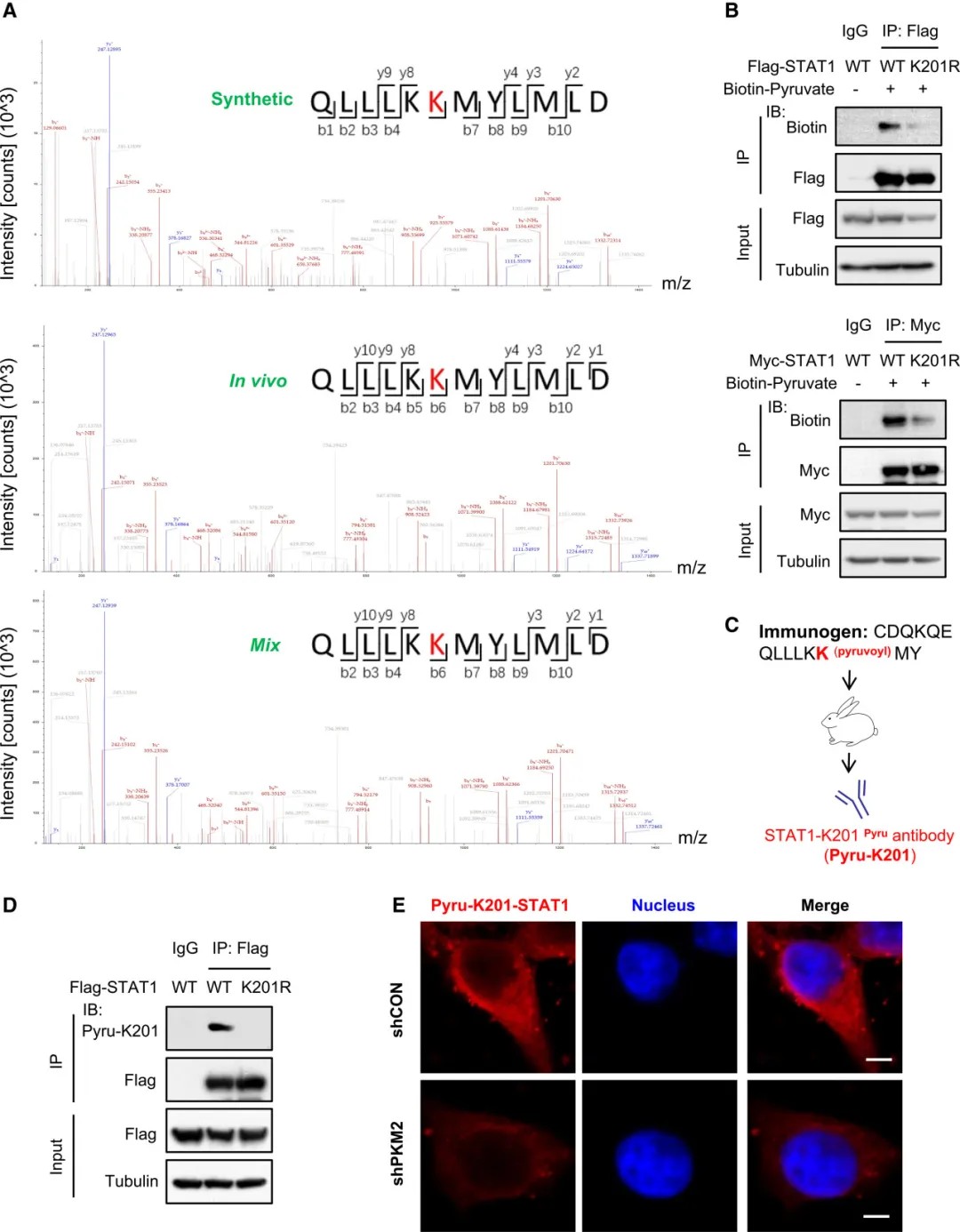
STAT1蛋白在Lys201位点存在丙酮酰化修饰
机制解析:从代谢产物到免疫刹车

STAT1蛋白丙酮酰化修饰的鉴定与验证

STAT1蛋白丙酮酰化受糖酵解中的PKM2与丙酮酸调控
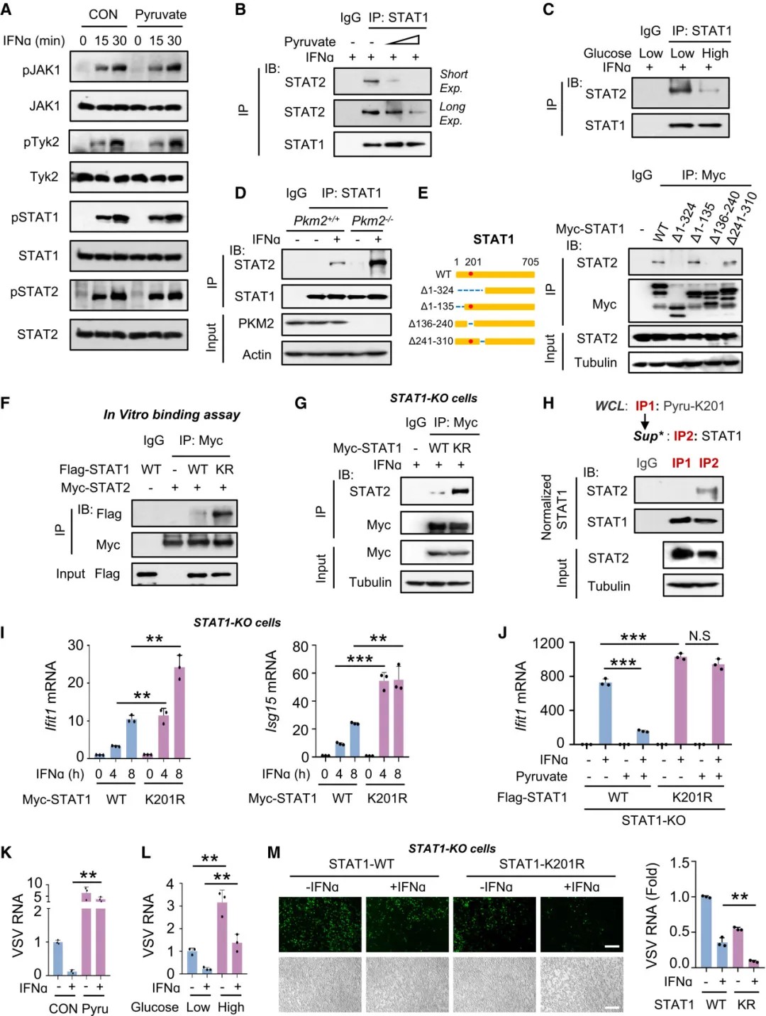
进一步机制研究表明,STAT1蛋白的K201位点位于其与STAT2相互作用的关键区域。丙酮酰化修饰就像在STAT1上安装了一个“小帽子”,空间位阻效应直接阻碍了STAT1与STAT2的正常结合。STAT1-STAT2异源二聚体的形成是启动I型干扰素信号通路、激活下游数百个抗病毒基因(ISGs)表达的核心步骤。因此,丙酮酰化修饰有效地“刹住”了干扰素信号传导和后续的抗病毒免疫反应。
为了验证这一机制在生理和病理状态下的重要性,研究团队构建了STAT1 K201R(模拟无法被丙酮酰化)基因敲入小鼠。与野生型小鼠相比,这些突变小鼠在病毒感染或干扰素刺激下,表现出更强的STAT1-STAT2结合能力、更高的抗病毒基因表达水平、更低的病毒载量以及显著提高的存活率。这直接证明了抑制STAT1丙酮酰化能够增强机体自身的抗病毒免疫防御能力。

STAT1蛋白丙酮酰化阻碍其与STAT2的结合
临床转化:连接高血糖与免疫缺陷

STAT1蛋白丙酮酰化在体内减弱宿主IFN-I抗病毒免疫
这项研究的另一大亮点在于其明确的临床转化意义。已知糖尿病患者在感染新冠病毒等病毒时,往往病情更重。本研究为这一现象提供了创新性解释。
研究人员收集了血糖正常和血糖偏高志愿者的外周血单个核细胞(PBMCs)进行分析。结果发现,高血糖个体的PBMCs中,丙酮酸水平、STAT1丙酮酰化水平均显著升高,而STAT1-STAT2相互作用及干扰素诱导的抗病毒基因表达则被削弱。这些指标在人体样本中的负相关性,强有力地支持了“高血糖→丙酮酸累积→STAT1丙酮酰化→干扰素信号抑制→抗病毒免疫减弱”这条通路在人类免疫系统中同样存在并发挥作用。

高血糖促进STAT1丙酮酰化并减弱人PBMCs中IFN-I抗病毒免疫反应
研究意义与未来展望
该研究不仅是一项基础科学的重大发现,也为未来感染性疾病和代谢性疾病的精准诊疗带来了新的启示。通过干预代谢物对免疫信号的修饰,可能开辟一条全新的免疫治疗途径。(转化医学网360zhyx.com)
原文链接:
https://www.cell.com/cell/fulltext/S0092-8674(26)00110-8(转化医学网360zhyx.com)
【关于投稿】
转化医学网(360zhyx.com)是转化医学核心门户,旨在推动基础研究、临床诊疗和产业的发展,核心内容涵盖组学、检验、免疫、肿瘤、心血管、糖尿病等。如您有最新的研究内容发表,欢迎联系我们进行免费报道(公众号菜单栏-在线客服联系),我们的理念:内容创造价值,转化铸就未来!
转化医学网(360zhyx.com)发布的文章旨在介绍前沿医学研究进展,不能作为治疗方案使用;如需获得健康指导,请至正规医院就诊。
责任声明:本稿件如有错误之处,敬请联系转化医学网客服进行修改事宜!
微信号:zhuanhuayixue
腾讯登录
还没有人评论,赶快抢个沙发