突破性研究!乐卫东/许国旺/邵亚平团队多组学研究首次系统绘制帕金森病一亚型的分子图谱,揭示其独特代谢与免疫特征
| 导读 | 这为理解帕金森病的异质性提供了全新的分子框架,揭示了以肠道菌群为靶点、干预特定毒性代谢通路,从而延缓甚至阻止RBD-PD亚型疾病进展的潜在治疗新策略。 |
近日,大连医科大学附属第一医院乐卫东/邵亚平、中国科学院大连化学物理研究所许国旺团队一项发表于国际知名期刊《Signal Transduction and Targeted Therapy》的突破性研究,通过整合代谢组学、蛋白质组学与宏基因组学,首次系统描绘了伴快速眼动睡眠行为障碍的帕金森病(RBD-PD)这一临床侵袭性亚型的独特分子图谱。研究揭示了RBD-PD患者血液中显著富集源自肠道菌群的毒性芳香族氨基酸分解代谢产物,并构建了一个包含9种代谢物的诊断模型,可高效区分帕金森病亚型,为理解疾病异质性、早期预警及精准干预提供了全新视角。

帕金森病患者招募流程与血浆代谢组学及蛋白质组学整合分析流程图
研究背景

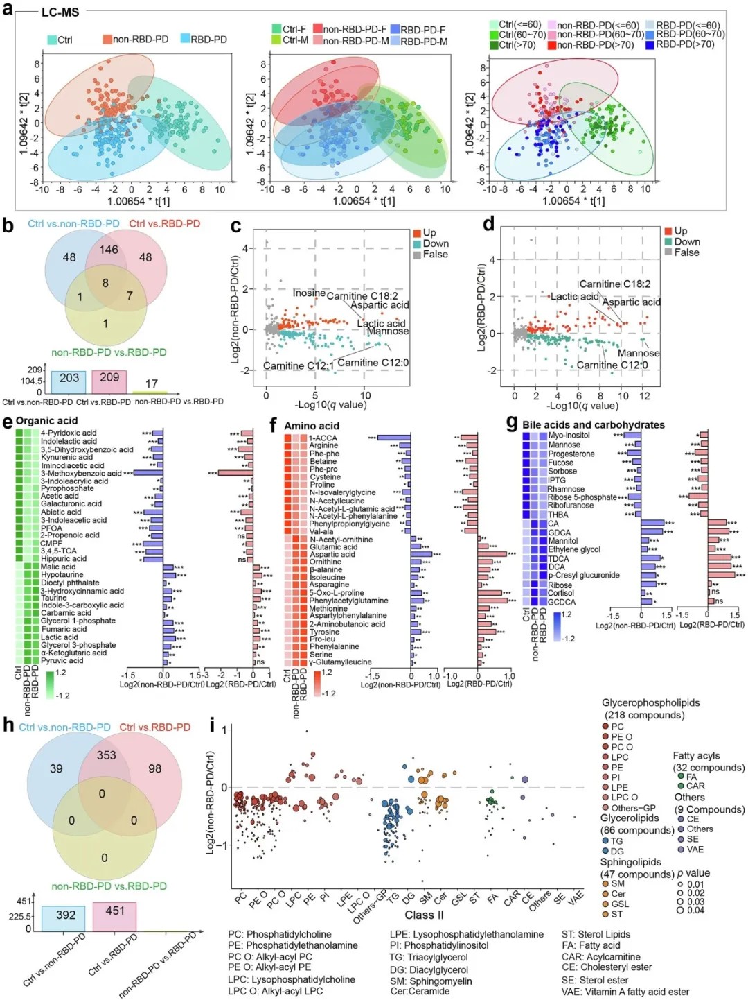
帕金森病中差异表达代谢物与脂质的鉴定
该研究首次在分子层面清晰刻画了帕金森病(PD)中一个具有高度特异性的侵袭性亚型——伴快速眼动睡眠行为障碍的帕金森病(RBD-PD)。快速眼动睡眠行为障碍(RBD)是帕金森病最特异的前驱标志物,患者在随访期内转化为帕金森病等突触核蛋白病的风险超过90%。在已确诊的帕金森病患者中,约40-50%伴有RBD,这类患者通常表现出更严重的运动与非运动症状、显著的自主神经功能障碍及更快的疾病进展。
为了深入解析RBD-PD亚型独特的病理机制,研究团队对424名参与者(包括RBD-PD患者、不伴RBD的PD患者、特发性RBD患者及健康对照)的血浆样本进行了多层次、多平台的整合分析。

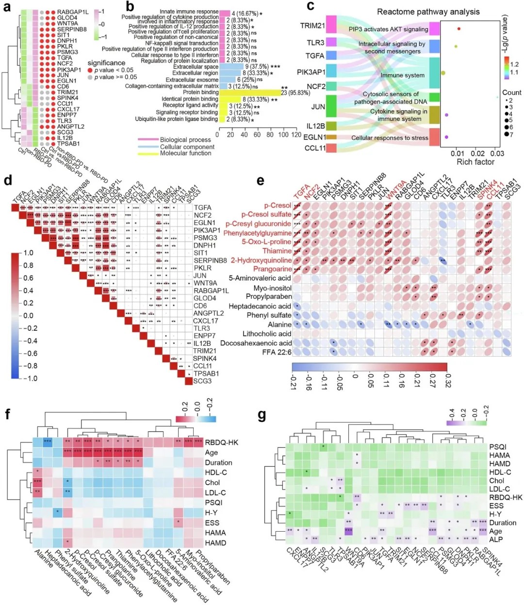
帕金森病中差异表达蛋白质的鉴定
核心发现一:帕金森病存在广泛的代谢与免疫紊乱

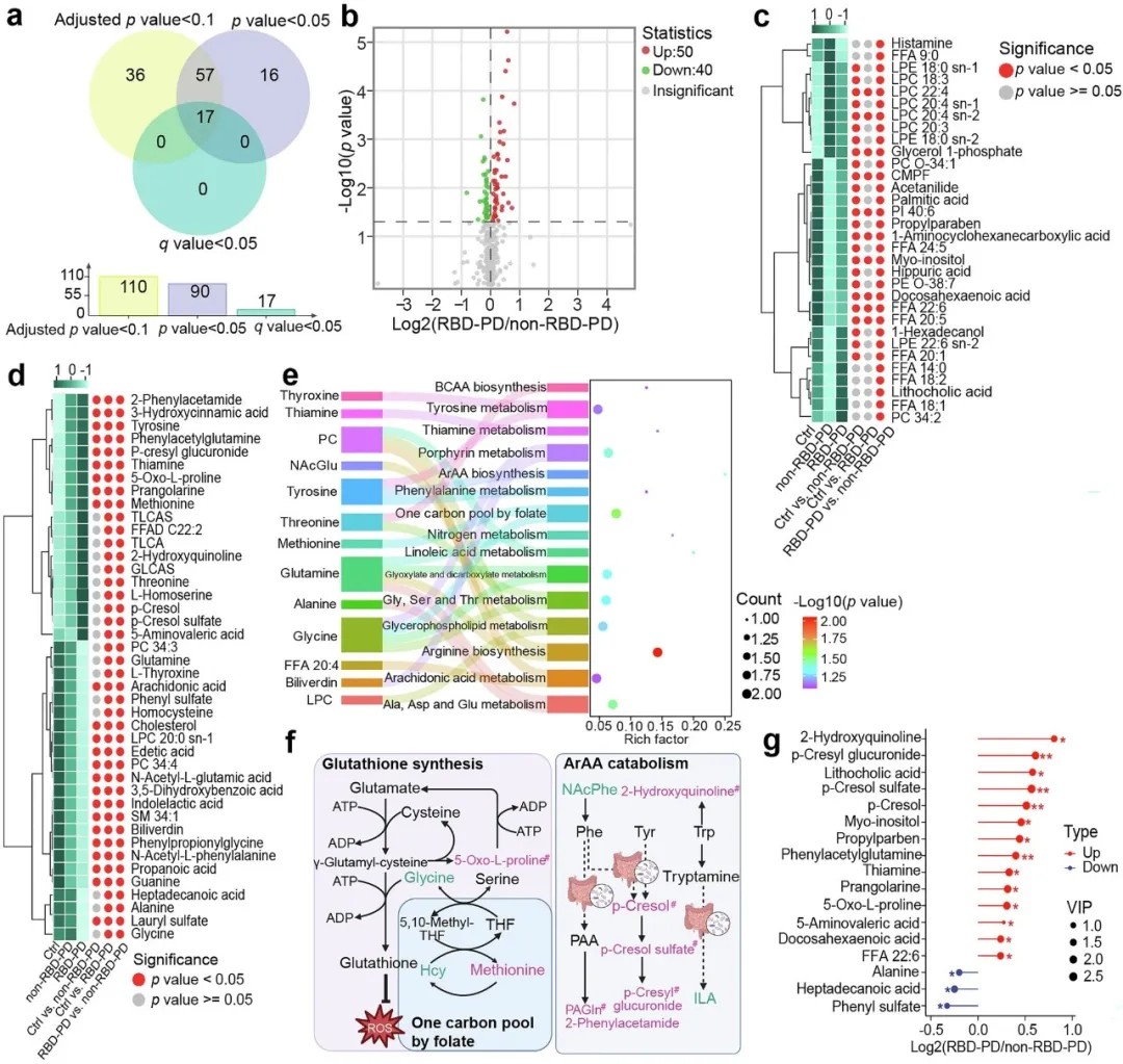
伴与不伴快速眼动睡眠行为障碍的帕金森病患者间的代谢差异
研究证实,所有帕金森病患者均表现出显著的代谢重编程,其特征包括能量代谢从三羧酸循环向糖酵解偏移、尿素循环失调、脂质重塑,以及涉及PI3K-Akt、IL-17、NF-κB、MAPK和TNF信号通路的广泛炎症与免疫反应激活。这些共同的改变与线粒体功能障碍和神经炎症过程密切相关。
核心发现二:RBD-PD亚型具有独特的“肠道菌群-代谢物”特征

伴与不伴快速眼动睡眠行为障碍的帕金森病患者间的蛋白质组学差异
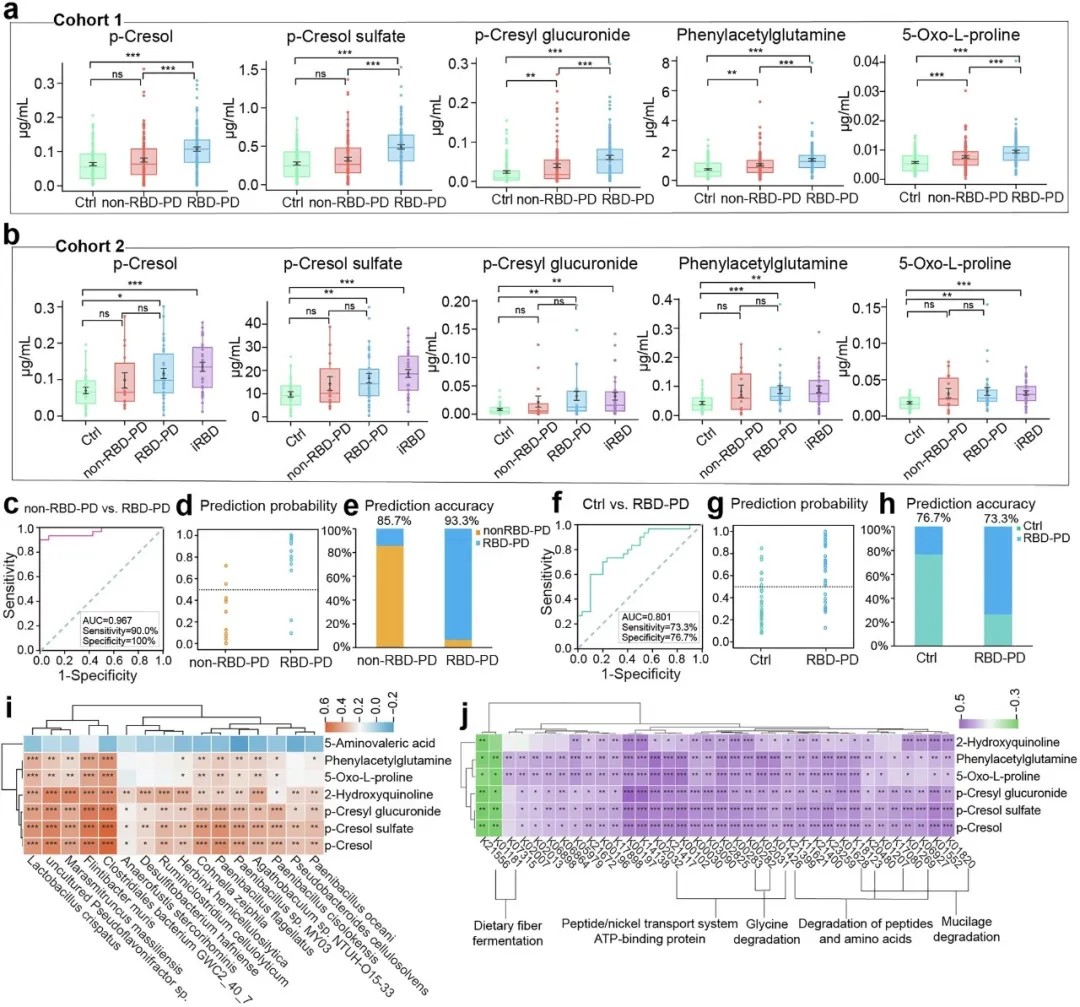
研究最关键的发现在于,RBD-PD亚型患者表现出区别于其他PD患者的特异性代谢紊乱。其特征是肠道菌群来源的毒性芳香族氨基酸分解代谢产物在血液中显著累积。值得注意的是,这些相同的代谢改变在处于帕金森病前驱阶段的特发性RBD(iRBD)患者中也同样存在,提示这些变化可能是该亚型固有的生物学特征,而非疾病进展的后果。
通过整合宏基因组数据,研究进一步揭示,RBD-PD和iRBD患者的肠道菌群功能发生了显著转变:从膳食纤维发酵转向增强对蛋白质、芳香族氨基酸、甘氨酸及肠道黏蛋白聚糖的降解。这种功能转变直接驱动了上述毒性代谢物的积累,并与加剧的氧化应激、神经炎症及加速的病理进展相关。
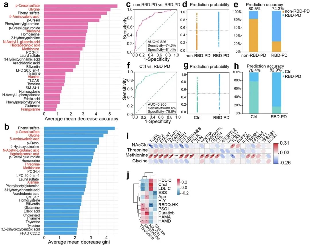
精准诊断:构建高精度生物标志物组合

建立用于区分伴与不伴快速眼动睡眠行为障碍的帕金森病患者的生物标志物模型
基于上述发现,研究团队构建了一个包含9种代谢物(包括对甲酚硫酸盐、甘氨酸、5-氨基戊酸等)的诊断模型。该模型在区分RBD-PD与不伴RBD的PD患者时,在验证队列中显示出高达0.967的曲线下面积(AUC),灵敏度为90.0%,特异性为100%,预测准确性优异。这为未来实现帕金森病的亚型精准分型提供了强有力的工具。

生物标志物验证及其与肠道菌群的相关性
研究意义与未来展望
此项多组学研究不仅系统阐明了帕金森病不同亚型间共享及特异的分子网络,更重要的是,它首次将RBD-PD亚型独特的临床表型与肠道菌群驱动的特定代谢功能障碍直接联系起来。这为理解帕金森病的异质性提供了全新的分子框架,揭示了以肠道菌群为靶点、干预特定毒性代谢通路,从而延缓甚至阻止RBD-PD亚型疾病进展的潜在治疗新策略。
原文链接:
https://www.nature.com/articles/s41392-026-02613-8(转化医学网360zhyx.com)
【关于投稿】
转化医学网(360zhyx.com)是转化医学核心门户,旨在推动基础研究、临床诊疗和产业的发展,核心内容涵盖组学、检验、免疫、肿瘤、心血管、糖尿病等。如您有最新的研究内容发表,欢迎联系我们进行免费报道(公众号菜单栏-在线客服联系),我们的理念:内容创造价值,转化铸就未来!
转化医学网(360zhyx.com)发布的文章旨在介绍前沿医学研究进展,不能作为治疗方案使用;如需获得健康指导,请至正规医院就诊。
责任声明:本稿件如有错误之处,敬请联系转化医学网客服进行修改事宜!
微信号:zhuanhuayixue
腾讯登录
还没有人评论,赶快抢个沙发