最新发现!山东大学齐鲁医学院等单位合作发文:抑制三阴性乳腺癌肺转移的新型治疗靶点
| 导读 | 这些发现表明 VEC 中的 PRMT5/Sohlh2/Sirt1 信号通路在调节 TNBC 肺转移中起着关键作用,提示 PRMT5/Sohlh2/Sirt1 信号通路可能是治疗 TNBC 转移的潜在靶点。 |
近日,山东大学齐鲁医学院/山东大学研究团队合作共同在期刊《Advanced Science》上发表了研究论文,题为“PRMT5/Sohlh2/Sirt1 Signaling Pathway in Vascular Endothelial Cells Modulates Lung Metastasis of Triple-Negative Breast Cancer”,本研究表明,血管内皮细胞(VEC)中 Sohlh2 表达水平低与临床三阴性乳腺癌(TNBC)患者的不良预后和转移有关。机制研究表明,Sohlh2 通过促进 VEC 中 Sirt1 的转录来抑制 NF-κB 信号通路的激活。PRMT5 介导的 Sohlh2 精氨酸甲基化促进 CUL4B 介导的 Sohlh2 泛素化和降解,从而抑制 VEC 中 Sohlh2 的作用。综上所述,这些发现表明 VEC 中的 PRMT5/Sohlh2/Sirt1 信号通路在调节 TNBC 肺转移中起着关键作用,提示 PRMT5/Sohlh2/Sirt1 信号通路可能是治疗 TNBC 转移的潜在靶点。
三阴性乳腺癌肺转移:机制待明与阻断之急
01
三阴性乳腺癌(TNBC)是指一种特定类型的乳腺癌,其雌激素受体(ER)、孕激素受体(PR)和人表皮生长因子受体 2(HER2)均无表达,占所有乳腺癌病例的 15%至 20%。与乳腺癌的其他亚型不同,TNBC 具有高度侵袭性,组织学分级高,且容易早期复发和转移。由于缺乏精确的治疗靶点,化疗和辅助治疗效果不佳,导致 TNBC 预后不良。与其他类型的乳腺癌相比,TNBC 更易发生肺转移。因此,阐明 TNBC 肺转移的分子机制并阻断其肺转移是亟待解决的临床问题。
在VEC中过表达Sohlh2抑制TNBC转移
02
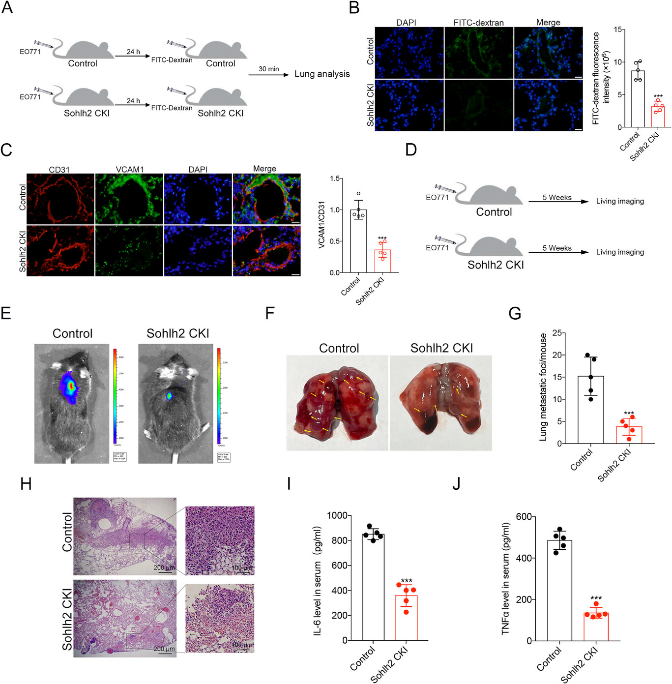
为了探究 Sohlh2 在血管内皮细胞中的功能,研究人员建立了一种小鼠模型,该模型能够使 Sohlh2 在血管内皮细胞中条件性过表达。通过基因分型、免疫荧光染色、蛋白质印迹分析和定量 PCR 分析证实了 Sohlh2 在血管内皮细胞中的特异性表达。对照小鼠为 Sohlh2fl/flTie2CreERT− 的同窝小鼠。总之,这些结果表明成功构建了血管内皮细胞特异性 Sohlh2 敲入小鼠模型。
为了进一步评估血管内皮细胞中 Sohlh2 对体内肺血管内皮通透性的影响,研究人员在注射 EO771 细胞 24 小时后,向尾静脉注射了 FITC-葡聚糖。30 分钟后,固定肺组织以备后续切片染色。分析了 FITC 的荧光强度,并对肺血管中的 VCAM1 进行了免疫荧光染色。与对照组相比,Sohlh2 CKI 组中 FITC 和 VCAM1 的荧光强度减弱。为了进一步剖析血管内皮细胞中 Sohlh2 对体内三阴性乳腺癌(TNBC)肺转移的影响,通过向 Sohlh2 CKI 小鼠注射 EO771-荧光素酶细胞建立了 TNBC 肺转移模型。活体成像和 HE 染色显示,与对照组小鼠相比,Sohlh2 CKI 小鼠中血管内皮细胞 Sohlh2 过表达抑制了 TNBC 肺转移。酶联免疫吸附测定(ELISA)结果显示,Sohlh2 降低了血清中炎症细胞因子 TNFα 和 IL-6 的水平。上述结果有力地表明,血管内皮细胞中 Sohlh2 过表达抑制了 TNBC 肺转移。

血管内皮细胞中 Sohlh2 的过表达可抑制三阴性乳腺癌的转移
结论
03
总之,研究人员提出了一种 Sohlh2 调节血管内皮细胞(VEC)与三阴性乳腺癌(TNBC)细胞相互作用的潜在机制。PRMT5 介导的 Sohlh2 精氨酸去甲基化使 Sohlh2 蛋白不稳定,从而削弱了 Sohlh2 对 TNBC 细胞黏附、跨内皮迁移以及 TNBC 细胞诱导的 VEC 功能障碍的抑制作用。本研究结果阐明了 PRMT5/Sohlh2/Sirt1 信号通路在 VEC 中对 TNBC 肺转移的调节作用,提示其可能与 TNBC 肺转移治疗中与血管内皮相关的临床情况有关。(转化医学网360zhyx.com)
参考资料:
https://advanced.onlinelibrary.wiley.com/doi/10.1002/advs.74884
腾讯登录
还没有人评论,赶快抢个沙发