Cell重磅发布!首次系统绘制迄今为止最全面的“泛神经退行性疾病图谱”,蛋白质组学新突破揭示疾病亚型与共享机制
| 导读 | 该研究不仅揭示了每种疾病内部存在此前未知的、与传统临床分型不同的分子亚型,还发现了跨越不同疾病的共同病理通路与关键驱动蛋白,为理解这类复杂疾病的本质、开发精准诊断与靶向疗法提供了全新的框架。 |
近日,一项发表于国际知名期刊《Cell》的大型国际研究,通过对六种主要神经退行性疾病的2279个人脑样本进行深度蛋白质组学分析,首次系统绘制了迄今为止最全面的“泛神经退行性疾病图谱”。该研究不仅揭示了每种疾病内部存在此前未知的、与传统临床分型不同的分子亚型,还发现了跨越不同疾病的共同病理通路与关键驱动蛋白,为理解这类复杂疾病的本质、开发精准诊断与靶向疗法提供了全新的框架。

图形摘要
深度绘制大脑蛋白质景观:发现前所未有的分子亚型

神经退行性疾病的多层蛋白质组学分析
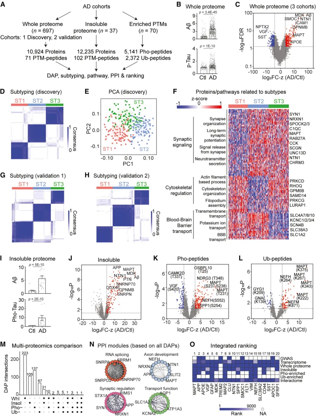
研究团队采用了一种先进的多层蛋白质组学策略,对2279例死后人脑样本(包括阿尔茨海默病、路易体痴呆、伴有TDP-43病理的额颞叶变性、伴有tau病理的进行性核上性麻痹、血管性痴呆及帕金森病)进行了系统分析。分析涵盖了全蛋白质组、不溶性蛋白质组(富集错误折叠和聚集蛋白)以及翻译后修饰。
令人惊讶的发现是,每种疾病内部并非铁板一块。 通过无监督聚类分析,研究发现了显著的分子异质性,即存在不同的疾病亚型。例如:
-
阿尔茨海默病可分为三个亚型:主导突触信号紊乱型、主导细胞骨架调节异常型、以及主导血脑屏障运输功能障碍型。这些亚型在独立队列和脑脊液蛋白质组数据中得到了验证。
-
路易体痴呆可划分为四个亚型:分别以线粒体功能、脂质代谢、运输过程或免疫炎症反应失调为主要特征。
-
额颞叶变性-TDP、血管性痴呆 等疾病也发现了各自的分子亚型。
重要的是,这些基于蛋白质组的亚型与传统的病理分期或临床诊断分类并不完全对应,提示现有的诊断框架可能忽略了疾病深层的分子分型,这为未来的精准分型诊疗提供了直接依据。

基于多层蛋白质组学的阿尔茨海默病分子特征分析与亚型鉴定

基于多层蛋白质组学的路易体痴呆分子特征分析与亚型鉴定
共享与特异:揭示神经退行性疾病的“共同语言”与“独有指纹”

伴有TDP-43病理的额颞叶变性(FTLD-TDP)的蛋白质组学特征分析
除了疾病内部的异质性,研究还通过跨疾病比较,描绘了一幅“分合有序”的分子图景。
一方面,研究发现了跨疾病共享的分子改变, 这或许解释了不同神经退行性疾病在临床表现上的某些共性。例如,蛋白质GPNMB(与神经炎症、小胶质细胞激活和溶酶体功能障碍相关)在多种疾病中均上调;而蛋白质NPTX2(对突触可塑性和功能维持至关重要)则在多种疾病中一致下调。这些共享蛋白可能指向了神经退行性变的共同核心病理环节。
另一方面,大多数蛋白质的改变具有高度的疾病特异性。 研究者鉴定出大量只在一到两种疾病中发生显著变化的蛋白质,构成了每种疾病的独特“分子指纹”。利用这些特异性蛋白组合,可以极高精度地区分不同的神经退行性疾病。

神经退行性疾病差异表达蛋白(DAPs)的比较分析
网络分析锁定关键“枢纽”蛋白

神经退行性疾病中的蛋白质共表达网络与全局枢纽蛋白(GHPs)
为了进一步理解蛋白质之间的协同作用,研究团队构建了蛋白质共表达网络。通过分析,他们识别出一系列被称为“全局枢纽蛋白”的关键调控分子。这些蛋白如同网络中的关键“枢纽”,其表达变化可能牵一发而动全身,驱动整个疾病相关分子网络的变化。
例如,在阿尔茨海默病网络中,中期因子被确定为顶级枢纽蛋白,其调控的网络中包含多个已知的阿尔茨海默病风险基因(如APOE, APP)。这些枢纽蛋白大多也是疾病特异的,进一步强调了针对不同疾病需要特异性干预策略。

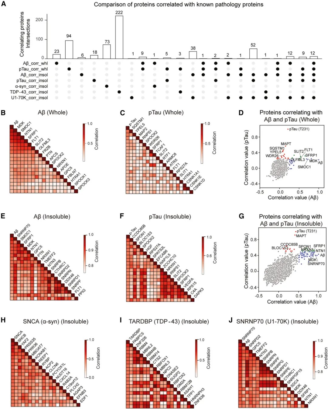
与神经退行性病变中病理标志蛋白的相关性分析
研究意义与未来展望
这项研究构建的“泛神经退行性疾病图谱”不仅仅是一张静态的分子地图。通过相关性分析和伪时间轨迹分析,研究还探索了疾病标志蛋白如何与广泛的蛋白质组变化相关联,并模拟了疾病可能的分子演进路径。为我们理解神经退行性疾病的复杂性提供了一个系统性的框架。
传统以症状或单一蛋白病理命名的疾病,其内部存在着不同的分子亚型,而不同疾病之间又共享着部分核心通路。这为未来开发基于生物标志物的疾病分型诊断、以及针对共享通路或特定亚型的靶向疗法,奠定了坚实的数据和理论基石。
原文链接:
https://www.cell.com/cell/fulltext/S0092-8674(26)00233-3(转化医学网360zhyx.com)
【关于投稿】
转化医学网(360zhyx.com)是转化医学核心门户,旨在推动基础研究、临床诊疗和产业的发展,核心内容涵盖组学、检验、免疫、肿瘤、心血管、糖尿病等。如您有最新的研究内容发表,欢迎联系我们进行免费报道(公众号菜单栏-在线客服联系),我们的理念:内容创造价值,转化铸就未来!
转化医学网(360zhyx.com)发布的文章旨在介绍前沿医学研究进展,不能作为治疗方案使用;如需获得健康指导,请至正规医院就诊。
责任声明:本稿件如有错误之处,敬请联系转化医学网客服进行修改事宜!
微信号:zhuanhuayixue
腾讯登录
还没有人评论,赶快抢个沙发