同济大学陈义汉院士领衔!发现房颤治疗新靶点,揭示其关键作用机制,两款现有药物展现治疗潜力
| 导读 | 这一发现为全球数千万房颤患者带来了全新的治疗思路。 |
近日,同济大学陈义汉院士/解端阳副教授、华中科技大学同济医学院附属协和医院董念国教授团队一项发表于国际知名期刊《Signal Transduction and Targeted Therapy》的最新研究,首次揭示了一种名为“视锥蛋白样蛋白1”(VILIP-1)的蛋白质在房颤(Atrial Fibrillation, AF)发生中的关键作用,并明确了其通过破坏心肌细胞钙离子稳态导致心律失常的分子机制。更为重要的是,研究团队发现,两种已获美国食品药品监督管理局(FDA)批准的临床药物——瑞格列奈(repaglinide)和地氯雷他定(desloratadine)——能够靶向VILIP-1或其修饰过程,有效恢复钙稳态并降低房颤易感性。这一发现为全球数千万房颤患者带来了全新的治疗思路。

VILIP-1的上调通过豆蔻酰化依赖性途径促进房颤(AF)
研究背景:多组学寻踪,锁定关键蛋白

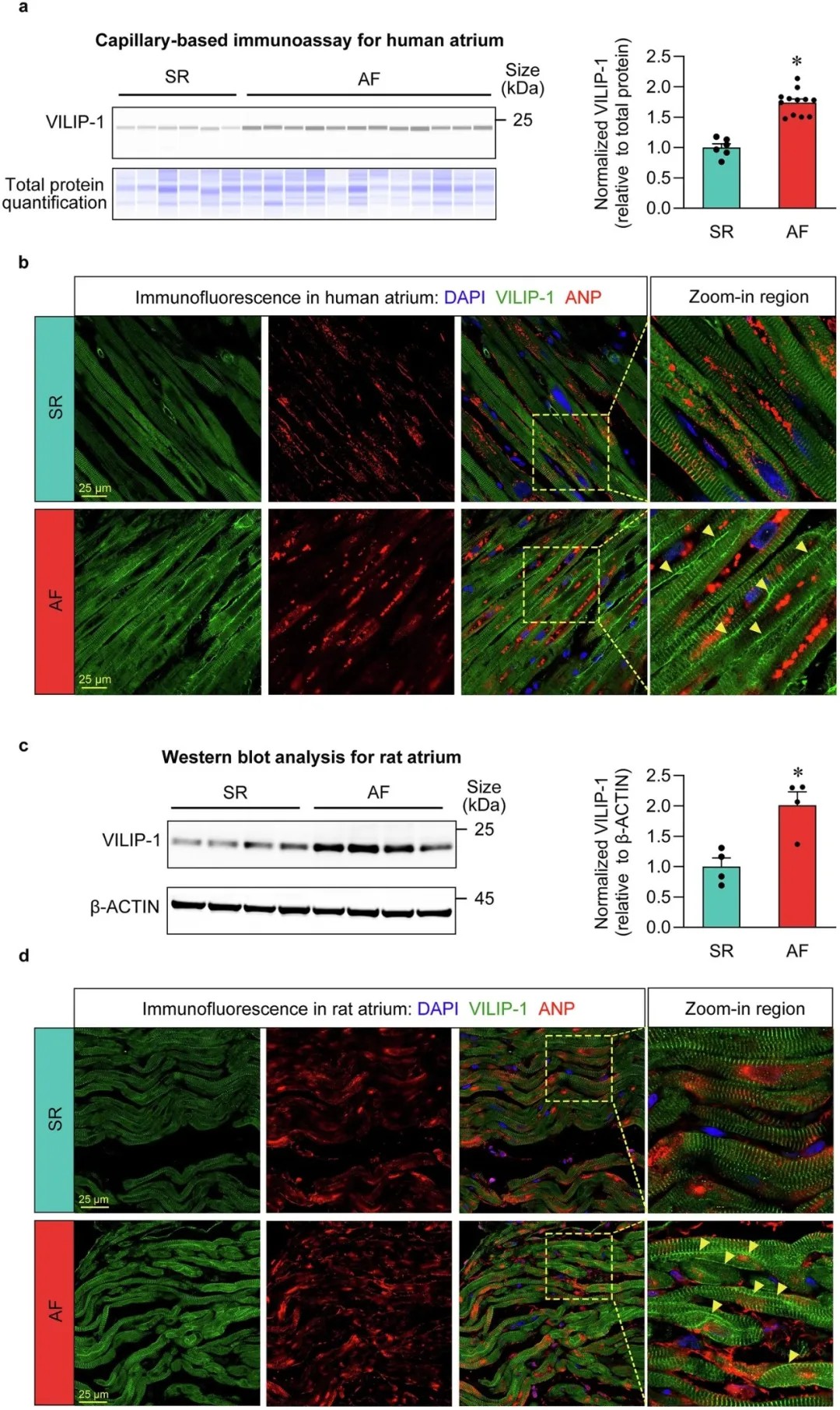
多组学分析揭示Vsnl1与房颤(AF)中的钙稳态失调相关
房颤是最常见的心律失常,全球患者超过6000万,且负担持续加重。传统治疗侧重于心律控制,但长期效果有限,复发率高。研究指出,房颤的发生与心肌细胞内钙离子平衡的紊乱紧密相关,但驱动这一病理级联反应的上游分子机制一直不甚明确,成为开发靶向疗法的关键障碍。
为寻找新的治疗靶点,研究团队采用了整合的多组学策略。他们结合了人类房颤患者和房颤模型动物的心房组织批量RNA测序、单心房心肌细胞转录组测序及电生理数据。通过复杂的生物信息学分析,研究人员从数千个候选基因中,将VILIP-1鉴定为与房颤及其病理性钙释放事件关联最强的全新候选基因。

多组学分析揭示Vsnl1与房颤(AF)中的钙稳态失调相关
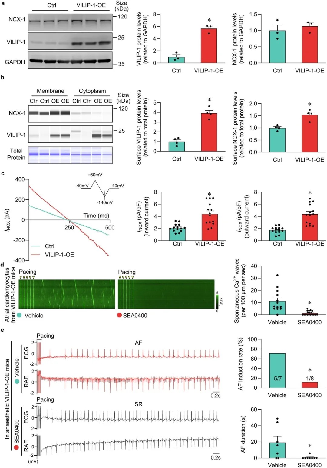
实验验证:过表达导致心律失常

心房肌细胞特异性过表达VILIP-1通过增加延迟后除极(DADs)、动作电位时程(APD)交替和钙泄漏来促进房颤(AF)
实验验证表明,在人类房颤患者和快速起搏诱导的大鼠房颤模型的心房组织中,VILIP-1的表达水平均显著上调,并且其在心肌细胞膜上的定位增强。
为确认VILIP-1的因果作用,研究团队构建了心房肌细胞特异性过表达VILIP-1的小鼠。结果显示,这些小鼠并未出现心脏结构改变,但房颤诱发率从0%飙升至55.6%,且房颤持续时间显著延长。深入的电生理和钙成像分析发现,VILIP-1过表达会导致心肌细胞出现严重的病理性钙泄漏,进而引发延迟后除极和动作电位时程交替——这两种现象是触发房颤的重要电生理基质。

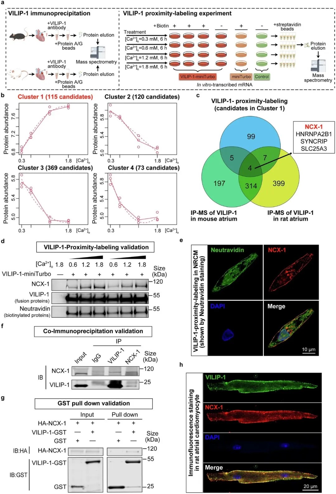
钠钙交换体(NCX-1)被确定为VILIP-1的关键下游靶点
机制揭秘:VILIP-1招募NCX-1至细胞膜

心房肌细胞特异性过表达VILIP-1通过增强NCX-1的膜表达和功能来增加房颤(AF)易感性
那么,VILIP-1如何扰乱钙稳态?通过免疫沉淀-质谱联用和临近标记技术,研究团队发现钠钙交换体1(NCX-1)是VILIP-1的直接作用靶点。VILIP-1通过其豆蔻酰化修饰,像一把钥匙一样,在钙离子激活后锚定在细胞膜上,并将更多的NCX-1蛋白“运送”并锚定在细胞膜表面。
细胞膜上过多的NCX-1会导致其功能异常活跃,形成“钙离子-VILIP-1-NCX-1-钙离子”的恶性循环,加剧细胞内的钙超载和泄漏,最终诱发心律失常。

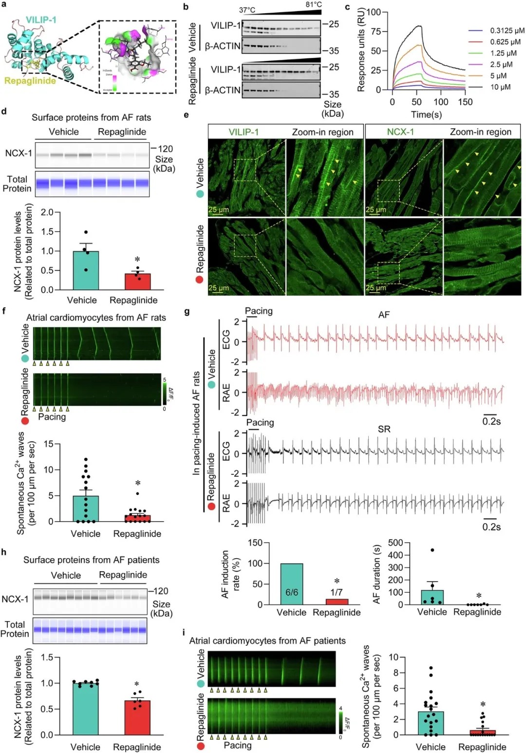
抑制VILIP-1的豆蔻酰化可挽救大鼠AF模型的房颤(AF)易感性
老药新用:两种现有药物展现治疗潜力

抑制VILIP-1可减轻钙泄漏,并防止人类患者和大鼠AF模型的房颤(AF)可诱发性
基于上述机制,靶向VILIP-1成为潜在的治疗策略。令人惊喜的是,研究团队通过分子对接和实验验证,发现两种临床常用药可能具备此功效:
-
降糖药瑞格列奈:可直接与VILIP-1蛋白结合,抑制其功能。
-
抗过敏药地氯雷他定:可抑制VILIP-1的豆蔻酰化修饰,阻止其定位至细胞膜。
在房颤大鼠模型和人类房颤患者的心房细胞实验中,这两种药物均能有效降低细胞膜上的NCX-1水平,恢复正常的钙离子处理能力,并显著降低房颤的易感性。
研究意义与未来展望
该研究首次系统阐明了VILIP-1作为房颤上游关键调控分子的角色,其通过豆蔻酰化依赖的方式增强NCX-1膜表达,破坏钙稳态,驱动房颤发生。该发现不仅深化了对房颤发病机制的理解,更创新性地提出了靶向VILIP-1这一全新治疗策略。瑞格列奈和地氯雷他定的“老药新用”潜力为推进临床转化提供了可能。同时,开发更高特异性的VILIP-1抑制剂也将是未来的重要方向。这项研究为攻克房颤这一临床难题开辟了一条充满希望的新途径。
原文链接:
https://www.nature.com/articles/s41392-026-02615-6(转化医学网360zhyx.com)
【关于投稿】
转化医学网(360zhyx.com)是转化医学核心门户,旨在推动基础研究、临床诊疗和产业的发展,核心内容涵盖组学、检验、免疫、肿瘤、心血管、糖尿病等。如您有最新的研究内容发表,欢迎联系我们进行免费报道(公众号菜单栏-在线客服联系),我们的理念:内容创造价值,转化铸就未来!
转化医学网(360zhyx.com)发布的文章旨在介绍前沿医学研究进展,不能作为治疗方案使用;如需获得健康指导,请至正规医院就诊。
责任声明:本稿件如有错误之处,敬请联系转化医学网客服进行修改事宜!
微信号:zhuanhuayixue
腾讯登录
还没有人评论,赶快抢个沙发