联合靶向!武汉大学中南医院/复旦大学附属肿瘤医院:可临床转化的结直肠癌治疗策略
| 导读 | 同时靶向 HGF/MET 和天冬酰胺代谢途径是一种有效的治疗策略,可破坏肿瘤内在生长信号和转移微环境,为晚期结直肠癌的治疗提供了有前景的方法。 |
近日,武汉大学中南医院/复旦大学附属肿瘤医院研究团队合作共同在期刊《Advanced Science》上发表了研究论文,题为“ETV4 Promotes Colorectal Cancer Progression by Reprogramming Asparagine Metabolism to Remodel the Stromal Microenvironment”,本研究确定ETV4是致癌信号传导、代谢和基质重塑的中心整合因子。在结直肠癌细胞中,肝细胞生长因子(HGF)/MET 信号通过 ERK1/2–p65 通路诱导 ETV4。反过来,ETV4 直接激活 MET 和天冬酰胺合成酶(ASNS),形成一个正反馈回路,放大 MET 信号并提高细胞内天冬酰胺(Asn)水平。而且,研究表明联合抑制 HGF/MET 信号传导和 Asn 代谢比单独使用任何一种疗法都具有更强的抗肿瘤活性。这些数据共同勾勒出一条 HGF/MET → ETV4 → MET/ASNS → 天冬酰胺 → iCAFs 和 iCAF 样 HSCs → HGF 通路,该通路将信号放大、代谢重编程和微环境调节联系起来,并为晚期结直肠癌中联合靶向 HGF/MET 和天冬酰胺通路的治疗策略提供了理论依据。
结直肠癌转移:肿瘤微环境与CAFs的“生态作用”
01
结直肠癌(CRC)患者死亡的主要原因是癌细胞向远处器官转移,尤其是肝脏。转移性进展并非仅仅由肿瘤内在特性驱动,而是取决于癌细胞与肿瘤微环境(TME)之间的动态相互作用。越来越多的证据支持一种基于生态系统的模型,其中包括癌相关成纤维细胞(CAFs)在内的基质成分会影响转移性定植。在肝脏中,源自肝星状细胞(HSCs)的 CAFs 与促转移性微环境的形成有关,部分原因是其分泌的生长因子和炎症介质能够支持肿瘤细胞的播种和扩增。
联合靶向HGF/MET信号和天冬氨酸代谢抑制结直肠癌生长和转移
02
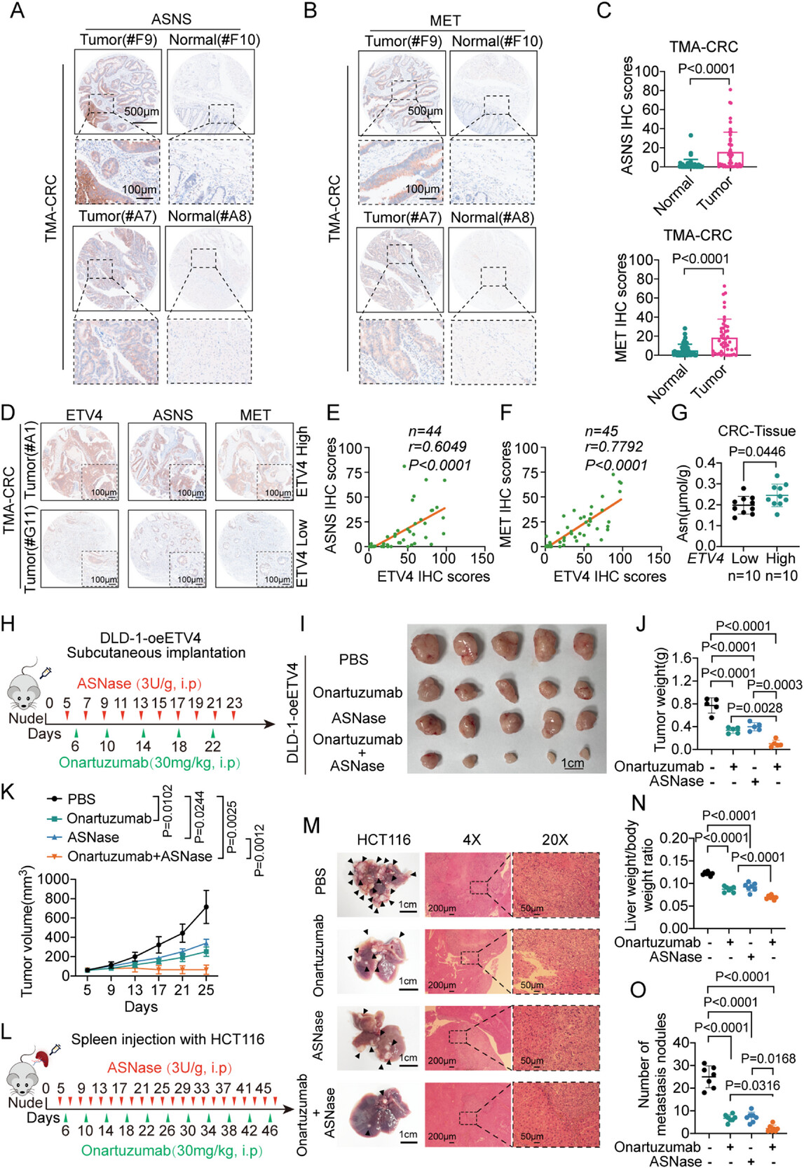
研究人员首先评估了该轴在人类结直肠癌(CRC)组织中的临床相关性。组织微阵列(TMA)的免疫组化染色显示,与相邻正常组织相比,肿瘤中 ASNS 和 MET 显著上调。此外,ETV4 的表达与 ASNS 和 MET 的表达之间存在显著的正相关。一致地,在 ETV4 高表达的 CRC 组织中,肿瘤内的天冬酰胺(Asn)水平显著升高。
这些发现通过使用 ETV4 表达被人为操控的结直肠癌细胞的异种移植模型得到了验证,在该模型中,HCT116 细胞中 ETV4 敲低降低了 ASNS 和 MET 蛋白水平,而 DLD-1 细胞中 ETV4 过表达则提高了它们的表达水平。临床病理分析显示,ASNS 表达水平较高与远处转移(M1 期,p = 0.034)相关,而 MET 表达水平较高则显示出与 M1 期相关性增强的明显趋势(p = 0.071)。与它们在肿瘤进展中的作用一致,单细胞数据证实 ASNS 和 MET 主要由恶性上皮细胞表达。
基于这一原理,研究人员在体内评估了一种双靶向策略。在使用过表达 ETV4 的 DLD-1 细胞的皮下异种移植模型中,抗 MET 抗体奥那妥组单抗与天冬酰胺酶联合治疗显著抑制了肿瘤生长,其效果优于任何单一疗法。在肝转移模型中,联合治疗显著减少了肝转移结节的数量,并降低了肝重与体重的比值。总之,这些结果表明,同时靶向 HGF/MET 和天冬酰胺代谢途径是一种有效的治疗策略,可破坏肿瘤内在生长信号和转移微环境,为晚期结直肠癌的治疗提供了有前景的方法。

奥那单抗联合甲硫氨酸阻断及天冬酰胺(Asn)剥夺可抑制体内结直肠癌(CRC)的生长和转移
参考资料:
https://advanced.onlinelibrary.wiley.com/doi/10.1002/advs.202516557(转化医学网360zhyx.com)
【关于投稿】
转化医学网(360zhyx.com)是转化医学核心门户,旨在推动基础研究、临床诊疗和产业的发展,核心内容涵盖组学、检验、免疫、肿瘤、心血管、糖尿病等。如您有最新的研究内容发表,欢迎联系我们进行免费报道(公众号菜单栏-在线客服联系),我们的理念:内容创造价值,转化铸就未来!
转化医学网(360zhyx.com)发布的文章旨在介绍前沿医学研究进展,不能作为治疗方案使用;如需获得健康指导,请至正规医院就诊。
责任声明:本稿件如有错误之处,敬请联系转化医学网客服进行修改事宜!
微信号:zhuanhuayixue
腾讯登录
还没有人评论,赶快抢个沙发