触发铁死亡!山西医科大学/西北工业大学合作发文:可有效抑制胶质瘤进展的新型纳米平台
| 导读 | 本研究为基于铁死亡的胶质母细胞瘤治疗策略的发展奠定了坚实基础。 |
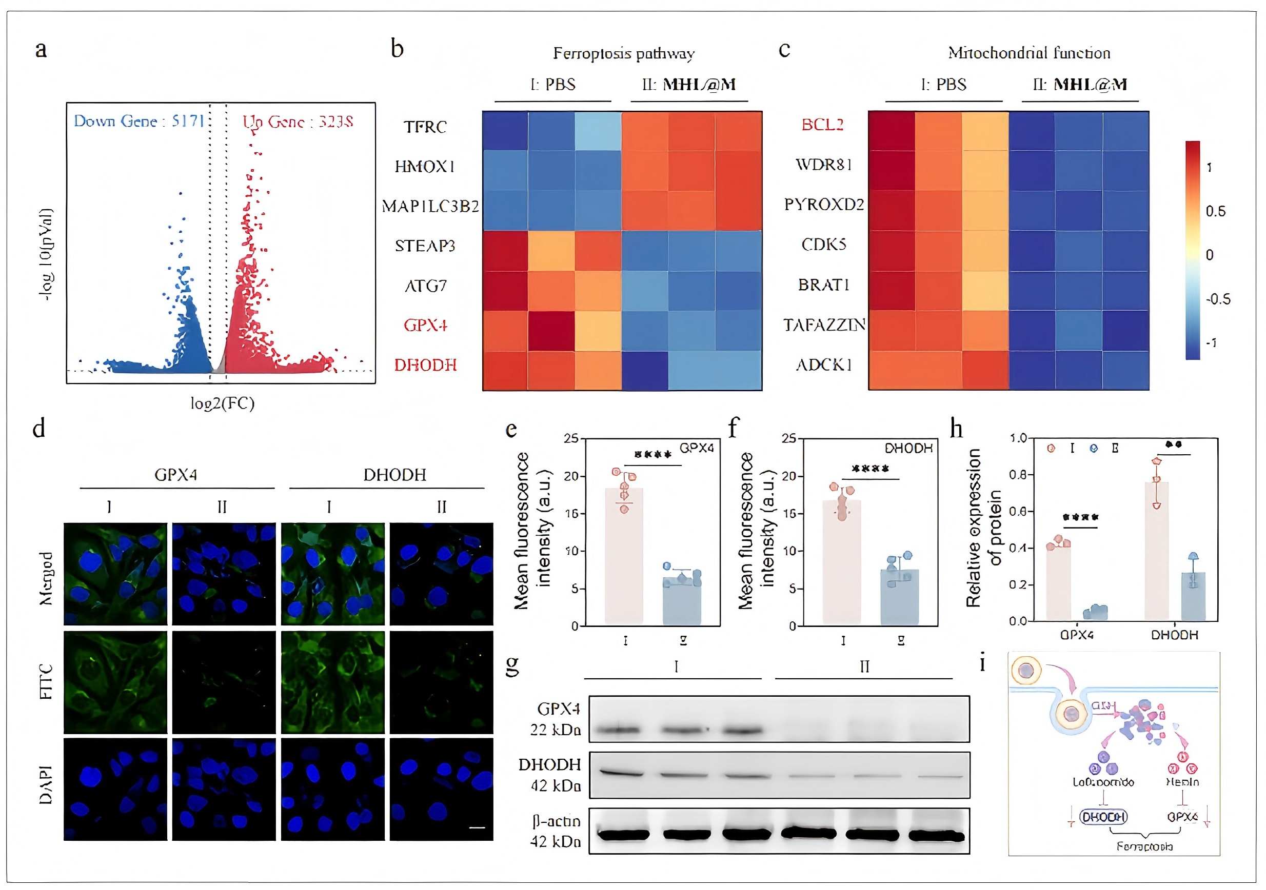
3月23日,山西医科大学/西北工业大学研究团队合作共同在期刊《Advanced Science》上发表了研究论文,题为“Biomimetic Nanoplatform for Targeted Glioblastoma Therapy via Concurrently Triggering GPX4/DHODH Mediated Ferroptosis”,本研究中,研究人员提出并制备了一种多功能纳米平台。胶质母细胞瘤细胞膜涂层赋予其穿透血脑屏障(BBB)和肿瘤靶向的特性。H-MnO₂ 消耗肿瘤微环境(TME)中过量表达的谷胱甘肽(GSH),并生成的 Mn²⁺ 将 H₂O₂ 转化为更具毒性的·OH,从而产生化学动力学治疗(CDT)效果。血红素下调(GPX4),来氟米特抑制二氢乳清酸脱氢酶(DHODH),两者协同触发铁死亡。体外和体内结果均表明,MHL@M 具有出色的肿瘤靶向、TME 响应和铁死亡激活能力。本研究为基于铁死亡的胶质母细胞瘤治疗策略的发展奠定了坚实基础。
多形性胶质母细胞瘤(GBM)治疗现状与挑战
01
多形性胶质母细胞瘤(GBM)是颅内最具侵袭性的肿瘤之一,其特点是预后不良和高复发率。目前,GBM 的标准治疗方案是手术切除,随后进行辅助放疗和同步化疗。然而,由于肿瘤细胞广泛浸润邻近的正常脑实质,完全切除手术难以实现。在过去的几十年里,替莫唑胺(TMZ)一直是 GBM 的一线治疗药物。然而,其疗效在部分 GBM 患者中显著降低,这归因于先天性耐药。索拉非尼和舒尼替尼等药物在临床前研究中显示出良好的活性,但由于其难以穿过血脑屏障(BBB),未能为 GBM 患者提供显著的临床益处。放疗也受到其狭窄治疗窗口的限制;低剂量放疗无法产生有效的治疗效果,而高剂量放疗可能会导致正常组织和器官的毒性。因此,迫切需要更精准、更有效的 GBM 治疗策略。
MHL@M的抗肿瘤分子机制
02
由于 MHL@M 在体外和体内均表现出卓越的抗肿瘤性能,研究人员进一步通过转录组学分析探究其潜在的分子机制。主成分分析(PCA)证实了 MHL@M 和 PBS 处理的 U87-MG 细胞的 RNA 测序数据的可靠性。火山图显示,与 PBS 处理的细胞相比,MHL@M 处理的 U87-MG 细胞中有 8409 个差异表达基因(DEGs)。网络图表明,显著改变的基因主要富集于细胞铁死亡过程。聚类热图分析进一步证明,诸如铁死亡和线粒体功能等生物过程因 MHL@M 的施用而发生显著改变。其中,GPX4、DHODH和 BCL2基因显著下调,表明 MHL@M 具有出色的促铁死亡作用。为了进一步验证转录组分析中观察到的(GPX4)和(DHODH)的下调情况,进行了免疫荧光(IF)和蛋白质印迹分析。研究显示,在用 MHL@M 处理后,GPX4、DHODH 和 BCL2 的表达显著受到抑制。这些结果表明,MHL@M 能够通过同时抑制 GPX4 和 DHODH 诱导铁死亡并损害线粒体功能,从而达到出色的抗肿瘤效果。

MHL@M 的抗肿瘤分子机制
结论
03
总的来说,本研究为利用仿生纳米平台开发临床干预策略做出了贡献。
参考资料:
https://advanced.onlinelibrary.wiley.com/doi/10.1002/advs.202521236(转化医学网360zhyx.com)
【关于投稿】
转化医学网(360zhyx.com)是转化医学核心门户,旨在推动基础研究、临床诊疗和产业的发展,核心内容涵盖组学、检验、免疫、肿瘤、心血管、糖尿病等。如您有最新的研究内容发表,欢迎联系我们进行免费报道(公众号菜单栏-在线客服联系),我们的理念:内容创造价值,转化铸就未来!
转化医学网(360zhyx.com)发布的文章旨在介绍前沿医学研究进展,不能作为治疗方案使用;如需获得健康指导,请至正规医院就诊。
责任声明:本稿件如有错误之处,敬请联系转化医学网客服进行修改事宜!
微信号:zhuanhuayixue
腾讯登录
还没有人评论,赶快抢个沙发