突破性研究!中国科学技术大学倪芳/姜洪源团队首次系统揭示白血病干细胞独特机械特性,靶向调节力学性能可显著增强NK细胞治疗效果
| 导读 | 随着对肿瘤机械生物学理解的深入,“力学调控”联合免疫治疗有望成为克服肿瘤耐药的新方向,不仅适用于急性髓系白血病,也可能为其他实体瘤提供新思路。
|
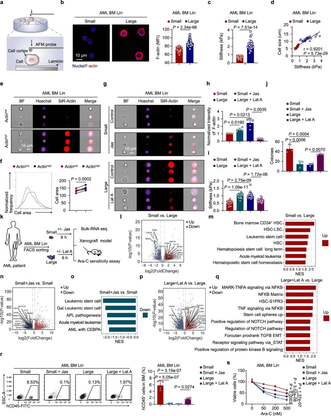
在急性髓系白血病(AML)治疗中,白血病干细胞(LSCs)的耐药性和复发是最大挑战。近年来,除了分子和遗传特征,白血病干细胞的机械特性(如细胞大小、硬度和变形能力)逐渐成为研究的新焦点。近日,中国科学技术大学倪芳/姜洪源团队发表于知名期刊《Nature Communications》的一项研究首次系统揭示了白血病干细胞的独特机械特性,并创新性地提出通过调节这些力学特性,增强NK细胞对白血病干细胞的杀伤效果,为联合治疗提供了新思路。
独特发现:小而软的白血病干细胞具有更强的干细胞特性和致癌能力

小的白血病细胞展现出增强的干细胞潜能
研究人员首先观察到急性髓系白血病(AML)细胞在大小上存在显著异质性。通过功能实验发现,体积较小的白血病细胞表现出更强的集落形成能力和体内致白血病能力。更重要的是,这些小细胞对阿糖胞苷(AML常用化疗药)表现出显著的耐药性,提示它们可能是治疗后疾病复发的根源。
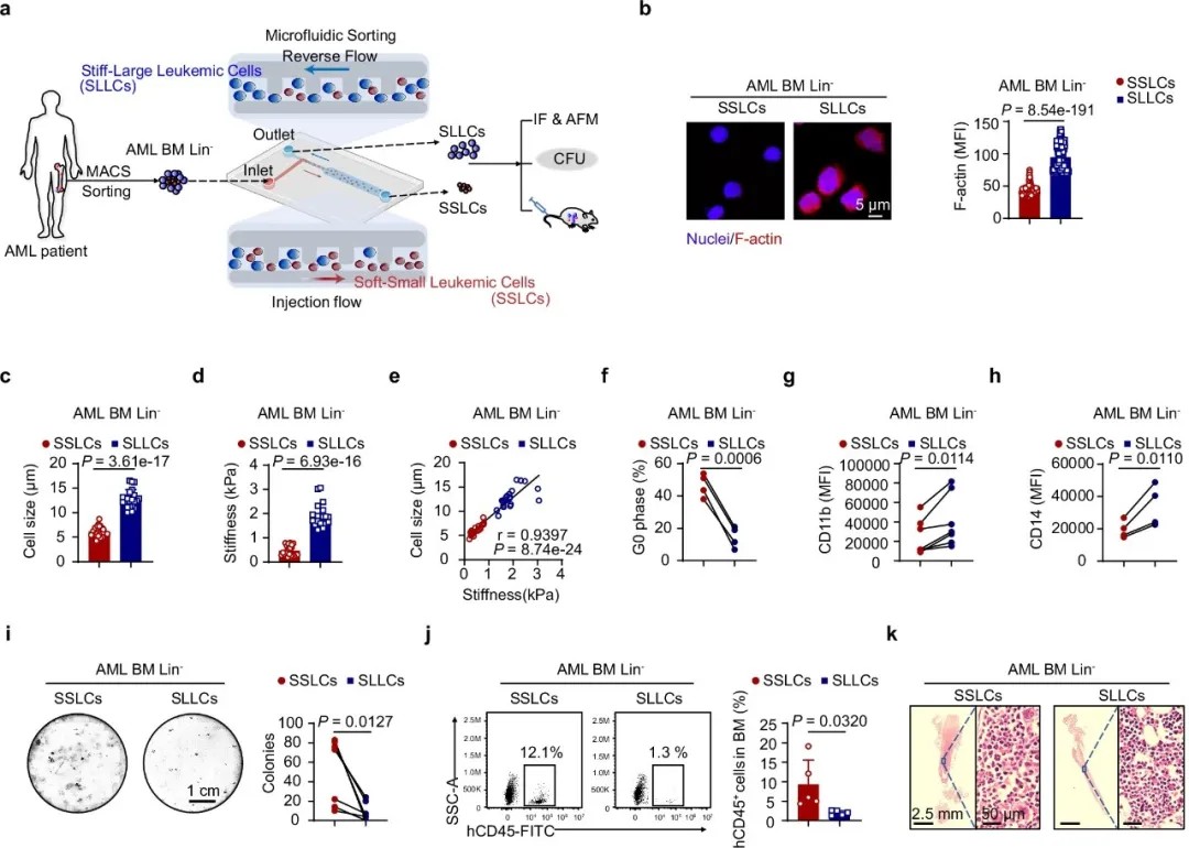
为了探究其背后的机械特性,研究团队采用原子力显微镜测量了细胞的皮层硬度。发现小的白血病细胞不仅含有更少的F-肌动蛋白(F-actin),而且细胞刚度也更低,即更“软”。通过使用微流控芯片技术,研究人员成功分离出“软而小”的白血病细胞(SSLCs)和“硬而大”的白血病细胞(SLLCs)。功能实验证实,SSLCs具有更强的干细胞特性和致癌能力。

小的白血病细胞表现出F-肌动蛋白减少和刚度降低,从而导致干性增强
关键分子:ALDH1A1分子连接力学特性与干细胞特性

微流控分选鉴定出原发性急性髓系白血病患者中具有增强干细胞潜能的软小白血病细胞
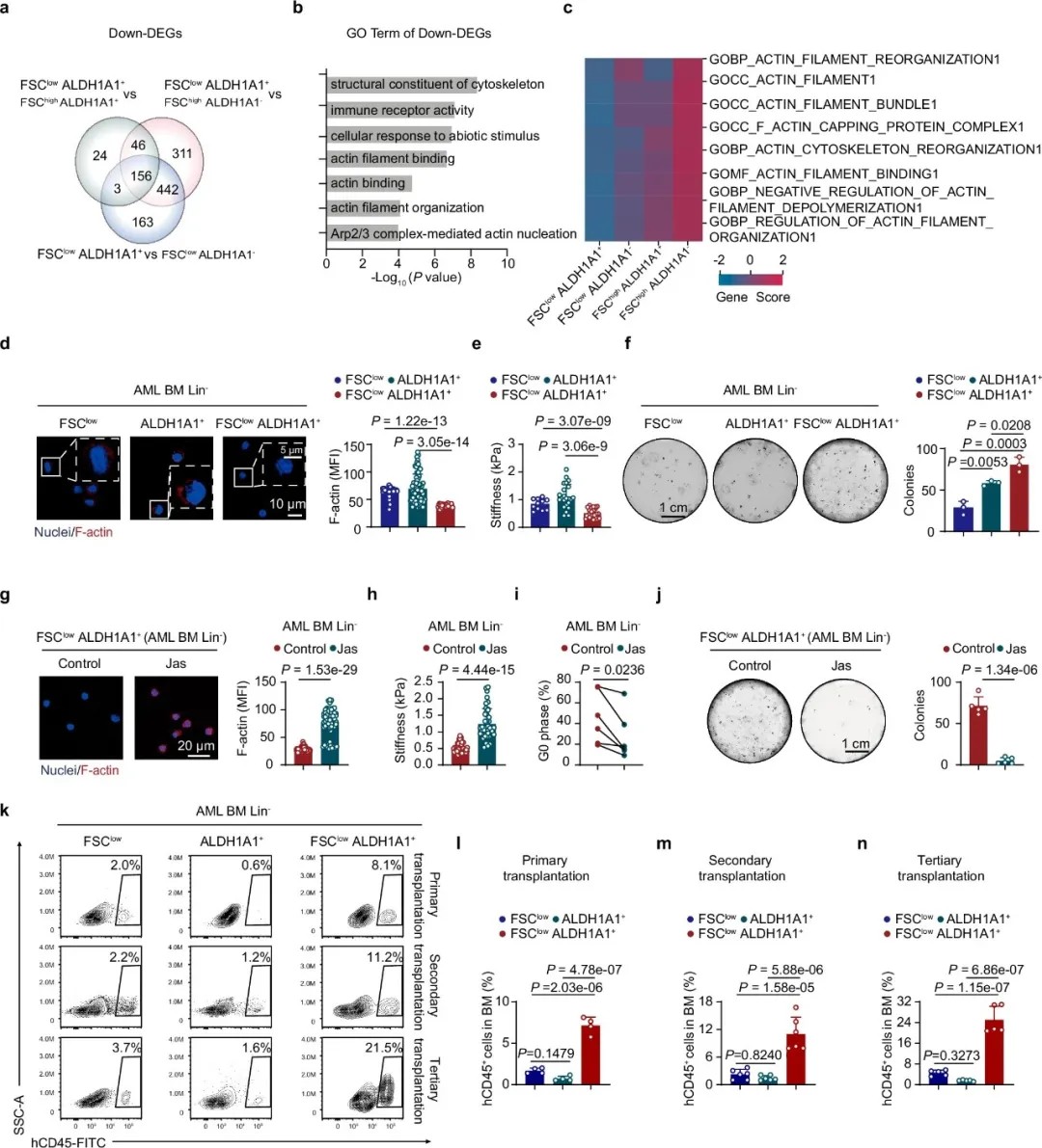
为了解析小白血病细胞干细胞特性增强的机制,研究人员对来自急性髓系白血病(AML)患者的大小不同的细胞进行了单细胞RNA测序。
分析发现,在小的白血病细胞中,ALDH1A1的表达显著上调。ALDH1A1是醛脱氢酶家族的重要成员,在干细胞维持和化疗耐药中发挥关键作用。研究人员进一步鉴定出一个特殊的细胞亚群:FSClowALDH1A1+细胞。这个群体不仅表现出最低的F-肌动蛋白水平和细胞刚度,而且具有最强的干细胞特性。数据显示,这一特定亚群表现出显著的LSC特性富集,比其他细胞群体高出约16倍。

单细胞RNA测序揭示白血病干细胞在小的(前向散射值低)急性髓系白血病细胞中富集,尤其在FSClow ALDH1A1+亚群中
机制解析:ALDH1A1调控LSCs力学性能和干细胞特性

FSClow ALDH1A1+细胞表现出F-肌动蛋白减少、刚度降低以及干细胞样特性增强
为了验证ALDH1A1的功能,研究人员使用ALDH1抑制剂双硫仑(Disulfiram)处理FSClowALDH1A1+细胞,发现抑制ALDH1A1可显著促进F-肌动蛋白聚合,增加细胞刚度,同时降低细胞的集落形成能力。
通过短发夹RNA(shRNA)敲低ALDH1A1表达,同样观察到F-肌动蛋白聚合增加、细胞刚度增强和干细胞特性减弱的表型。在动物模型中,ALDH1A1敲低显著降低了白血病负荷。
这些结果说明,ALDH1A1不仅是一个生物标志物,更是调控LSCs力学特性和干细胞特性的关键调节因子。

抑制ALDH1A1能增加FSClow ALDH1A1+白血病细胞中的F-肌动蛋白和刚度,同时降低其干性
实验验证:细胞硬化增强NK细胞免疫治疗效果

通过抑制ALDH1A1使白血病细胞硬化可增强自然杀伤细胞免疫疗法的疗效
基于上述发现,研究团队提出一个创新性治疗策略:通过ALDH1A1抑制硬化白血病干细胞,从而增强它们对NK细胞免疫治疗的敏感性。
免疫突触(IS)形成是NK细胞杀伤靶细胞的关键步骤,这一过程依赖于F-肌动蛋白的重塑。研究发现,ALDH1A1抑制导致的LSC硬化,显著提高了穿孔素向免疫突触的极化效率,从而增强了NK细胞的杀伤能力。
活细胞实时成像显示,经双硫仑处理的FSClowALDH1A1+细胞,对NK细胞介导的细胞毒性更为敏感。在AML患者来源的异种移植(PDX)模型中,双硫仑与NK细胞的联合治疗,几乎完全清除了白血病细胞,效果显著优于单一治疗。
研究意义与未来展望
该研究首次系统将白血病干细胞的机械特性、分子调控和免疫治疗敏感性联系起来,为急性髓系白血病提供了新的治疗策略。值得关注的是,ALDH1A1抑制对正常的造血干细胞无明显毒性,预示着良好的治疗窗口。
随着对肿瘤机械生物学理解的深入,“力学调控”联合免疫治疗有望成为克服肿瘤耐药的新方向,不仅适用于急性髓系白血病,也可能为其他实体瘤提供新思路。(转化医学网360zhyx.com)
原文链接:
https://www.nature.com/articles/s41467-025-65842-5
【关于投稿】
转化医学网(360zhyx.com)是转化医学核心门户,旨在推动基础研究、临床诊疗和产业的发展,核心内容涵盖组学、检验、免疫、肿瘤、心血管、糖尿病等。如您有最新的研究内容发表,欢迎联系我们进行免费报道(公众号菜单栏-在线客服联系),我们的理念:内容创造价值,转化铸就未来!
转化医学网(360zhyx.com)发布的文章旨在介绍前沿医学研究进展,不能作为治疗方案使用;如需获得健康指导,请至正规医院就诊。
责任声明:本稿件如有错误之处,敬请联系转化医学网客服进行修改事宜!
微信号:zhuanhuayixue
腾讯登录
还没有人评论,赶快抢个沙发