重磅研究!惠利健/纪元/李虹团队首次系统描绘肝癌早期发生的基因组与免疫微环境全景图,揭示肝癌早期恶性转变的分子机制
| 导读 | 该研究如同绘制了一幅肝癌起源地图,不仅揭示了驱动恶性转变的核心基因组事件,还刻画了免疫微环境从“荒漠”到“武装堡垒”的戏剧性演变,为未来实现肝癌的精准早期拦截奠定了坚实的科学基础。 |
肝癌是全球癌症相关死亡的主要原因之一,其从癌前病变向早期癌的转变是决定干预成败的关键窗口,但这一过程的驱动机制一直不甚明了。近日,中国科学院分子细胞科学卓越创新中心惠利健、复旦大学附属中山医院纪元、中国科学院营养与健康研究所李虹团队一项发表在《Cancer Cell》上的重磅研究,通过对17个极为罕见的“结节中结节”样本进行深度分析,首次系统描绘了肝癌早期发生的基因组与免疫微环境全景图,挑战了多项现有认知,为肝癌的早期预警与精准干预提供了全新视角。

图形摘要
研究创新:独特样本揭示演化轨迹

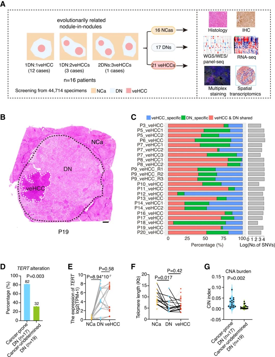
样本收集与特征描述
该研究的突破性基础在于样本的独特性。与以往使用无演化关系的癌前和癌变样本进行统计推断不同,研究团队从三家肝癌中心历时9年、筛选超过4.4万份样本,最终锁定了16名乙肝患者体内的17个“结节中结节”病灶。这些病灶如同时间胶囊,在同一个肝细胞不典型增生结节中,同时包含了癌前病变和正在其中生长的极早期肝癌,为直接观察恶性转变的瞬间提供了绝佳模型。
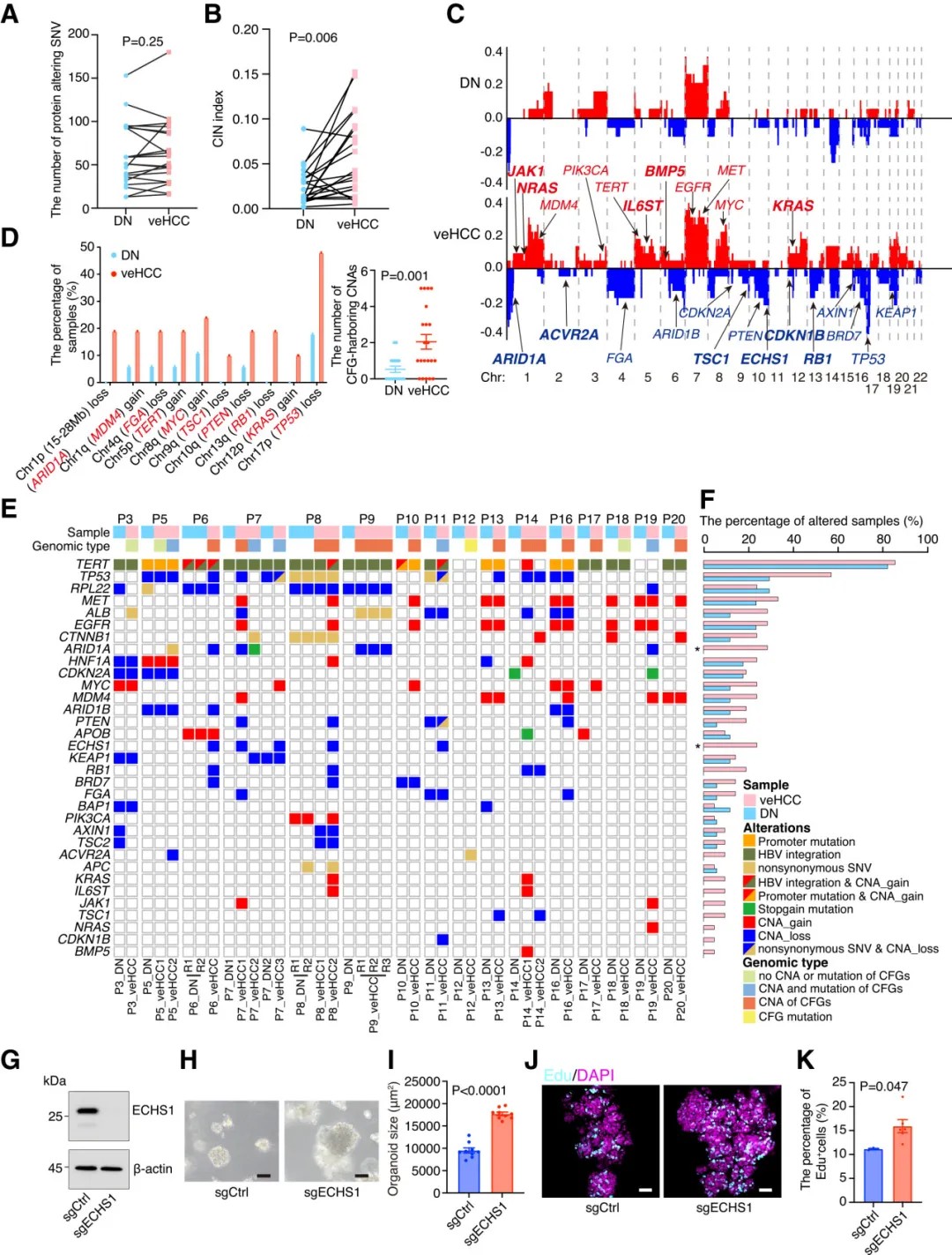
核心发现一:TERT改变是守门人,拷贝数变异才是推动者

DN恶性转变的关键基因组改变
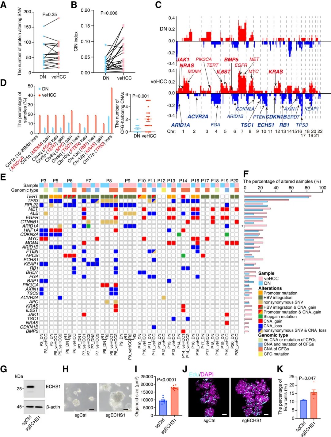
研究发现,82%具有癌变潜力的不典型增生结节已存在TERT基因的启动子突变、扩增或乙肝病毒整合等改变,提示TERT改变可能在恶变前很早即已发生,更像一个守门人事件,而非直接驱动癌变的关键一击。
令人意外的是,在从癌前结节发展到极早期肝癌的过程中,驱动基因的单个碱基突变负荷并未显著增加。真正的转折点在于拷贝数变异的快速累积。高达89%的极早期肝癌表现出染色体臂水平的拷贝数变化,如1q、8q的获得和10q、17p的缺失,这些变化导致了多个关键癌症基因的剂量改变。研究表明,超过80%的早期恶变与CFG基因的拷贝数变化相关,凸显了基因组结构不稳定性在癌变启动中的核心作用。
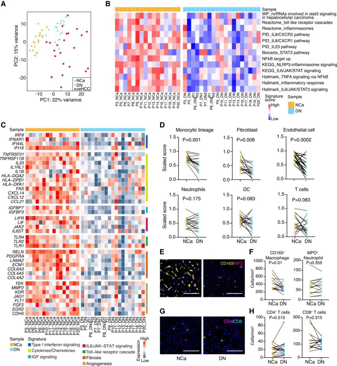
核心发现二:癌前结节竟是免疫荒漠

一部分veHCCs中的适应性免疫激活与逃逸
传统观点认为,肝癌发生于慢性炎症的沃土之中。然而,本研究颠覆了这一认知。分析显示,具有癌变潜力的不典型增生结节表现出显著的“免疫荒漠”表型:促炎信号通路被抑制,免疫细胞(如T细胞、巨噬细胞、成纤维细胞)浸润水平极低。这意味着,肝癌并非从炎性活跃的环境中诞生,而是起源于一个免疫沉默的微环境。

免疫/基质细胞浸润、细胞间通讯及特征活化的空间转录组学分析
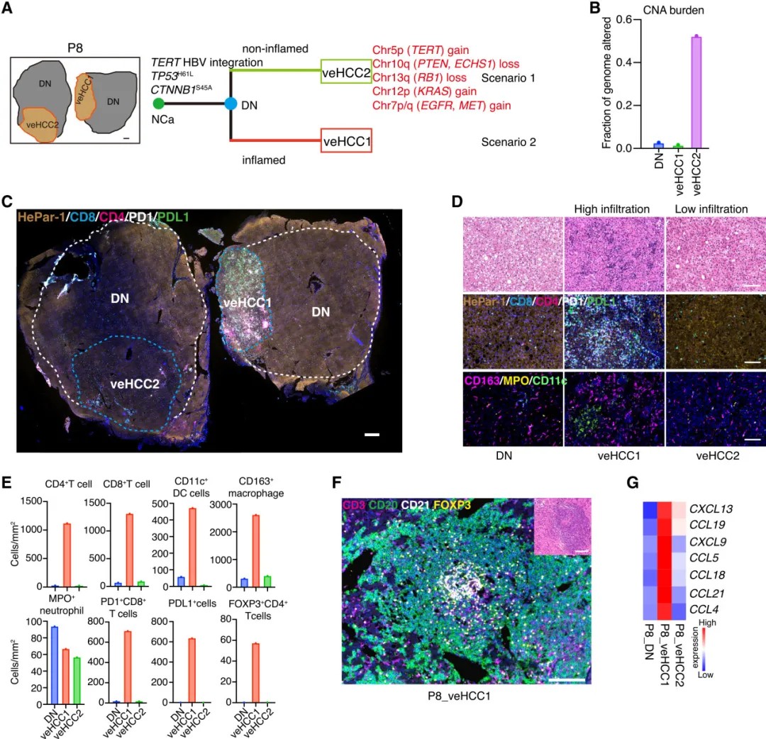
核心发现三:呈现两条演化路径

DN恶性转变的演化场景
当癌前结节突破临界点,发展为极早期肝癌时,其免疫景观发生剧烈分化。研究团队根据基因组和转录组特征,提出了早期肝癌发生的两种主要演化场景:
-
拷贝数变异主导型演进:大部分极早期肝癌通过快速累积拷贝数变异获得生长优势,其肿瘤微环境仍保持“非炎性”状态,免疫细胞浸润较少。
-
炎性伴免疫逃逸型演进:约43%的极早期肝癌表现出“炎性”表型,其内部有大量T细胞、树突状细胞浸润。然而,这些肿瘤在获得免疫攻击的同时,已同步启动了强大的免疫抑制程序。它们高表达PD-1、PD-L1、CTLA-4等免疫检查点分子,富集耗竭T细胞、调节性T细胞和M2型肿瘤相关巨噬细胞,形成一种“武装到牙齿”的免疫逃逸微环境。空间转录组分析进一步证实,CD8+ T细胞与CAF、巨噬细胞等抑制性细胞存在密切的空间互作。
研究甚至在同一患者的同一个癌前结节中,观察到了两条不同路径产生的两个独立极早期癌灶,直观展示了肝癌早期发生的异质性与复杂性。

患者8的演化场景
研究意义与未来展望
该研究为肝癌的早期防治带来了多重启示:
-
早期预警:TERT改变或可作为识别高危癌前结节的生物标志物,助力早期风险分层和液体活检监测。
-
干预新靶点:针对拷贝数变异相关的基因组不稳定性通路,或可开发新型治疗策略,在癌变早期进行干预。
-
免疫治疗前移:对于呈现炎性表型的极早期肝癌,免疫检查点抑制剂疗法可能具备极佳的应用潜力,实现早诊早治。
该研究如同绘制了一幅肝癌起源地图,不仅揭示了驱动恶性转变的核心基因组事件,还刻画了免疫微环境从“荒漠”到“武装堡垒”的戏剧性演变,为未来实现肝癌的精准早期拦截奠定了坚实的科学基础。
原文链接:
https://www.cell.com/cancer-cell/fulltext/S1535-6108(26)00157-1(转化医学网360zhyx.com)
【关于投稿】
转化医学网(360zhyx.com)是转化医学核心门户,旨在推动基础研究、临床诊疗和产业的发展,核心内容涵盖组学、检验、免疫、肿瘤、心血管、糖尿病等。如您有最新的研究内容发表,欢迎联系我们进行免费报道(公众号菜单栏-在线客服联系),我们的理念:内容创造价值,转化铸就未来!
转化医学网(360zhyx.com)发布的文章旨在介绍前沿医学研究进展,不能作为治疗方案使用;如需获得健康指导,请至正规医院就诊。
责任声明:本稿件如有错误之处,敬请联系转化医学网客服进行修改事宜!
微信号:zhuanhuayixue
腾讯登录
还没有人评论,赶快抢个沙发