Nature | 多组学研究揭示免疫衰老新机制:T细胞转录重编程是驱动免疫衰老的核心原因
| 导读 | 该研究通过单细胞RNA测序、蛋白质组学和流式细胞术,发现T细胞转录重编程是驱动免疫衰老的核心机制,且这一过程独立于慢性感染或系统性炎症。 | 
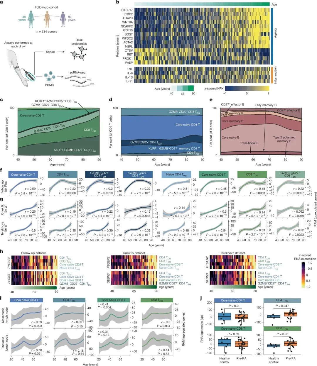
近日,国际知名学术期刊《Nature》发表重磅研究:一项覆盖300余名健康成年人的多组学研究,首次系统揭示人类免疫系统的衰老并非从65岁才开始,而是在55-65岁的过渡期已悄然启动。该研究通过单细胞RNA测序、蛋白质组学和流式细胞术,发现T细胞转录重编程是驱动免疫衰老的核心机制,且这一过程独立于慢性感染或系统性炎症。
	
健康人免疫细胞转录组中年龄相关变化的时间依赖性维持
研究设计:为何关注健康衰老的免疫动态?
	
	
健康人免疫景观的年龄依赖性动态变化
与大多数聚焦65岁以上人群衰老特征的研究不同,本研究将目光投向衰老临界点人群(55-65岁成年人,定义为年长组),并与年轻成年人(25-35岁,定义为年轻组)展开对比,旨在深入解析功能免疫向衰退免疫过渡的动态过程。研究对96名健康年轻人与年长者的外周免疫细胞进行了为期2年的纵向追踪,期间每位参与者每年接种流感疫苗,并采集8至10个时间点的样本。研究进一步扩展至一个包含234名健康成年人的次级队列,其年龄范围覆盖更广泛的衰老阶段(40岁至90岁以上)。通过单细胞RNA测序、高维血浆蛋白质组学与光谱流式细胞术,我们系统解析了年龄相关的免疫应答变化(针对急慢性扰动)的细胞与分子基础,揭示了健康衰老过程中、尚未进入晚期衰老阶段即已发生的免疫失调机制。
核心发现1:T细胞先于其他免疫细胞重编程,且独立于炎症与慢性巨细胞病毒感染
	 
巨细胞病毒感染与年龄对外周免疫细胞景观的影响
通过分析1370万个外周血单个核细胞的转录组,研究团队发现:T细胞是衰老过程中转录变化最显著的免疫细胞亚群——尤其是记忆T细胞(如初始CD8 T细胞、中央记忆CD4 T细胞)。这些细胞随年龄增长出现大量差异表达基因,涉及效应分化、信号传导与细胞状态极化。更关键的是,这种变化不依赖于系统性炎症或慢性巨细胞病毒(CMV)感染:即使排除CMV阳性者,T细胞的转录重编程仍持续发生。研究团队开发了RNA年龄指标(RAM),量化T细胞亚群的转录衰老程度——结果显示,老年人的RAM显著高于年轻人,且在2年内保持稳定;RAM还与另外两个独立衰老指标(基于细胞频率的IMM-AGE、基于全血转录组的IHM)高度相关,证明T细胞的转录重编程是免疫衰老的早期驱动事件。
核心发现2:TH2偏向性悄悄改写B细胞功能,削弱疫苗反应
	
年龄相关的B细胞流感疫苗应答
为何老人接种流感疫苗后抗体水平更低?研究指向记忆T细胞的TH2偏向性:随着年龄增长,记忆CD4 T细胞的GATA3活性显著上升,导致细胞自发分泌IL-4增多;IL-4作用于B细胞,改变其IgG类别转换——老年人的记忆B细胞更倾向于产生IgG2,而非保护力更强的IgG1/IgG3;
最终结果:老年人对流感疫苗中重复加强抗原的抗体反应下降——不仅基线抑制率低,高应答者比例也更少。这不是因为B细胞老了,而是T细胞的辅助功能偏了。TH2偏向的T细胞无法有效支持B细胞产生高亲和力、长寿命的抗体。
核心发现3:慢性巨细胞病毒感染重塑免疫细胞,但不加速年龄相关衰老
	
记忆T细胞中改变的TH2样状态的年龄依赖性累积
巨细胞病毒(CMV)是常见的慢性病毒,既往认为其会导致炎症负荷与免疫衰老。但本研究推翻了这一认知:
- 
		CMV感染会稳定扩张某些免疫细胞亚群,但这些变化不伴随转录重编程; 
- 
		即使感染CMV,老年人的T细胞RAM仍与未感染者一致——说明CMV改变的是免疫细胞的数量与组成,而非年龄相关的功能状态。 
研究意义与展望:免疫衰老的早期窗口与干预可能
	
该研究的最大价值,在于将免疫衰老的预警线提前至55-65岁——此时T细胞的转录重编程与TH2偏向已开始,但尚未出现明显的免疫力下降。免疫衰老不是慢慢滑坡,而是动态非线性过程。同时揭示了可能干预的靶点:
- 
		针对TH2偏向性:通过调节GATA3活性或IL-4信号,恢复T细胞对B细胞的正常辅助功能; 
- 
		针对T细胞重编程:早期检测RAM指标,识别免疫衰老加速的个体,提前干预(如生活方式调整或药物); 
- 
		疫苗设计:针对老年人的TH2偏向,优化疫苗抗原或佐剂,增强IgG1/IgG3的产生。 
研究团队的发现为健康衰老提供了新的路线图——通过理解T细胞的早期变化,或许能延缓甚至逆转免疫功能的下降。(转化医学网360zhyx.com)
原文链接:
https://www.nature.com/articles/s41586-025-09686-5
	【关于投稿】
转化医学网(360zhyx.com)是转化医学核心门户,旨在推动基础研究、临床诊疗和产业的发展,核心内容涵盖组学、检验、免疫、肿瘤、心血管、糖尿病等。如您有最新的研究内容发表,欢迎联系我们进行免费报道(公众号菜单栏-在线客服联系),我们的理念:内容创造价值,转化铸就未来!
转化医学网(360zhyx.com)发布的文章旨在介绍前沿医学研究进展,不能作为治疗方案使用;如需获得健康指导,请至正规医院就诊。
责任声明:本稿件如有错误之处,敬请联系转化医学网客服进行修改事宜!
微信号:zhuanhuayixue
 新浪登录
新浪登录 腾讯登录
腾讯登录 
  
  
  
  
  
  
  
  
  
 
还没有人评论,赶快抢个沙发