重磅研究!中山大学李伟忠&清华大学张学工团队构建目前最全面的人类肺部单细胞图谱:整合62个数据集,920万细胞,1807名样本
| 导读 | 这一图谱不仅构建了多层次细胞注释框架,还发现了与免疫紊乱相关的罕见细胞亚群,为肺癌转移防治和免疫治疗策略优化开辟了新路径。 |
近日, 中山大学李伟忠&清华大学张学工团队在国际知名期刊《eBioMedicine》(柳叶刀子刊)发表了目前最全面的人类肺部单细胞图谱—uniLUNG,该研究整合了62个公共数据集、920万个细胞及1807名捐赠者的样本,覆盖健康状态和17种肺部疾病,为肺病机制研究和精准治疗提供了突破性资源。这一图谱不仅构建了多层次细胞注释框架,还发现了与免疫紊乱相关的罕见细胞亚群,为肺癌转移防治和免疫治疗策略优化开辟了新路径。

uniLUNG核心图谱的构成与数据集整合方法的基准测试
突破性图谱构建:多疾病整合与空间多组学分析

基于uHAF的uniLUNG核心图谱实现可靠的细胞重新注释
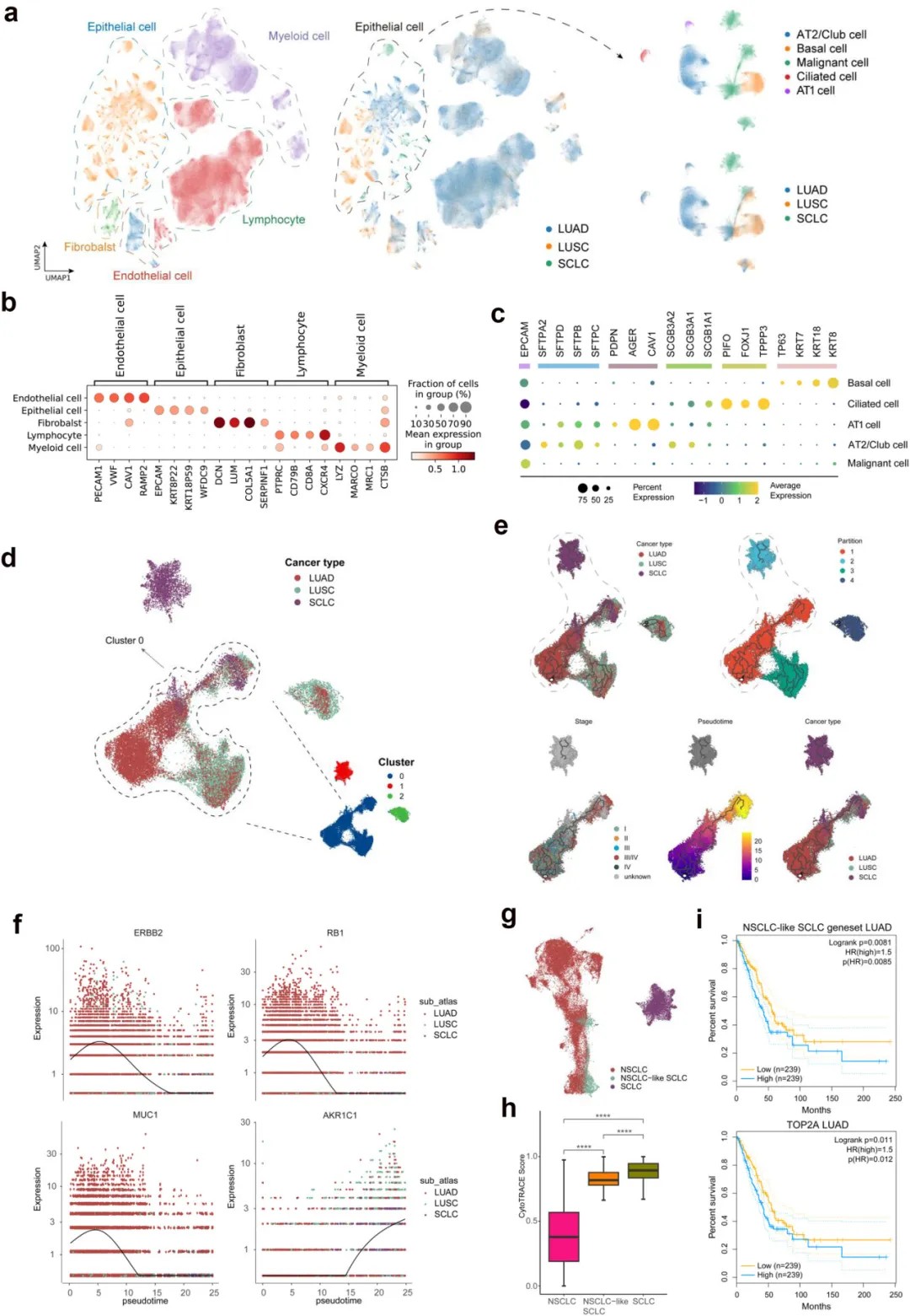
uniLUNG的核心突破在于其规模与深度。研究团队通过系统性评估18种数据整合算法,最终选择scANVI方法构建核心图谱,成功标注60种细胞类型,包括上皮细胞、淋巴细胞、髓系细胞等主要类别。此外,研究结合空间转录组与蛋白组数据,揭示了肿瘤微环境中的空间细胞互作规律。例如,在非小细胞肺癌(NSCLC)中发现的抗药性生态位(以增殖肿瘤细胞和血管内皮细胞为主)与患者较短的生存期显著相关,而应答性生态位(富集M1/M2巨噬细胞与CD4⁺ T细胞)则预示更好的免疫治疗反应。

肺部健康与多种疾病状态的分析
关键发现:罕见细胞亚群成疾病干预新靶点

T样B细胞与淋巴样单核细胞的表征与验证
研究首次报道了两个新型细胞亚群:
-
淋巴细胞样单核细胞(Lym-monocytes):高表达TMSB4X、ZEB1等淋巴细胞标志物,在肺纤维化、尘肺病等患者中显著富集,其存在与T细胞耗竭及线粒体能量代谢紊乱密切相关。
-
T样B细胞(T-like B cells):同时携带T细胞标记(如RGS1、GZMA)和B细胞特征,在COVID-19重症患者、肺癌及慢性阻塞性肺病(COPD)中比例升高,可能通过补偿T细胞功能缺陷参与免疫调节。
单细胞转录因子分析进一步显示,ETS因子在Lym-monocytes中特异性激活,驱动其淋巴细胞样特征;而T样B细胞则高表达KLF6等调控因子,与T细胞衰竭信号通路高度关联。

肺癌亚型转化的单细胞转录组分析
临床价值:预测肺癌转化与免疫治疗反应

NSCLC样SCLC细胞亚群的空间表征
空间多组学分析表明,uniLUNG能精准识别肺癌转化过程中的关键过渡态细胞。研究团队发现一类“NSCLC样SCLC”细胞亚群,其在NSCLC向小细胞肺癌(SCLC)转化过程中扮演桥梁角色,并驱动肿瘤微环境重塑。该群体呈现独特的基因表达特征,在TCGA数据库的肺癌患者中,其活跃度与预后不良显著相关。
此外,通过分析234例接受PD-1/PD-L1抑制剂的NSCLC患者样本,研究发现巨噬细胞PD-L1表达水平较肿瘤细胞PD-L1具有更优的疗效预测价值。这为目前仅依赖肿瘤细胞PD-L1的免疫治疗筛选标准提供了改进方向。

NSCLC样SCLC细胞对LUAD和LUSC肿瘤微环境中细胞间依赖性及信号发送者效应的重塑
研究意义与未来展望
uniLUNG图谱已建立公开平台,支持多维度数据检索与个性化分析。该资源不仅为肺肠轴、菌群-免疫互作等传统理论提供分子证据,还有望通过标志物挖掘助力早期诊断和药物开发。随着空间多组学技术的整合,uniLUNG或将成为探索肺癌进化、免疫耐药及跨器官互作的核心工具。(转化医学网360zhyx.com)
原文链接:
https://www.thelancet.com/journals/ebiom/article/PIIS2352-3964(25)00469-4/fulltext
【关于投稿】
转化医学网(360zhyx.com)是转化医学核心门户,旨在推动基础研究、临床诊疗和产业的发展,核心内容涵盖组学、检验、免疫、肿瘤、心血管、糖尿病等。如您有最新的研究内容发表,欢迎联系我们进行免费报道(公众号菜单栏-在线客服联系),我们的理念:内容创造价值,转化铸就未来!
转化医学网(360zhyx.com)发布的文章旨在介绍前沿医学研究进展,不能作为治疗方案使用;如需获得健康指导,请至正规医院就诊。
责任声明:本稿件如有错误之处,敬请联系转化医学网客服进行修改事宜!
微信号:zhuanhuayixue
腾讯登录
还没有人评论,赶快抢个沙发