沈洪兵院士领衔!绘制35469人肺部三维结构遗传图谱:发现174个显著位点,破解肺发育与疾病的基因密码
| 导读 | 这些发现不仅阐明了胎儿期肺发育基因对成人肺结构的持续影响,更建立了肺部影像特征与慢性肺病及跨器官疾病的因果联系。 |
近日,南京医科大学沈洪兵/马红霞&浙江省肿瘤医院程向东团队在国际顶级期刊《Nature Communications》发表一项突破性研究。该研究通过对35469名中国汉族人群的低剂量CT影像进行深度解析,首次完成肺部影像表型的全基因组关联研究(GWAS),揭示了影响肺部三维结构的174个遗传位点——其中36个调控肺组织密度,138个影响肺叶形态。这些发现不仅阐明了胎儿期肺发育基因对成人肺结构的持续影响,更建立了肺部影像特征与慢性肺病及跨器官疾病的因果联系。

研究设计与分析概览图
研究背景:肺部结构的隐形密码

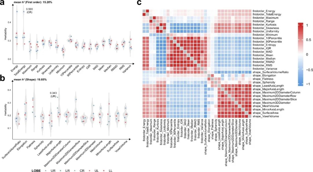
肺部影像特征表型相关性、遗传相关性及遗传力评估结果图
肺是人体最复杂的器官之一,左右肺分为不同肺叶,各叶的血流、通气、代谢及疾病易感性差异显著。肺部CT影像的纹理、密度、形状等特征,早已被证实与慢性呼吸道疾病密切相关,但这些特征的遗传基础却长期模糊——尤其是不同肺叶的结构差异由哪些基因调控?肺部结构如何影响疾病发生?这些问题亟待解答。
研究方法:AI+影像组学+全基因组关联

肺部影像一阶特征与形态特征的全基因组关联分析结果图
研究团队联合多机构,依托中国肺部影像基因组学计划(LIGI),开展了三大关键步骤:
1.影像采集与特征提取:招募35469名浙江、江苏人群,通过低剂量CT扫描获取肺部影像,用深度学习AI精准分割五个肺叶,再用Pyradiomics工具提取160个影像特征。
2.全基因组关联分析:对35469人的基因组数据进行GWAS,寻找与影像特征相关的遗传变异,最终锁定174个显著位点。
3.功能与因果验证:通过共定位分析、单细胞测序、孟德尔随机化等方法,解析位点的功能(如富集于胎儿肺发育通路)、与疾病的遗传关联(如与COPD、肺癌的共享基因),并验证因果关系。

共定位分析与通路富集分析图
关键结果:四大核心结论

组织与细胞类型特异性功能注释图
1. 肺部结构遗传力的两极分化
-
形态特征(如肺叶大小、形状)的遗传力更强(平均19.85%),远高于一阶特征(平均15.20%)——意味着肺长得什么样比肺密度如何更受基因调控。
-
不同肺叶的遗传力无显著差异,但103个位点仅在一个肺叶中显著——印证了肺是高度异质性器官的认知,也说明细分肺叶分析的重要性。
2. 胎儿发育基因塑造成人肺结构
所有显著位点均富集于胎儿肺发育相关通路(如分支形态发生、上皮管形态发生),且非编码SNP显著富集在胎儿肺的调控元件。这说明,胎儿期的基因调控会塑造成人肺的结构。
3. 肺部结构是慢性病的遗传前驱
-
遗传相关性:肺部密度特征与FEV1/FVC(肺功能)正相关,但与肺癌、COPD负相关;肺叶大小则与FEV1、肺癌正相关,与FEV1/FVC负相关。
-
共定位与因果:3个位点(FAM13A、HHIP、AGER)同时影响肺部结构和慢性病——如AGER基因附近的rs41268920,既与右中叶密度相关,也与COPD共定位;FAM13A则与右上叶形态及肺癌共享遗传变异。
-
孟德尔随机化证实:肺部结构对COPD、ILD(间质性肺病)有因果作用——即肺结构异常会增加慢性病风险。
4. 转化价值:找到可成药基因靶点
约37%-44%的候选基因与已上市或在研药物相互作用:
-
AGER:编码晚期糖基化终产物受体,与维生素B6(吡哆胺)相互作用——欧洲队列研究显示,血清维生素B6水平低与肺癌风险高相关。
-
MAPKAPK5:编码炎症通路激酶,其抑制剂GLPG-0259正在临床试验——该位点与COPD、哮喘风险增加相关。

肺部影像特征与慢性肺病的遗传相关性及多效性位点区域图示图

肺部影像特征与肺病的遗传因果效应
研究意义与未来展望
该研究首次系统性解析肺部影像的遗传基础,为肺部结构-疾病关联提供了基因层面的证据。同时建立了“影像特征→遗传变异→疾病风险”的因果链,为非侵入性肺部疾病筛查奠定基础。研究还揭示了胎儿期发育对成人健康的影响,为早期干预改善终身肺健康提供思路。这些成果有望推动精准肺病学的发展——通过CT影像+基因检测,实现慢性肺病的早期风险分层与个性化干预。
原文链接:
https://www.nature.com/articles/s41467-025-64571-z(转化医学网360zhyx.com)
【关于投稿】
转化医学网(360zhyx.com)是转化医学核心门户,旨在推动基础研究、临床诊疗和产业的发展,核心内容涵盖组学、检验、免疫、肿瘤、心血管、糖尿病等。如您有最新的研究内容发表,欢迎联系我们进行免费报道(公众号菜单栏-在线客服联系),我们的理念:内容创造价值,转化铸就未来!
转化医学网(360zhyx.com)发布的文章旨在介绍前沿医学研究进展,不能作为治疗方案使用;如需获得健康指导,请至正规医院就诊。
责任声明:本稿件如有错误之处,敬请联系转化医学网客服进行修改事宜!
微信号:zhuanhuayixue
腾讯登录
还没有人评论,赶快抢个沙发