突破肾脏移植瓶颈!秦卫军/韩东晖/温伟红团队开发双靶向纳米颗粒平台,局部精准扩增调节性T细胞,减少全身免疫抑制依赖
| 导读 | 该技术有望突破当前肾脏移植术后依赖全身性免疫抑制剂的治疗瓶颈,为终末期肾病患者提供更安全、持久的移植物存活方案。 | 
近日,空军军医大学西京医院秦卫军/韩东晖&西北工业大学温伟红团队一项发表于《Advanced Science》的研究首次建立了一个双靶向纳米颗粒平台,通过局部精准扩增调节性T细胞(Treg)促进移植物特异性免疫耐受,为减少全身免疫抑制依赖提供了新策略。该技术有望突破当前肾脏移植术后依赖全身性免疫抑制剂的治疗瓶颈,为终末期肾病患者提供更安全、持久的移植物存活方案。
	
CD248在移植肾中持续上调
临床困境:免疫抑制与感染风险的博弈
	
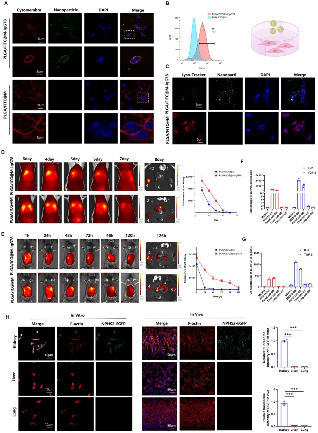
膜包被纳米颗粒的制备与表征
肾脏移植虽是终末期肾病的最佳治疗手段,但术后需长期使用他克莫司、霉酚酸酯等免疫抑制剂,导致患者面临感染、肿瘤及肾毒性等多重风险。尤其值得注意的是,尽管免疫抑制剂能控制急性排斥,但慢性排斥仍是移植肾长期失功的主因。传统Treg细胞疗法虽可降低感染风险,却因细胞在体内稳定性差、难以靶向富集至移植物,无法显著延长移植肾存活时间。
技术突破:双靶向纳米平台实现精准定位
	
	
tNPs的靶向能力与组织特异性
研究团队通过单细胞测序技术发现,CD248作为间质细胞标志物,在移植肾中持续高表达,且受HIF-1α/IL-1β信号通路调控。基于此,团队设计了一种巨噬细胞膜包被的PLGA纳米颗粒(tNPs),其创新性体现在:
1.靶向递送:纳米颗粒表面修饰抗CD248抗体(IgG78),可精准锚定移植肾间质细胞;
2.局部表达:携带肾脏特异性NPHS2启动子驱动的IL-2/TGF-β质粒,仅在肾组织内诱导Treg分化;
3.长效循环:巨噬细胞膜伪装技术使纳米颗粒半衰期延长至7天以上,且能逃避溶酶体降解。
	
tNPs在体外诱导Treg细胞
实验验证:从体外到体内的全面获益
	
	
tNPs在体内诱导Treg细胞并促进移植物的局部免疫耐受
- 
		体外功能证实:在CD4⁺T细胞与间质细胞共培养体系中,tNPs可高效诱导功能性Treg细胞(CD4⁺Foxp3⁺),并显著抑制CD8⁺T细胞增殖。 
 
- 
		动物模型疗效:在大鼠肾移植模型中,tNPs治疗组移植肾存活时间延长2.3倍,血清肌酐水平下降68%,且组织病理显示补体C3d沉积减少、Treg细胞浸润增加。通过Foxp3基因敲低实验进一步证实,疗效严格依赖于Treg细胞活化。 
- 
		双重保护作用:在小鼠肾脏缺血再灌注损伤模型中,tNPs不仅抑制免疫排斥,还通过诱导Treg分泌IL-4激活血管修复信号通路(MAPK/AKT),减少纤维化面积。 
	
tNPs在缺血再灌注损伤后保护移植肾
临床价值:从广谱抑制到局部调控
	
这一研究通过纳米技术实现移植肾脏局部免疫微环境重塑,为器官移植领域提供了从强制免疫抑制转向主动诱导耐受的新路径,有望成为终末期肾病患者长期生存的重要突破。该研究的核心优势在于:
1.安全性:局部Treg扩增避免全身性细胞因子风暴,保留抗感染免疫力;
2.可持续性:纳米颗粒单次注射可持续作用7天,减少给药频率;
3.协同机制:同时调控免疫排斥和组织修复,突破传统疗法局限。
目前该技术仍需在非人灵长类模型中验证长效安全性,并解决纳米颗粒规模化生产、个体化给药方案优化等问题。未来或可与CAR-Treg技术、免疫检查点激动剂联用,进一步提升疗效。
原文链接:
https://advanced.onlinelibrary.wiley.com/doi/10.1002/advs.202507943(转化医学网360zhyx.com)
	【关于投稿】
转化医学网(360zhyx.com)是转化医学核心门户,旨在推动基础研究、临床诊疗和产业的发展,核心内容涵盖组学、检验、免疫、肿瘤、心血管、糖尿病等。如您有最新的研究内容发表,欢迎联系我们进行免费报道(公众号菜单栏-在线客服联系),我们的理念:内容创造价值,转化铸就未来!
转化医学网(360zhyx.com)发布的文章旨在介绍前沿医学研究进展,不能作为治疗方案使用;如需获得健康指导,请至正规医院就诊。
责任声明:本稿件如有错误之处,敬请联系转化医学网客服进行修改事宜!
微信号:zhuanhuayixue
 新浪登录
新浪登录 腾讯登录
腾讯登录 
  
  
  
  
  
  
  
  
  
 
还没有人评论,赶快抢个沙发