【Nature子刊】健康要从“肠”计议|短期禁食益处多,有望缓和代谢综合征
| 导读 | 德国柏林大学的研究人员首次结合肠道微生物组分析和深度免疫表型研究的多组学方法,揭示了生活方式改变与禁食治疗相结合对代谢综合征患者的影响。 |

代谢综合征是指一系列代谢紊乱的病理状态,包括肥胖,高血压,高脂血症,高血糖和脂质代谢紊乱等。代谢综合征会增加患2型糖尿病,非酒精性脂肪性肝病(NAFLD)和心血管疾病的风险。代谢综合征的患病率正在达到流行病的程度,德国约有四分之一的人口患有代谢综合征,全球估计每年有15亿人患有代谢综合征。
减轻体重一般是治疗代谢综合征的基础。科学家治疗的目的也是帮助患者减轻体重,使他们的脂质和碳水化合物代谢及血压正常化,包括:地中海饮食、间歇性禁食等。然而,这些饮食干预策略对微生物群、免疫系统和禁食后的宿主影响尚不完全清楚。
近期,德国柏林大学医学院研究人员在《Nature Communications》上发表了一篇论文,题为“Fasting alters the gut microbiome reducing blood pressure and body weight in metabolic syndrome patients”。该研究表明:禁食后转向健康饮食对高血压和代谢综合征患者有积极影响--血压长期保持较低水平,即使是在禁食三个月后也会保持较低水平。
禁食是有意识地停止进食的行为。禁食亦包括停止食用某些食物 ,例如肉类。
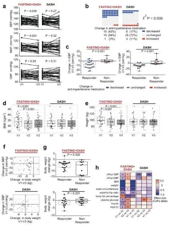
研究人员招募了71名患有代谢综合征和收缩压升高的受试者,并将他们随机分为两组,两组患者均遵循DASH饮食法3个月,其中一组在开始DASH饮食之前的五天内完全不食用任何固体食物。
DASH饮食法,即Dietary Approaches to Stop Hypertension饮食--“饮食方法阻止高血压”。DASH饮食包括大量的水果和蔬菜、全麦食品、坚果和豆类、鱼类和瘦肉。
研究人员在免疫表型的基础上,观察受试者的免疫细胞在其改变饮食时是如何变化的。他们发现,先天免疫系统在快速免疫响应时保持稳定,而适应性免疫系统则会关闭。在这一过程中,促炎T细胞的数量减少,而调节性T细胞的成倍增加。
同时,研究人员通过粪便样本检测了禁食对肠道微生物组的影响。他们发现,在禁食期间,肠道细菌生态系统的组成发生了巨大变化,有益健康并且能降低血压的细菌成倍增加。即使在恢复进食后,这些变化中的一些仍然存在,禁食是肠道微生物保护的催化剂。
Dominik Müller博士说:“在开始健康饮食并禁食五天的受试者中,他们的身体质量指数(BMI)、血压和对降压药物的需求仍然较低。即使在禁食三个月后,血压也会长期保持较低的水平。”
图:在DASH饮食法条件下,禁食更有利于身体
接着,研究人员使用人工智能对这些结果进行了核查,以确保这种积极影响实际上归因于禁食,而不是受试者正在服用的药物。
他们使用了先前研究中的方法,检查了抗高血压药物对微生物组的影响。研究人员说:“我们能够分离出药物的影响,并观察到一个人对饮食改变的反应是否良好取决于个人免疫反应和肠道微生物群。"
由此可见,在高血压代谢综合征患者中,与仅用DASH饮食方法来降低高血压相比,禁食5天然后采用改良的饮食方法这一组可引起肠道微生物组和免疫组学变化,甚至在干预后的三个月后的体重指标、降低收缩压,减少抗高血压药物方面也可获得收益,而这些在仅用DASH干预组是看不到的。
高分辨率的多组学数据强调了禁食是一种有前途的非药物干预手段,可用于代谢综合征患者的高血压治疗。那些需要改变饮食习惯使血压正常的人应该从禁食开始。(转化医学网360zhyx.com)
参考资料:
https://www.nature.com/articles/s41467-021-22097-0
腾讯登录
还没有人评论,赶快抢个沙发