Nature | 洛克菲勒大学曹俊越/周伟/许子涵团队开发创新平台绘制黑色素瘤耐药图谱,揭示驱动耐药的共同调控程序与核心转录因子
| 导读 | 这些发现为理解肿瘤耐药共性机制和开发新型联合疗法提供了重要蓝图。 |
近日,洛克菲勒大学曹俊越/周伟/许子涵团队在国际顶尖期刊《Nature》发表一项重磅研究:通过一项名为PerturbFate的创新性高通量单细胞多组学筛选平台,系统解码了黑色素瘤对靶向药物维莫非尼产生耐药性的复杂机制。该研究不仅鉴定出一个跨越不同基因扰动的、共享的耐药细胞状态,还揭示了驱动该状态的共同转录调控网络,并发现了包括FOSL1、KLF5、RREB1和SMAD3在内的关键转录因子。这些发现为理解肿瘤耐药共性机制和开发新型联合疗法提供了重要蓝图。
技术突破:创新平台实现低成本、多维度基因调控解析

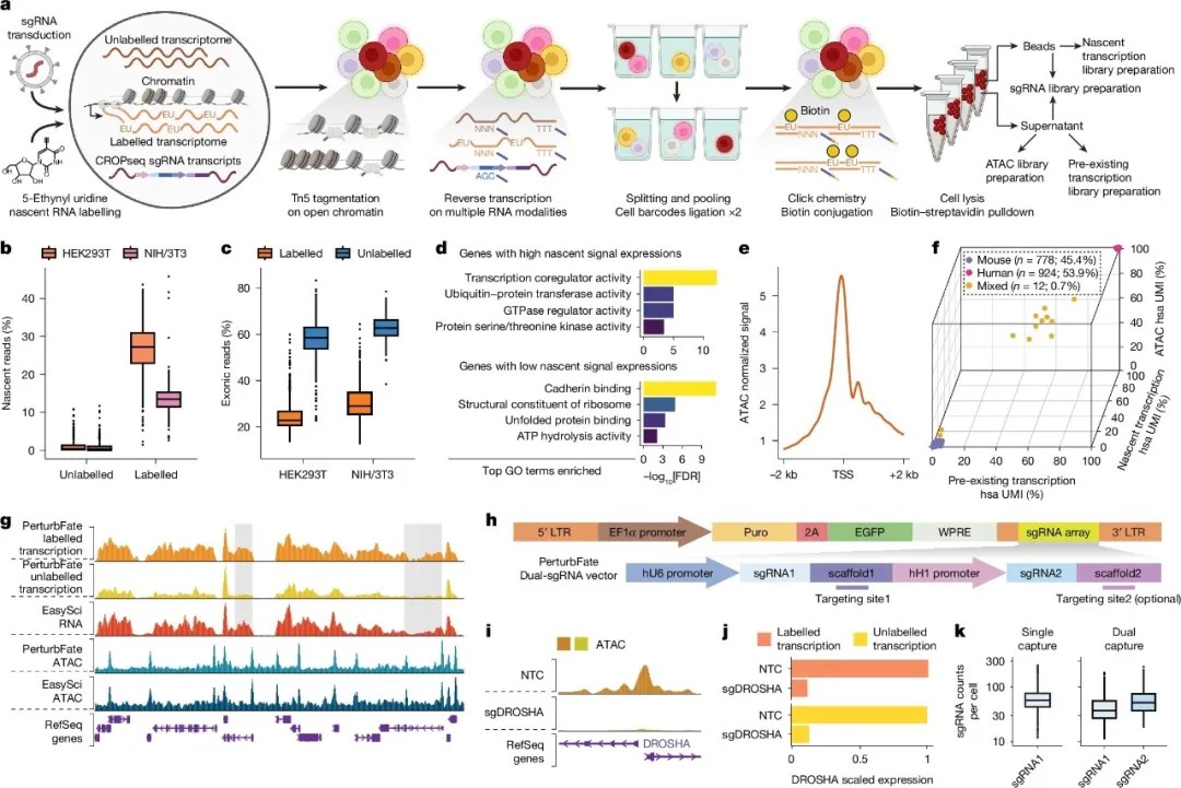
PerturbFate能够从同一单个细胞中同时捕获新生与前体转录组、染色质可及性及sgRNA信息
传统的CRISPR筛选技术通常只能观察基因表达或染色质可及性等单一层面的变化,限制了人们对基因扰动如何引发细胞状态转变的全面理解。研究团队开发的PerturbFate平台,基于组合索引技术,首次能够从同一个单细胞中,同时捕获其染色质可及性、新生RNA、稳态转录组以及引导RNA(sgRNA)的身份信息。
该平台的关键步骤经过优化,显著提高了数据质量和细胞回收率。特别值得一提的是,其成本极低,每个细胞的检测成本不足0.01美元,使得大规模、多维度的并行扰动筛选成为可能。研究证明,PerturbFate能够高效、准确地捕捉基因扰动在多个分子层面的动态效应,为系统性地绘制基因型-表型关联图谱提供了强大工具。
应用实践:揭开黑色素瘤耐药背后的“共同终点”

在基因扰动后的A375黑色素瘤细胞中进行PerturbFate分析的实验设计
利用PerturbFate,研究人员在携带BRAF突变的A375黑色素瘤细胞系中,系统扰动了超过140个与维莫非尼耐药相关的候选基因,并对超过30万个细胞进行了多组学分析。
研究发现,尽管扰动的基因功能各异,但许多扰动都驱动细胞向一个共享的“去分化”状态转变。这种状态的特征是黑色素细胞分化标志物的丧失,以及侵袭相关基因程序的激活。
通过整合多组学数据重建基因调控网络,研究团队发现,这个共享的耐药状态由一个紧密协作的转录因子网络驱动。其中,FOSL1、TEAD1、KLF5、RREB1和SMAD3 等因子的调控子在多种耐药扰动中均被共同激活,形成了一个“耐药调控枢纽”。该网络的活性与细胞的耐药增殖能力显著正相关,并且这些关键转录因子的高表达与癌症基因组图谱中黑色素瘤患者的不良预后相关。
功能验证实验进一步支持了这些发现。在维莫非尼存在下,联合抑制RREB1、SMAD3和KLF5,能够最大程度地逆转多种耐药扰动带来的生长优势,平均降低3.1倍,这表明靶向这一共同调控网络是克服耐药的有效策略。

耐药候选基因的扰动强烈驱动黑色素瘤表型向未分化状态转换
机制深挖:Mediator复合物不同模块通过异途同归诱导耐药

驱动黑色素瘤细胞耐药的基因调控程序
研究还深入解析了特定基因家族的扰动机制。以转录调控的核心复合物——Mediator复合物为例,PerturbFate揭示了其不同亚基扰动导致耐药的不同方式。
-
激酶模块(如MED12, MED13, CCNC):其功能是抑制核心Mediator的活性。敲低这些基因会解除对核心Mediator的抑制,使其与Hippo/YAP信号通路的下游效应因子TEAD协同,激活包括VEGFC在内的促去分化基因,从而驱动耐药。
-
尾部模块(如MED15, MED24):敲低这些基因会导致广泛的转录受损。但在药物压力下,这种损伤反而使细胞难以执行由药物诱导的分化程序,从而“被动地”维持在一种未分化、耐药的状态。
-
独特的MED12:除了作为激酶模块的一部分解除对YAP-TEAD的抑制外,MED12的敲低还会特异性地损害分化主导因子SOX10的活性和其靶基因的表达。这种双重作用使得MED12扰动在无论有无药物存在的情况下,都能强烈驱动去分化和耐药。
尽管机制不同,但多种Mediator扰动最终都共同上调了VEGFC 等效应分子。功能实验证实,敲低VEGFC可以降低耐药细胞的未分化标志物表达,并抑制其生长,验证了其作为共同下游节点的作用。

Mediator复合体各组分的扰动通过发散性机制驱动耐药
研究意义与未来展望
该研究通过创新的PerturbFate平台,实现了对黑色素瘤耐药状态下细胞命运转变的多维度、系统性解析。研究不仅发现了一个跨越多种遗传背景的共享耐药细胞状态,还精准定位了驱动该状态的核心转录调控网络和关键因子。这些发现超越了传统的“一个基因一种机制”模式,强调了不同遗传变异通过汇聚于共同的转录程序来驱动相似表型的核心概念。所鉴定的共同调控节点为开发广谱的耐药逆转策略提供了新靶点。
原文链接:
https://www.nature.com/articles/s41586-026-10367-0(转化医学网360zhyx.com)
【关于投稿】
转化医学网(360zhyx.com)是转化医学核心门户,旨在推动基础研究、临床诊疗和产业的发展,核心内容涵盖组学、检验、免疫、肿瘤、心血管、糖尿病等。如您有最新的研究内容发表,欢迎联系我们进行免费报道(公众号菜单栏-在线客服联系),我们的理念:内容创造价值,转化铸就未来!
转化医学网(360zhyx.com)发布的文章旨在介绍前沿医学研究进展,不能作为治疗方案使用;如需获得健康指导,请至正规医院就诊。
责任声明:本稿件如有错误之处,敬请联系转化医学网客服进行修改事宜!
微信号:zhuanhuayixue
腾讯登录
还没有人评论,赶快抢个沙发