诱导铁死亡!南通大学附属医院发文:难治性鼻咽癌患者治疗新策略
| 导读 | 这些发现将有助于扩展铁死亡基因调控网络,并为鼻咽癌的临床治疗策略提供新的信息。 |
近日,南通大学附属医院研究团队在期刊《Oncogene》上发表了研究论文,题为“LINC-AC092535.5 regulates MICAL2 mRNA level to inhibit p53-mediated ferroptosis in nasopharyngeal carcinoma”,本研究提出,MICAL2 不仅影响 p53 的核转位,还通过招募 E3 泛素化连接酶 MDM2 促进 p53 的泛素化,从而导致其降解。这一过程抑制了鼻咽癌细胞中的铁死亡,从而促进了鼻咽癌的发展,并对鼻咽癌患者的预后产生不利影响。此外,研究人员还鉴定出一种新的长链非编码 RNA(lncRNA),它通过在转录和转录后水平的双重增强直接调节 MICAL2 的 mRNA 水平。转录组测序和 RACE 实验为这种新 lncRNA 的功能提供了见解。这些发现将有助于扩展铁死亡基因调控网络,并为鼻咽癌的临床治疗策略提供新的信息。
鼻咽癌治疗困境与铁死亡:基于生物学机制的新靶点探索
01
鼻咽癌是一种起源于鼻咽部上皮组织的恶性肿瘤,在中国南方、东南亚和北非地区最为常见。随着现代癌症治疗手段的进步,非转移性鼻咽癌患者的生存率已显著提高。然而,约 30% 的患者在接受标准治疗后会出现转移和复发,这是鼻咽癌患者死亡的主要原因。这些患者对常规放疗和化疗产生了耐受性,这凸显了开发新治疗方案的迫切需求。
铁死亡是一种新型的细胞死亡形式,与传统的细胞死亡机制不同,其特征在于铁依赖性的活性氧(ROS)积累,主要表现为细胞萎缩以及线粒体形态异常。自该领域诞生以来,铁死亡就与癌症相关联,许多癌症相关基因和信号通路已被确定为铁死亡的调节因子。对传统疗法具有抗性的去分化癌细胞尤其容易受到铁死亡诱导剂的影响。这些观察结果凸显了诱导铁死亡作为癌症新型治疗策略的潜在可能性。鉴于鼻咽癌细胞对诱导铁死亡的药物敏感,研究这一过程的生物学机制可能会揭示鼻咽癌治疗的新靶点。
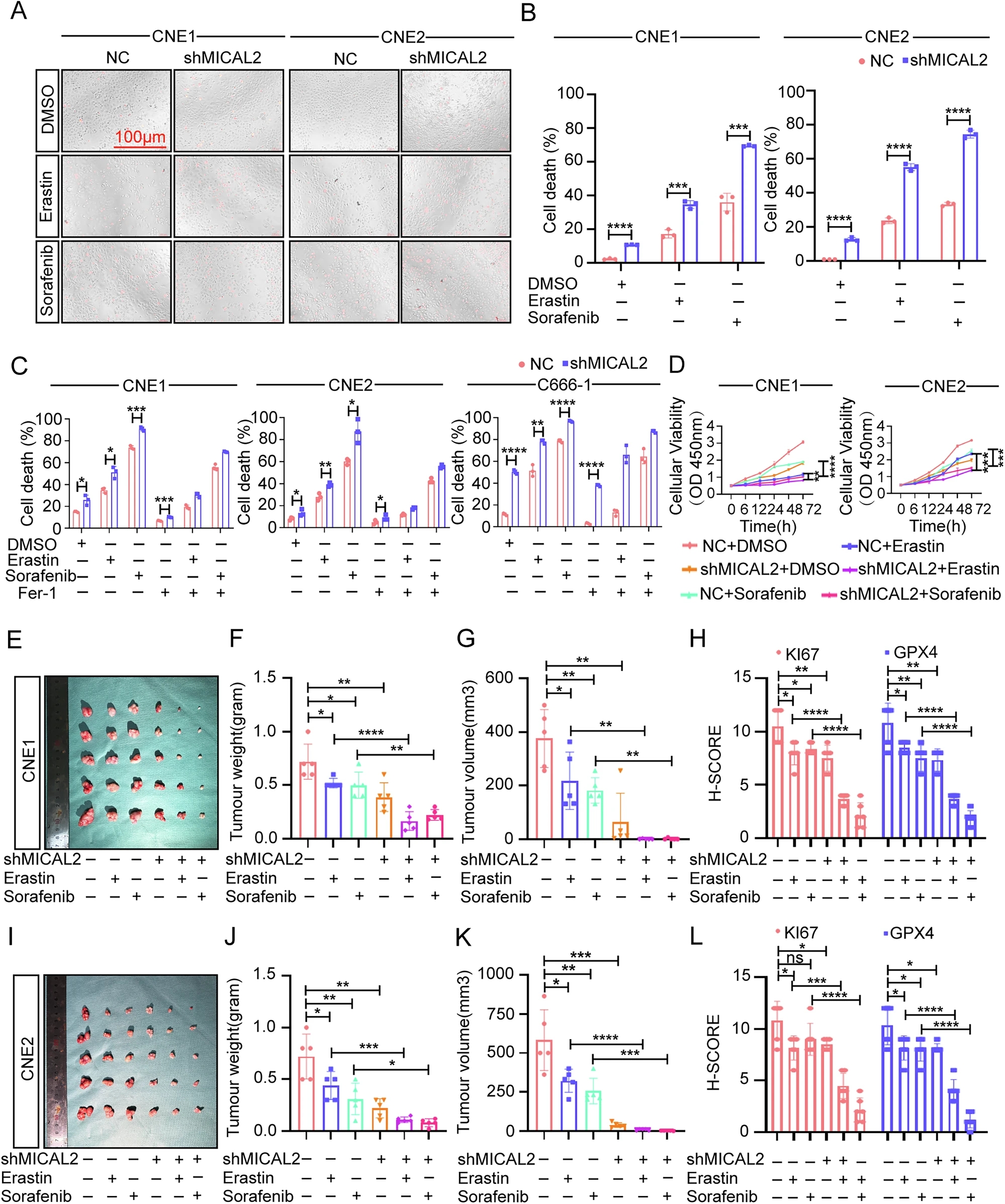
MICAL2 的敲除会促进对铁死亡诱导剂的敏感性并抑制肿瘤进展
02
研究结果表明,MICAL2 敲低后 PI 阳性细胞的比例增加,且 MICAL2 敲低增强了爱拉斯汀和索拉非尼诱导的 PI+死细胞。此外, 染色实验和 CCK8 实验表明,缺乏 MICAL2 的鼻咽癌细胞对爱拉斯汀和索拉非尼等铁死亡诱导剂更敏感,导致细胞死亡率增加。此外,染色实验还证实,这种效应可通过应用铁死亡抑制剂逆转。基于体外增殖实验结果,研究人员将不同表达水平的 MICAL2 细胞皮下接种到裸鼠体内。研究人员用爱拉斯汀或索拉非尼处理小鼠直至实验结束。铁死亡诱导剂进一步抑制了肿瘤的生成。另外,诱导剂与 shMICAL2 的联合治疗显著缩小了肿瘤的大小,表明体内 MICAL2 的低表达增强了对铁死亡诱导剂的敏感性。而且,对异种移植瘤进行的免疫组化检测显示,MICAL2 表达水平较低的肿瘤,其增殖标志物 Ki67 和铁死亡指标(如 GPX4)的水平也较低。通过这些体内和体外实验,研究人员证明了敲低 MICAL2 可以提高铁死亡诱导剂爱拉斯汀和索拉非尼的敏感性,从而抑制鼻咽癌的进展。

MICAL2 的敲低增强了对铁死亡诱导剂的敏感性并抑制肿瘤进展
结论
03
综上,研究人员确定 LINC-AC092535.5-MICAL2-p53 轴是铁死亡抵抗的一个新组成部分。抑制 LINC-AC092535.5 或 MICAL2 以增强 p53 的稳定性为鼻咽癌的治疗提供了有前景的新疗法。
参考资料:
https://www.nature.com/articles/s41388-026-03714-y#Sec29(转化医学网360zhyx.com)
【关于投稿】
转化医学网(360zhyx.com)是转化医学核心门户,旨在推动基础研究、临床诊疗和产业的发展,核心内容涵盖组学、检验、免疫、肿瘤、心血管、糖尿病等。如您有最新的研究内容发表,欢迎联系我们进行免费报道(公众号菜单栏-在线客服联系),我们的理念:内容创造价值,转化铸就未来!
转化医学网(360zhyx.com)发布的文章旨在介绍前沿医学研究进展,不能作为治疗方案使用;如需获得健康指导,请至正规医院就诊。
责任声明:本稿件如有错误之处,敬请联系转化医学网客服进行修改事宜!
微信号:zhuanhuayixue
腾讯登录
还没有人评论,赶快抢个沙发