引发全身性抗肿瘤疗效!同济大学附属上海市肺科医院等单位合作发文:肺癌治疗新策略
| 导读 | 本研究证明,CXCL10+巨噬细胞和 CXCR3+T 细胞是冷冻消融诱导晚期非小细胞肺癌全身抗肿瘤免疫的关键介质。 |
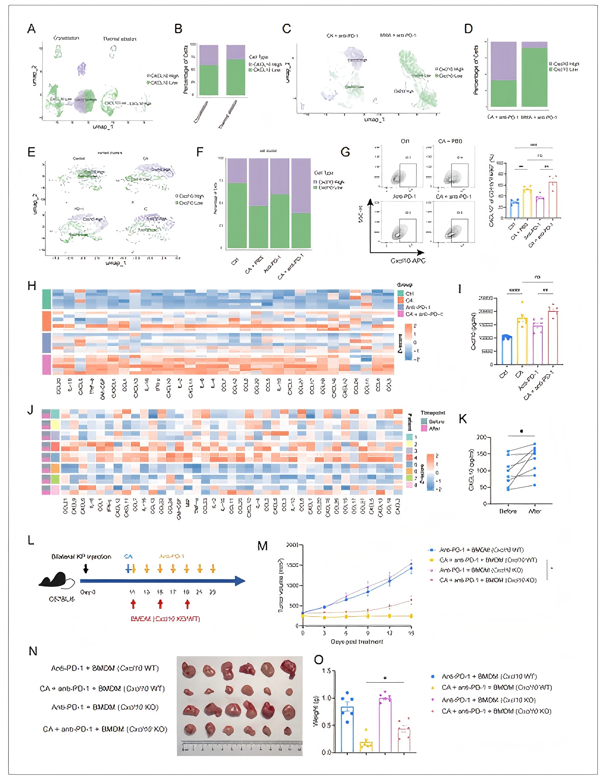
近日,同济大学附属上海市肺科医院/复旦大学/遵义医科大学第二附属医院研究团队合作共同在期刊《Advanced Science》上发表了研究论文,题为“Cryoablation Activates the cGAS–STING-CXCL10 Axis in Macrophages to Enhance Anti-Tumor Immunity in NSCLC”,本研究中,研究人员首先观察到,在免疫治疗后的患者中,冷冻消融的无进展生存期优于热消融。单细胞 RNA 测序显示,冷冻消融联合抗 PD-1 扩增的 CXCL10+巨噬细胞比热消融联合抗 PD-1 更多。阻断 CXCR3 和抑制从引流淋巴结流出的 T 细胞消除了全身抗肿瘤疗效。本研究证明,CXCL10+巨噬细胞和 CXCR3+T 细胞是冷冻消融诱导晚期非小细胞肺癌全身抗肿瘤免疫的关键介质。
免疫疗法联合CT引导经皮消融术:驱动基因阴性非小细胞肺癌治疗新路径
01
免疫疗法已成为驱动基因阴性非小细胞肺癌(NSCLC)患者的治疗支柱。多种联合疗法所观察到的疗效优势正推动免疫疗法进入一个以联合治疗为重点的新阶段。近来,计算机断层扫描(CT)引导下的经皮消融术已成为寡进展或残留 NSCLC 越来越多采用的一种治疗方式。作为一种新型治疗手段,消融术不仅能消除成为疾病进展主要源头的残留亚克隆,还能有效激活抗肿瘤免疫反应,协同增强免疫疗法的疗效。
CXCL10+ 巨噬细胞在冷冻消融诱导的免疫中表现出关键的抗肿瘤作用
02
为了明确冷冻消融抗肿瘤效果是由哪一类巨噬细胞所介导,研究人员以 CXCL10 作为区分标志物,将巨噬细胞分为 CXCL10 高表达和低表达的亚群。分析显示,冷冻消融联合抗 PD-1 组中 CXCL10+巨噬细胞的浸润程度高于热消融联合抗 PD-1 组。此外,分析表明,冷冻消融可促进 M1 样巨噬细胞的增加,且该细胞群与 CXCL10+巨噬细胞高度重叠,提示 CXCL10+巨噬细胞具有促炎表型。同样,冷冻消融联合抗 PD-1 治疗产生的 CXCL10+巨噬细胞数量多于抗 PD-1 单药治疗,这一趋势也得到了流式细胞术的证实。先前的一项研究已表明,巨噬细胞分泌到外周循环中的 CXCL10 可发挥趋化作用。因此,研究人员对小鼠和患者的外周血中 CXCL10 水平进行了定量检测,以确定冷冻消融术后 CXCL10 的变化情况。综合来看,这些数据表明冷冻消融术可增加外周血和远处肿瘤中 CXCL10+巨噬细胞的数量,同时增强血清中 CXCL10 的分泌。为了进一步探究 CXCL10+巨噬细胞在联合治疗中是否发挥关键作用,研究人员通过尾静脉注射将 Cxcl10-KO 和 Cxcl10-WT 的骨髓源性巨噬细胞(BMDMs)过继转移到荷瘤小鼠体内。结果表明,过继转移 Cxcl10-WT BMDMs 进一步增强了联合治疗的抗肿瘤效果,表现为肿瘤生长明显受抑制,肿瘤体积显著减小。这些数据共同表明,CXCL10+ 巨噬细胞支持冷冻消融术和抗 PD-1 介导的抗肿瘤效应。

冷冻消融术使免疫微环境中 CXCL10+ 巨噬细胞增多
结论
03
总之,研究人员发现冷冻消融诱导的双链 DNA 释放能够激活巨噬细胞中的 cGAS-STING 通路,促使 CXCL10+巨噬细胞扩增,从而将 CXCR3+T 细胞从引流淋巴结招募到肿瘤微环境中,进而发挥全身性抗肿瘤效应。将冷冻消融与 STING 激动剂联合使用进一步增强了抗 PD-1 治疗的疗效。本研究结果可能为驱动基因阴性的晚期非小细胞肺癌提供一种新的治疗策略。
参考资料:
https://advanced.onlinelibrary.wiley.com/doi/10.1002/advs.202521931(转化医学网360zhyx.com)
【关于投稿】
转化医学网(360zhyx.com)是转化医学核心门户,旨在推动基础研究、临床诊疗和产业的发展,核心内容涵盖组学、检验、免疫、肿瘤、心血管、糖尿病等。如您有最新的研究内容发表,欢迎联系我们进行免费报道(公众号菜单栏-在线客服联系),我们的理念:内容创造价值,转化铸就未来!
转化医学网(360zhyx.com)发布的文章旨在介绍前沿医学研究进展,不能作为治疗方案使用;如需获得健康指导,请至正规医院就诊。
责任声明:本稿件如有错误之处,敬请联系转化医学网客服进行修改事宜!
微信号:zhuanhuayixue
★ 2月份热门内容 ★
腾讯登录
还没有人评论,赶快抢个沙发