Cell重磅研究!系统构建小鼠大脑衰老单细胞多组学图谱,揭示转座子去甲基化与基因组结构重塑关键机制
| 导读 | 研究团队通过系统构建小鼠大脑衰老单细胞多组学图谱,首次在细胞类型分辨率下系统揭示了衰老过程中转座子(TE)广泛去甲基化以及三维基因组结构重塑的关键变化,为理解大脑衰老的分子基础提供了全新视角。 |
衰老是阿尔茨海默病、帕金森病等神经退行性疾病的首要风险因素,但其背后的表观遗传机制一直不甚明晰。近日,一项发表于国际顶尖期刊《Cell》的研究取得了重要进展。研究团队通过系统构建小鼠大脑衰老单细胞多组学图谱,首次在细胞类型分辨率下系统揭示了衰老过程中转座子(TE)广泛去甲基化以及三维基因组结构重塑的关键变化,为理解大脑衰老的分子基础提供了全新视角。

图形摘要
构建多维衰老图谱,洞察细胞异质性
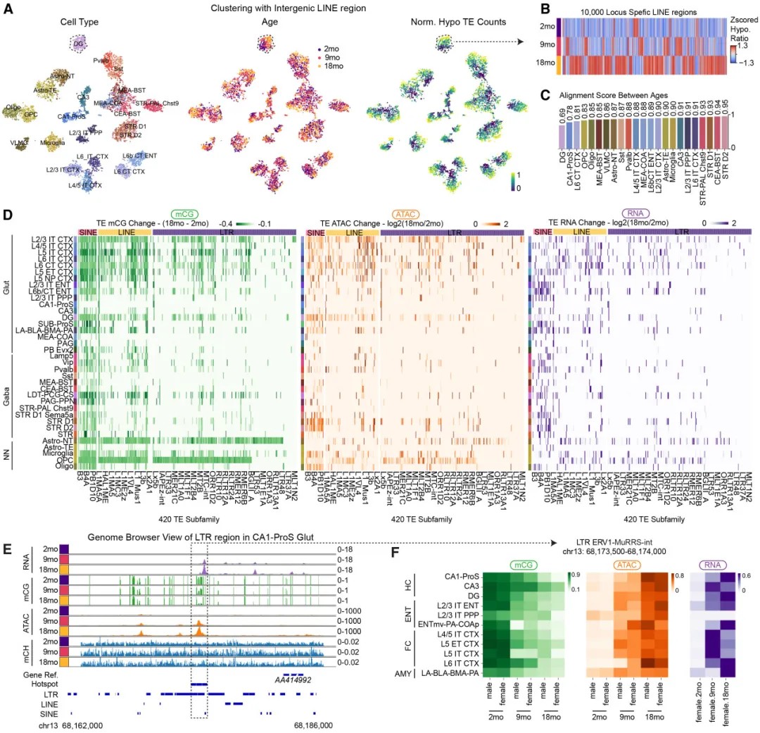
单细胞多组学图谱揭示跨脑区的细胞类型特异性衰老特征
为了深入探究大脑衰老的细胞与分子机制,研究团队对年轻(2月龄)、中年(9月龄)和老年(18月龄)小鼠的八个关键脑区进行了精细分析。他们运用先进的单细胞全基因组甲基化测序(snmC-seq3)和同时检测甲基化与染色质构象的技术(snm3C-seq),成功绘制了包含超过13万个单细胞甲基化组和7万多个联合染色质构象-甲基化组核的高分辨率图谱。通过与配套的转录组和染色质可及性数据整合,研究人员定义了36种主要脑细胞类型,并利用空间转录组技术对近90万个细胞进行了定位分析,从而实现了从分子到空间的多维度衰老进程解析。
转座子去甲基化:衰老的普遍细胞标志

神经元与非神经元中与年龄相关的甲基化改变
一个核心发现是,转座子——基因组中曾被视为“垃圾DNA”的移动遗传元件——的甲基化水平变化,能够清晰地区分不同的细胞类型和年龄组。研究表明,在衰老过程中,多种脑细胞类型都出现了全基因组范围内转座子特异性的去甲基化现象,且这种变化具有细胞类型特异性。其中,兴奋性神经元比抑制性神经元表现出更显著的转座子去甲基化。
尤为重要的是,这种DNA甲基化的丢失并非孤立事件。研究人员发现,在转座子发生去甲基化的区域,染色质的可及性同步增加,相关RNA表达也显著上调,表明这些长期被沉默的遗传元件在衰老大脑中被重新激活。
全基因组甲基化分析揭示细胞类型特异性逆转录转座子激活
三维基因组结构强化:TAD边界在衰老中增强

衰老过程中TAD边界概率增加与CTCF可及性获得相关
除了DNA甲基化,研究团队还深入分析了衰老过程中大脑细胞三维基因组结构的变化。研究发现,随着衰老的进展,染色质的拓扑关联结构域(TAD)边界普遍呈现出增强的趋势。TAD是基因组三维折叠形成的基本功能单元,其边界强度对于保证基因的正确调控至关重要。
分析表明,这种TAD边界的强化与边界处CTCF蛋白结合位点的染色质可及性增加密切相关。CTCF是塑造三维基因组结构的关键因子,其结合能力的增强可能有助于在衰老过程中维持基因组结构的稳定性,或是对其他表观遗传紊乱的一种适应性反应。这一发现揭示了衰老伴随的广泛染色质结构重塑。
空间异质性与预测模型
相同细胞类型内衰老特征的空间异质性
研究还通过空间转录组学发现,即使属于同一种细胞类型,分布在不同脑区的细胞对衰老的反应也存在显著差异,凸显了衰老过程的区域异质性。此外,研究人员开发了深度学习模型,能够利用多模态表观遗传特征可靠地预测与衰老相关的基因表达变化。这为未来构建“虚拟”衰老模型,模拟和干预衰老相关基因调控紊乱提供了强大的计算框架。

深度学习模型利用多模态表观遗传数据可靠预测基因表达的衰老效应
研究意义与未来展望
这项研究通过整合单细胞甲基化、三维基因组和空间转录组等多维度信息,首次系统描绘了大脑衰老过程中细胞类型特异性的表观遗传全景图。它不仅将转座子去甲基化确立为大脑衰老的一个核心表观遗传标志,还揭示了基因组三维结构的适应性重塑。这些发现极大地深化了对大脑衰老机制的理解,所构建的宝贵数据集和预测模型,将为未来开发针对神经退行性疾病的早期干预策略提供新的理论依据和潜在靶点。
原文链接:
https://www.cell.com/cell/fulltext/S0092-8674(26)00222-9(转化医学网360zhyx.com)
【关于投稿】
转化医学网(360zhyx.com)是转化医学核心门户,旨在推动基础研究、临床诊疗和产业的发展,核心内容涵盖组学、检验、免疫、肿瘤、心血管、糖尿病等。如您有最新的研究内容发表,欢迎联系我们进行免费报道(公众号菜单栏-在线客服联系),我们的理念:内容创造价值,转化铸就未来!
转化医学网(360zhyx.com)发布的文章旨在介绍前沿医学研究进展,不能作为治疗方案使用;如需获得健康指导,请至正规医院就诊。
责任声明:本稿件如有错误之处,敬请联系转化医学网客服进行修改事宜!
微信号:zhuanhuayixue
腾讯登录
还没有人评论,赶快抢个沙发