张泽民院士领衔!揭示全程新辅助治疗在局部晚期直肠癌中重塑肿瘤微环境的关键机制
| 导读 | 这一发现不仅深化了对直肠癌新辅助治疗机制的理解,也为开发新型联合治疗策略奠定了理论基础。 |
近日,重庆医科大学/北京大学张泽民、中山大学肿瘤防治中心丁培荣、北京大学朱琳楠、重庆医科大学程斯进/高千千团队等一项发表于《Cancer Cell》的研究通过多组学分析,系统揭示了全程新辅助治疗(TNT)在局部晚期直肠癌(LARC)中通过重塑肿瘤微环境(TME)提升治疗效果的机制。研究团队发现,TNT治疗后肿瘤内IFNG+CD8+效应记忆T细胞显著增加,同时ACKR1+内皮细胞通过招募并激活T细胞,形成正向免疫循环,这可能是TNT疗效优于传统方案的关键。

图形摘要
研究设计:全程新辅助治疗对比优势

接受不同新辅助疗法治疗的局部晚期直肠癌(LARC)患者概况
新辅助治疗旨在通过术前化疗、放疗或联合策略缩小肿瘤,为手术创造条件。而全程新辅助治疗(TNT)作为强化方案,通过将化疗与放疗全部提前至术前,进一步提高了病理完全缓解(pCR)率和器官保留机会。
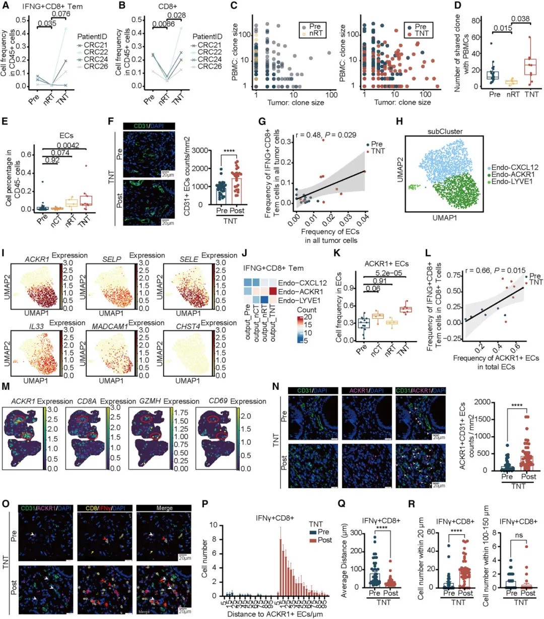
研究团队对 26 例 LARC 患者治疗前后的组织样本及血液样本(共 92 例)开展系统性研究,单细胞转录组、T细胞受体测序和空间转录组技术,对比了TNT与传统新辅助化疗(nCT)或新辅助放疗(nRT)对TME的差异化影响,构建了 TNT 治疗前后肿瘤免疫微环境的动态变化图谱,首次阐明 CD8+ T 细胞与内皮细胞的相互作用可能是 TNT 发挥临床疗效的核心机制。

不同新辅助疗法调控LARC肿瘤微环境(TME)中的细胞类型组成
关键发现:IFNG+CD8+ T细胞与ACKR1+内皮细胞的协同作用

新辅助放化疗在细胞模块(CM)水平重塑LARC的TME

IFNG+CD8+ 效应记忆T细胞(Tem)频率和IFNG信号特征预测对全程新辅助治疗(TNT)的反应
1.IFNG+CD8+ Tem细胞驱动抗肿瘤免疫
在TNT治疗后,LARC肿瘤中IFNG+CD8+ Tem细胞比例显著上升。这类细胞表达活化标志并富集AP-1转录因子,显示出强效的细胞毒性功能。其丰度与临床完全缓解(CR)显著相关,且患者外周血中IFNG信号通路的激活也可作为疗效预测标志。
2.ACKR1+内皮细胞招募T细胞并增强抗原呈递
研究首次发现,TNT后血管内皮细胞中ACKR1+亚群比例升高。这类细胞高表达黏附分子,能够招募T细胞浸润肿瘤。空间转录学与多重免疫荧光证实,ACKR1+内皮细胞与IFNG+CD8+ T细胞在肿瘤区域内紧密相邻,且距离缩短,提示直接相互作用。
3.IFNG-IFNGR1轴形成正向反馈环路
机制上,CD8+ T细胞分泌的IFNG可激活内皮细胞的IFNGR1受体,进而增强其MHC-I/II类分子表达,使内皮细胞获得“抗原呈递细胞”功能。激活的内皮细胞又能进一步促进T细胞活化,形成免疫增强环路。动物实验与体外共培养模型验证,IFNG预处理的内皮细胞可有效激活CD8+ T细胞,并提升其杀伤因子表达。

肿瘤浸润的IFNG+CD8+ Tem细胞很可能主要由ACKR1+ 内皮细胞(ECs)从外周血淋巴细胞(PBL)中招募而来

IFNγ刺激下的内皮细胞(ECs)在TNT后似乎能激活CD8+ T细胞
研究意义与临床应用
该研究不仅解释了TNT提升pCR率的免疫学基础,还为个体化治疗提供了潜在标志物。值得注意的是,对于微卫星稳定型(pMMR/MSS)LARC患者——原本对免疫治疗反应有限——TNT诱导的TME重塑可能为扩大免疫治疗受益群体提供新思路。
该研究通过多组学视角揭示了TNT调控肿瘤免疫微环境的精细图谱,突出了T细胞与内皮细胞互动在治疗响应中的核心地位。这一发现不仅深化了对直肠癌新辅助治疗机制的理解,也为开发新型联合治疗策略奠定了理论基础。(转化医学网360zhyx.com)
原文链接:
https://www.cell.com/cancer-cell/fulltext/S1535-6108(25)00449-0
【关于投稿】
转化医学网(360zhyx.com)是转化医学核心门户,旨在推动基础研究、临床诊疗和产业的发展,核心内容涵盖组学、检验、免疫、肿瘤、心血管、糖尿病等。如您有最新的研究内容发表,欢迎联系我们进行免费报道(公众号菜单栏-在线客服联系),我们的理念:内容创造价值,转化铸就未来!
转化医学网(360zhyx.com)发布的文章旨在介绍前沿医学研究进展,不能作为治疗方案使用;如需获得健康指导,请至正规医院就诊。
责任声明:本稿件如有错误之处,敬请联系转化医学网客服进行修改事宜!
微信号:zhuanhuayixue
腾讯登录
还没有人评论,赶快抢个沙发