填补知识空白!复旦大学附属肿瘤医院发文:提高胰腺神经内分泌肿瘤放疗疗效的策略
| 导读 | 这些发现定义了一个依赖于催化活性的 SIRT7–DNMT1–MEN1 表观遗传轴,该轴调节 DNA 损伤反应(DDR)和放射敏感性,支持将 SIRT7 作为提高 PanNET 放疗疗效的策略。 |
近日,复旦大学附属肿瘤医院研究团队在期刊《Advanced Science》上发表了研究论文,题为“Inhibition of SIRT7 Overcomes Radioresistance in Pancreatic Neuroendocrine Tumors by Reactivating MEN1 Expression”,本研究发现,NAD+ 依赖性去乙酰化酶 SIRT7 是 MEN1 表达的关键抑制因子。临床上,SIRT7 在胰腺神经内分泌肿瘤(PanNET)组织中过度表达,并与 MEN1 水平和患者预后呈负相关。功能上,SIRT7 抑制以部分 MEN1 依赖性的方式增强辐射诱导的 DNA 损伤和细胞凋亡,并显著抑制患者来源的类器官和多个独立异种移植模型中的肿瘤生长。总之,这些发现定义了一个依赖于催化活性的 SIRT7–DNMT1–MEN1 表观遗传轴,该轴调节 DNA 损伤反应(DDR)和放射敏感性,支持将 SIRT7 作为提高 PanNET 放疗疗效的策略。
胰腺神经内分泌肿瘤治疗:放疗角色待明晰
01
胰腺神经内分泌肿瘤(PanNETs)是一种生物学异质性肿瘤,其临床行为受遗传驱动因素和非遗传修饰因素的影响。尽管在阐明 PanNET 生物学方面已取得相当大的进展,但对于晚期或转移性疾病,治疗选择仍然有限。目前的治疗方法包括手术切除和全身治疗,但放疗在 PanNET 治疗中的作用有限且定义不一,在主要指南中讨论较少,这反映了针对该疾病缺乏前瞻性证据和标准化的放疗策略。
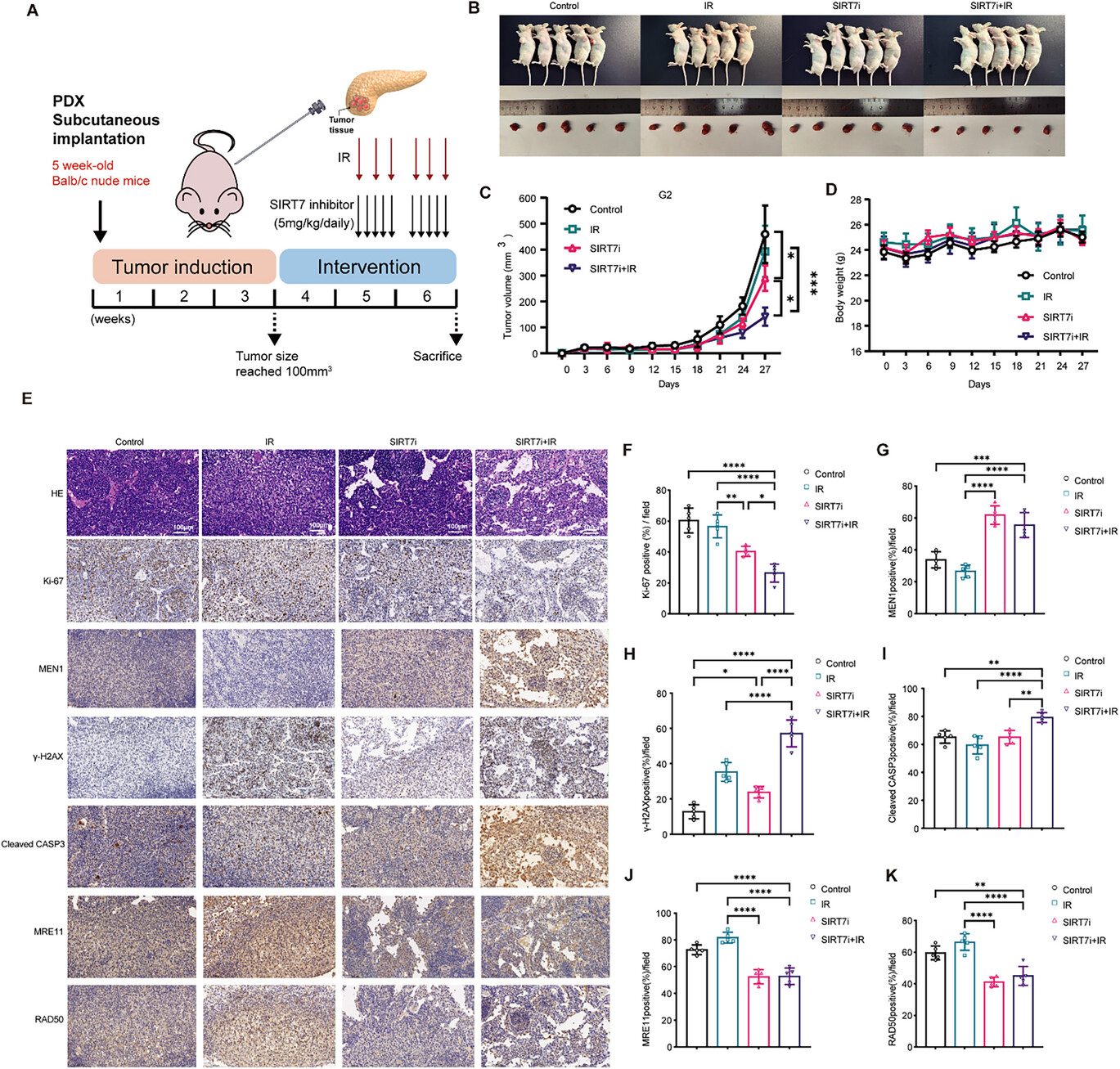
SIRT7 抑制剂增强患者来源胰腺神经内分泌肿瘤动物模型中的放疗抗肿瘤效果
02
研究人员在五周龄 BALB/c 裸鼠中建立了皮下患者来源异种移植(PDX)模型。生成了代表 G1、G2 和 G3 肿瘤的三条独立 PDX 系,以评估普适性。当肿瘤达到约 100 mm3小鼠被随机分为四个治疗组:载体对照组、单纯放疗组(IR;总剂量12 Gy,分次剂量2 Gy/次,每周3天,共2周)、单纯SIRT7抑制剂组(97491;5 mg/kg/天,口服灌胃,每周5天,共2周)或联合治疗组。在所有三种PDX模型中,与载体对照组相比,单纯SIRT7抑制显著抑制了肿瘤生长,而IR单药治疗产生了中等效果。值得注意的是,在所有模型中,SIRT7抑制与IR的联合治疗均一致地实现了最大的肿瘤生长抑制。治疗耐受性良好,各组均未观察到显著的体重减轻。
研究人员评估了增殖(Ki-67)、凋亡(裂解的caspase-3)、DNA损伤(γ-H2AX)以及DSB修复标志物(MRE11和RAD50)。联合治疗组在所有PDX模型中显示出最低的Ki-67指数以及最高的γ-H2AX和裂解的caspase-3水平。与修复能力受损一致,SIRT7抑制剂组的MRE11和RAD50染色减少。抑制SIRT7后也观察到MEN1表达增加。在各治疗组的邻近正常组织中均未检测到裂解的caspase-3染色。这一趋势在另外两个G1和G3 PDX模型中也是一致的。
为了确定DNMT1是否直接参与体内照射反应,研究人员利用DNMT1敲低的BON-1细胞及其匹配的载体对照建立了异种移植瘤。研究人员将携带DNMT1-KD肿瘤的小鼠分为接受照射或不接受照射两组。DNMT1敲低增强了照射的抗肿瘤效果,与单独照射或单独DNMT1-KD组相比,DNMT1-KD + IR组的肿瘤体积最小。一致地,免疫组化分析显示DNMT1-KD + IR组中γ-H2AX和裂解的caspase-3染色增加,而Ki-67减少。这些结果表明,DNMT1在体内调节肿瘤对照射的反应中发挥功能作用。

SIRT7 抑制剂 97491 可增强胰腺神经内分泌肿瘤(PanNET)患者来源的异种移植(PDX)模型中辐射诱导的抗肿瘤疗效。
总体而言,这些结果表明,在多个独立的胰腺神经内分泌肿瘤(PanNET)患者来源异种移植(PDX)模型中,SIRT7抑制可增强放疗介导的抗肿瘤效应,并且DNMT1在体内对放疗的反应中发挥功能作用。
参考资料:
https://advanced.onlinelibrary.wiley.com/doi/10.1002/advs.202519824(转化医学网360zhyx.com)
【关于投稿】
转化医学网(360zhyx.com)是转化医学核心门户,旨在推动基础研究、临床诊疗和产业的发展,核心内容涵盖组学、检验、免疫、肿瘤、心血管、糖尿病等。如您有最新的研究内容发表,欢迎联系我们进行免费报道(公众号菜单栏-在线客服联系),我们的理念:内容创造价值,转化铸就未来!
转化医学网(360zhyx.com)发布的文章旨在介绍前沿医学研究进展,不能作为治疗方案使用;如需获得健康指导,请至正规医院就诊。
责任声明:本稿件如有错误之处,敬请联系转化医学网客服进行修改事宜!
微信号:zhuanhuayixue
腾讯登录
还没有人评论,赶快抢个沙发