重磅研究!上海交通大学医学院附属第九人民医院吴皓团队首次绘制小鼠耳蜗核的高分辨率分子与细胞图谱
| 导读 |
近日,上海交通大学医学院附属第九人民医院吴皓团队在国际知名期刊《Cell Research》发表一项重磅研究:利用单细胞空间转录组学技术,首次绘制了小鼠耳蜗核(Cochlear Nucleus, CN)的高分辨率分子与细胞图谱。不仅系统解析了耳蜗核的细胞类型组成和空间分布,更关键地揭示了骨桥蛋白编码基因Spp1在一种特定的灌木状细胞亚型中发挥的关键作用。该基因的表达受听觉活动直接调节,其缺失... |
近日,上海交通大学医学院附属第九人民医院吴皓团队在国际知名期刊《Cell Research》发表一项重磅研究:利用单细胞空间转录组学技术,首次绘制了小鼠耳蜗核(Cochlear Nucleus, CN)的高分辨率分子与细胞图谱。不仅系统解析了耳蜗核的细胞类型组成和空间分布,更关键地揭示了骨桥蛋白编码基因Spp1在一种特定的灌木状细胞亚型中发挥的关键作用。该基因的表达受听觉活动直接调节,其缺失会严重影响耳蜗核的听觉信号处理功能。这一发现为深入理解听觉信息处理的生理与病理机制,以及未来开发针对耳蜗核水平的听力恢复疗法提供了至关重要的分子蓝图和新靶点。
研究背景:解码听觉“第一站”的复杂性

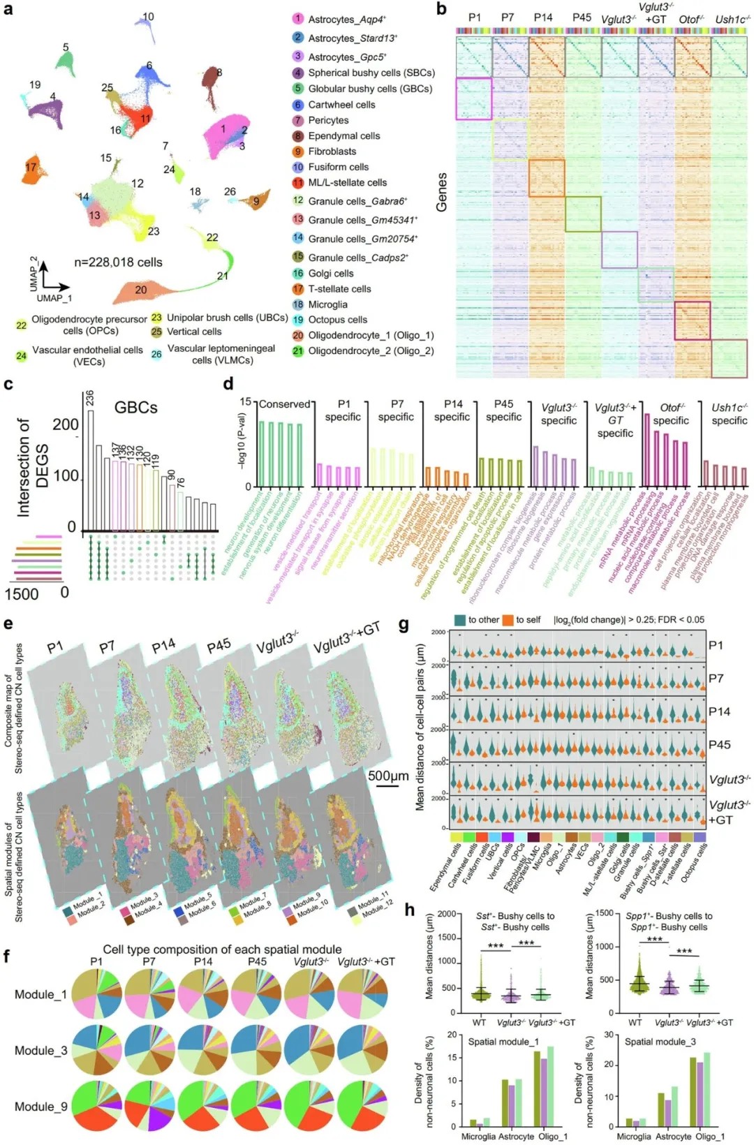
基于分子特征定义的耳蜗核亚区聚类与标注
耳蜗核是听觉通路上第一个中枢“中继站”,几乎所有来自内耳的声音信息都必须在此进行初步处理和分流。它包含多种功能各异的神经元,是声音定位、识别等复杂听觉功能的基础。对于因耳蜗严重病变而无法从人工耳蜗中获益的耳聋患者而言,针对耳蜗核的“听觉脑干植入”是最后的希望。然而,长期以来,科学家对耳蜗核内具体的细胞类型、分子特征、空间排布及其如何响应听觉输入缺乏系统性认识,限制了更有效治疗策略的开发。

Stereo-seq定义的耳蜗核细胞类型及小鼠耳蜗核空间分辨细胞图谱
研究方法:双管齐下的高精度测绘

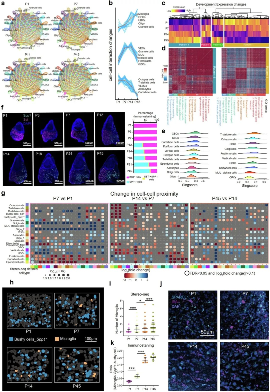
听觉活动依赖的耳蜗核细胞基因表达与空间组织的作用
为攻克这一难题,研究团队采用了两种强大的技术手段:单细胞核RNA测序和空间增强分辨率全转录组测序。前者能够无偏见地鉴定出耳蜗核中所有存在的细胞类型及其基因表达特征;后者则能像卫星地图一样,精确定位每个细胞类型及其活跃基因在耳蜗核三维空间中的具体位置。研究人员对正常发育不同阶段(出生后第1、7、14、45天)的小鼠,以及三种先天性感音神经性耳聋模型小鼠(Vglut3–/–、Otof–/–、Ush1c–/–)和经过基因治疗恢复听力的Vglut3–/–小鼠进行了系统性分析。
研究核心发现

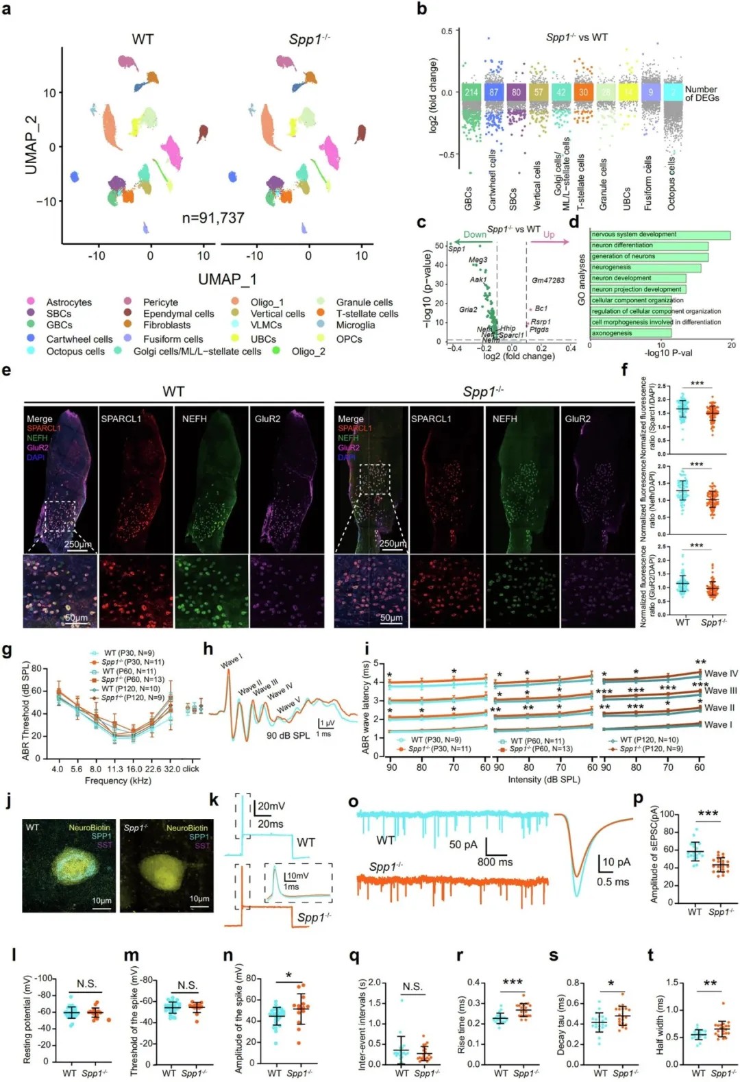
Spp1+ 灌木状细胞被确定为对听觉刺激表现出转录组和空间关系响应的主要细胞类型
1. 前所未有的耳蜗核细胞与空间图谱
通过研究,团队以前所未有的精细度(单细胞分辨率)定义了小鼠耳蜗核的13个分子亚区,并鉴定了20种主要的细胞类型。研究人员不仅确认了基于组织学已知的区域,如背侧耳蜗核和腹侧耳蜗核,还进一步根据独特的基因表达谱对其进行了更精细的分子亚区分。
2. 听觉活动塑造基因表达与细胞空间组织
通过比较不同发育阶段和听力状态的小鼠,研究发现听觉输入能显著影响耳蜗核细胞的基因表达程序。在众多细胞类型中,灌木状细胞对听觉剥夺最为敏感,其转录组变化最为显著。空间分析进一步显示,在耳聋小鼠中,Spp1+灌木状细胞与其他细胞的空间邻近关系发生了改变,细胞间通讯强度也减弱了。
3. 锁定核心:Spp1+灌木状细胞
综合分析指出,Spp1+灌木状细胞是响应听觉输入的核心细胞类型。Spp1的表达在正常小鼠听力开启后上调,而在多种耳聋模型小鼠中均显著下调;当通过基因治疗恢复听力后,其表达可部分回升。功能实验证实,Spp1的表达缺失直接影响听觉信息处理:
-
结构改变:在耳聋及Spp1基因敲除(Spp1–/–)小鼠中,传递强听觉输入的Ia型“巨型”突触在Spp1+灌木状细胞上的比例减少,细胞胞体变小。
-
功能异常:Spp1–/–小鼠虽听力阈值正常,但听觉脑干反应(ABR)显示,代表耳蜗核及以上中枢水平的波II、III、IV潜伏期显著延迟,表明听觉信号在耳蜗核的传导和处理速度变慢。
-
电生理特性变化:Spp1+灌木状细胞的自发性兴奋性突触后电流振幅降低,动力学改变,提示其突触功能受损。

Spp1是维持Spp1+灌木状细胞正常功能所必需的

基因表达谱与细胞类型空间分布的发育变化
研究意义与未来展望
该研究构建了目前最全面的耳蜗核分子与细胞图谱数据库,极大深化了对听觉初期中枢处理机制的理解。更重要的是,它明确了Spp1+灌木状细胞作为听觉活动依赖可塑性的关键枢纽,并将Spp1基因确立为调节该过程的核心分子。为我们理解听觉系统如何编码声音信息打开了新窗口,Spp1及其通路可能成为干预听力损失、增强中枢听觉处理能力的一个全新靶点。
原文链接:
https://www.nature.com/articles/s41422-026-01246-4(转化医学网360zhyx.com)
【关于投稿】
转化医学网(360zhyx.com)是转化医学核心门户,旨在推动基础研究、临床诊疗和产业的发展,核心内容涵盖组学、检验、免疫、肿瘤、心血管、糖尿病等。如您有最新的研究内容发表,欢迎联系我们进行免费报道(公众号菜单栏-在线客服联系),我们的理念:内容创造价值,转化铸就未来!
转化医学网(360zhyx.com)发布的文章旨在介绍前沿医学研究进展,不能作为治疗方案使用;如需获得健康指导,请至正规医院就诊。
责任声明:本稿件如有错误之处,敬请联系转化医学网客服进行修改事宜!
微信号:zhuanhuayixue
腾讯登录
还没有人评论,赶快抢个沙发