突破性研究!Cell发文破解乳腺癌转移“三维密码”,揭示致命扩散的关键信号通路与治疗新靶点
| 导读 | 该研究不仅识别出驱动此过程的核心遗传程序与“总指挥”蛋白,更发现了其依赖的关键信号通路,为开发阻止癌症转移的特异性疗法带来了全新希望。 |
乳腺癌是全球女性癌症相关死亡的主要原因,而癌细胞向远端器官的扩散与定植是治疗失败的关键。长久以来,科学家们对癌细胞如何在陌生的器官环境中落地并生长为可见的转移灶知之甚少。近日,一项发表于国际顶尖期刊《Cell》的突破性研究:通过结合单细胞测序、空间转录组学、人工智能辅助三维成像及小鼠模型实验,首次系统揭示了乳腺癌细胞在体内扩散并形成致命转移灶所遵循的精确三维生长蓝图。该研究不仅识别出驱动此过程的核心遗传程序与“总指挥”蛋白,更发现了其依赖的关键信号通路,为开发阻止癌症转移的特异性疗法带来了全新希望。

图形摘要
核心发现:转移灶遵循“分支形态发生”的发育蓝图

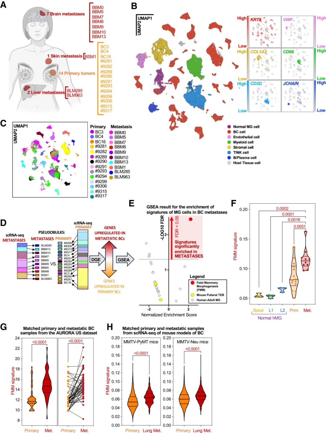
转移性乳腺癌细胞的单细胞RNA测序分析揭示管状形态发生程序的激活
研究人员分析对比了人类乳腺癌原发灶和转移灶的细胞特征,发现成熟的转移灶并非无序的细胞团块,而是普遍激活了一个名为“转移性小梁形态发生”的基因程序。这个程序重新调用了胚胎期器官发育中的分支形态发生机制,使得转移癌细胞像构建分支状器官(如肺、乳腺导管)一样,将自己组织成一个由厚上皮索交织而成的三维网状结构。这种分形、分支的生长模式,能最大化癌细胞与宿主微环境的接触面积,从而更有效地获取生存与增殖所需的信号。

乳腺癌转移灶的三维结构
预测与诊断:蓝图早已绘就,结构决定命运

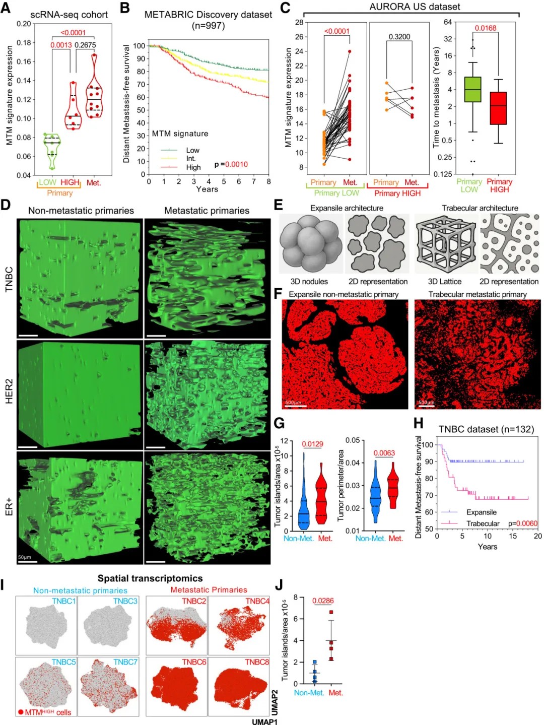
MTM程序与原发乳腺癌的三维结构及转移倾向相关
令人惊讶的是,这种“转移性”细胞状态并非在扩散后才获得。研究发现在那些最终会发生转移的原发肿瘤中,高表达此程序的细胞早已存在;而那些仅局部生长、不发生转移的原发肿瘤,则主要由低表达此程序的细胞构成,并呈现为致密、膨胀式的团块结构。
这一发现具有重大的临床意义。研究团队进一步证明,通过对常规病理切片进行人工智能图像分析,量化肿瘤组织的拓扑形态特征,可以有效区分具有转移倾向的“分支状”原发肿瘤和相对惰性的“膨胀状”肿瘤。这种基于结构的评估方法,与基于该程序基因表达的分子标记一样,能独立预测患者的转移风险和生存期,为临床预后提供了新的、易于应用的工具。
锁定“总指挥”:ETV转录因子是核心开关

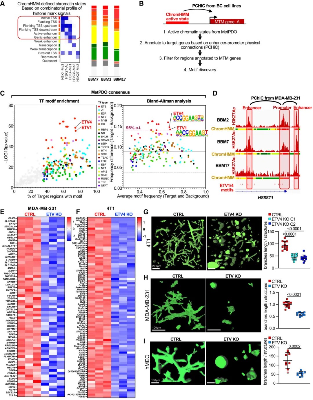
ETV1/4/5是MTM程序的主效基因
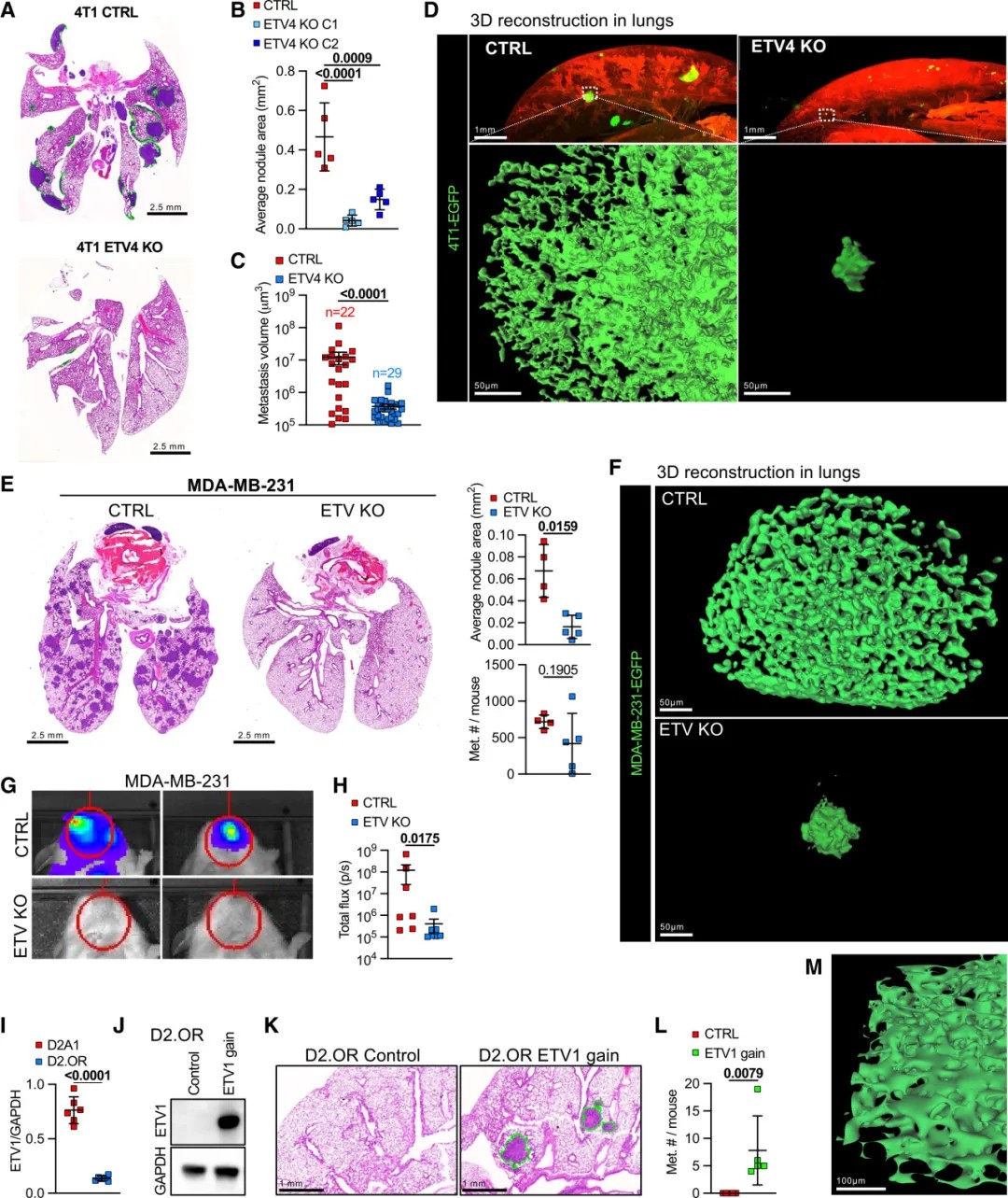
为了探寻这一程序的“控制中心”,研究团队通过表观遗传学分析,最终锁定ETS转录因子家族中的ETV1、ETV4和ETV5为核心调控因子。在多种乳腺癌细胞和小鼠模型中,敲除这些基因能显著抑制转移灶的三维分支性生长,使其仅能形成无法长大的微小细胞团,但有趣的是,这并不影响原发肿瘤的形成和早期扩散。相反,在原本转移能力很弱的细胞中激活ETV1,则足以驱动其形成具有典型分支结构的转移灶。这证明ETV家族是启动转移性生长蓝图的关键“总开关”。

ETV1/4/5是转移灶三维形态发生与生长所必需的
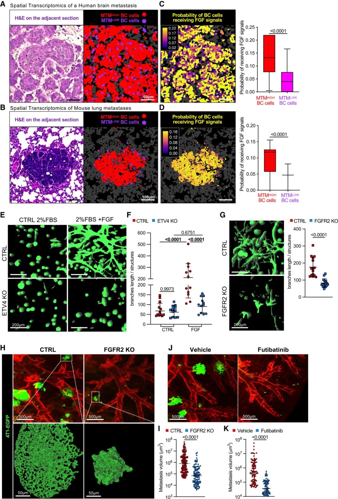
揭示“命门”:靶向FGF信号通路可抑制转移

MTM程序是原发肿瘤小梁形态发生及维持其形成宏观转移能力所必需的
研究还深入探索了肿瘤细胞与微环境如何协同发挥作用。空间转录组学分析显示,在转移灶中,肿瘤相关成纤维细胞或星形胶质细胞会释放成纤维细胞生长因子。该信号被肿瘤细胞上的受体接收,从而促进其分支生长。功能实验证实,阻断这一信号通路,都能有效抑制转移灶的网状生长和扩大,而对原发肿瘤的生长没有明显影响。这表明,靶向FGF信号通路有望成为一种特异性针对转移阶段的治疗策略。

FGF信号通路在ETV1/4/5下游促进转移性分支形态发生
研究意义与未来展望
该研究从根本上改变了我们对癌症转移的认知:转移并非简单的细胞增殖,而是一个受严密遗传程序调控的、主动的器官样构建过程。它首次将转移性生长与一个明确的三维发育蓝图联系起来。该研究一方面为我们提供了预测哪些肿瘤更具攻击性的新工具;另一方面,揭示了转移过程的独特依赖性,例如对ETV因子和FGF信号的依赖,这为开发仅针对致命转移阶段、而不伤害正常组织或其他治疗阶段的新疗法开辟了道路。
原文链接:
https://www.cell.com/cell/fulltext/S0092-8674(26)00276-X(转化医学网360zhyx.com)
【关于投稿】
转化医学网(360zhyx.com)是转化医学核心门户,旨在推动基础研究、临床诊疗和产业的发展,核心内容涵盖组学、检验、免疫、肿瘤、心血管、糖尿病等。如您有最新的研究内容发表,欢迎联系我们进行免费报道(公众号菜单栏-在线客服联系),我们的理念:内容创造价值,转化铸就未来!
转化医学网(360zhyx.com)发布的文章旨在介绍前沿医学研究进展,不能作为治疗方案使用;如需获得健康指导,请至正规医院就诊。
责任声明:本稿件如有错误之处,敬请联系转化医学网客服进行修改事宜!
微信号:zhuanhuayixue
腾讯登录
还没有人评论,赶快抢个沙发