突破血脑屏障!中国科学院动物研究所李伟/胡宝洋/周琪团队Cell发文开发新型靶向蛋白降解新技术,高效清除阿尔茨海默病致病蛋白
| 导读 | 该技术能够像“分子胶水”一样,精准地将致病蛋白“押送”至细胞内的溶酶体进行降解,并在阿尔茨海默病小鼠模型中,高效清除大脑内的Aβ沉积,显著改善认知功能,且副作用更少。 |
阿尔茨海默病(AD)是全球最主要的痴呆症病因,其核心病理特征之一是大脑中β-淀粉样蛋白(Aβ)的异常沉积。尽管靶向Aβ的免疫疗法在临床中展现出延缓疾病进展的潜力,但其常伴随脑部炎症、血管源性水肿等严重副作用,限制了广泛应用。近日,中国科学院动物研究所李伟/胡宝洋/周琪团队在国际顶尖学术期刊《Cell》发表一项最新研究:团队开发了了一种名为“合成肽编程的溶酶体靶向嵌合体”(SPYTAC)的全新技术平台。该技术能够像“分子胶水”一样,精准地将致病蛋白“押送”至细胞内的溶酶体进行降解,并在阿尔茨海默病小鼠模型中,高效清除大脑内的Aβ沉积,显著改善认知功能,且副作用更少。

图形摘要
模块化设计:双功能肽段充当智能导航

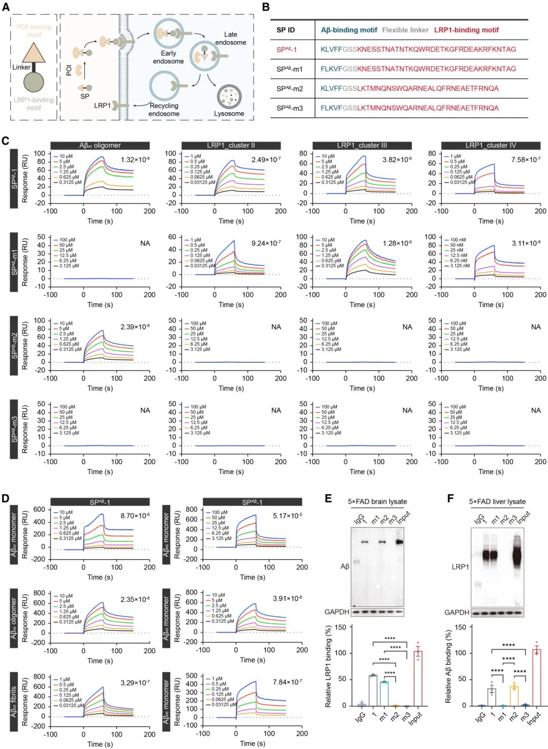
LRP1介导的SPYTAC平台开发
SPYTAC平台的核心是一个完全化学合成的双特异性肽段分子。该分子一端(靶标结合基序)能够特异性结合疾病相关的靶蛋白(如Aβ),另一端(受体结合基序)则精准靶向细胞表面一个名为低密度脂蛋白受体相关蛋白1(LRP1)的受体。LRP1在肝脏和大脑血管内皮细胞中广泛表达,具有两个关键功能:介导细胞的内存作用,以及协助大分子物质穿越血脑屏障。
研究团队设计的SPYTAC分子,通过一个灵活的连接子将这两个功能域串联起来。当SPYTAC在体内同时抓住Aβ和LRP1时,便会形成一个三元复合物。随后,细胞通过LRP1将整个复合物“内吞”进细胞内,并最终运送到溶酶体——细胞的“垃圾处理厂”——将Aβ彻底降解。

SPYTAC介导LRP1依赖性内吞作用与降解
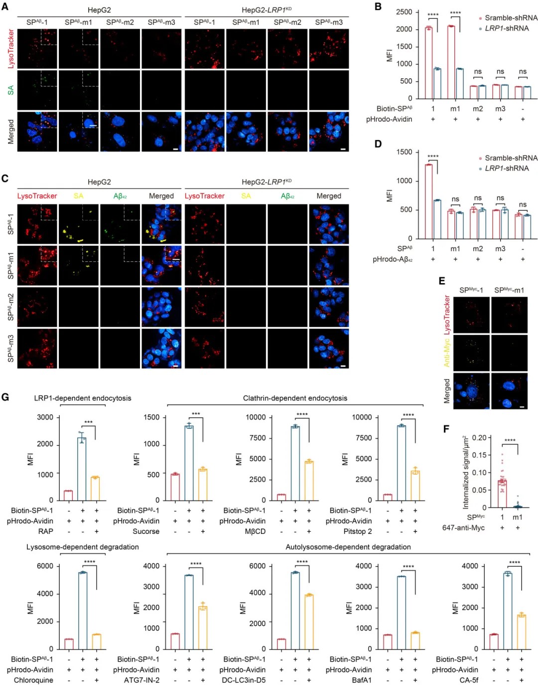
双重机制:协同清除外周与大脑Aβ

SPYTAC在体内“劫持”肝脏进行细胞外靶向蛋白降解
该研究的创新性在于巧妙利用了LRP1的生理功能,实现了对Aβ的“外周-中枢”协同清除。
1.外周清除:SPYTAC通过静脉或腹腔注射后,会大量富集在肝脏。肝脏细胞高表达LRP1,因此SPYTAC能高效地将血液中的Aβ“捕获”并送入肝细胞内的溶酶体降解,降低全身性的Aβ负荷。
2.中枢清除:更关键的是,LRP1是血脑屏障上介导受体转运的重要蛋白。研究表明,SPYTAC能够借助LRP1实现“跨细胞运输”,顺利穿越血脑屏障进入大脑。进入脑组织后,SPYTAC可被神经元、小胶质细胞、星形胶质细胞等多种脑细胞摄取,进而降解细胞外的Aβ斑块。

SPYTAC穿越血脑屏障并促进大脑Aβ降解
显著疗效:在疾病早晚期均能改善病理与认知

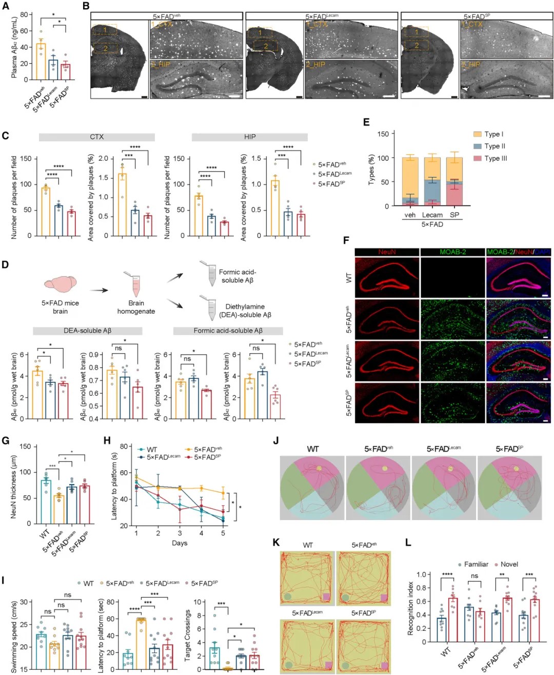
SPYTAC治疗改善前驱期5×FAD小鼠的AD病理
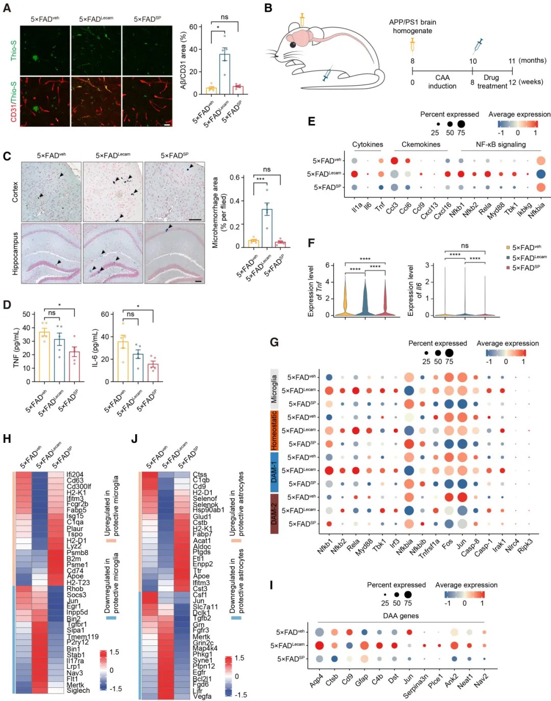
研究团队在模拟阿尔茨海默病的5×FAD转基因小鼠模型中,系统评估了SPYTAC的治疗效果。
-
病理改善:在疾病早期(前驱期)开始治疗,SPYTAC能显著减少小鼠大脑海马体和皮层中的Aβ斑块数量和面积,降低不同溶解特性的Aβ水平,效果优于或类似于已获批的Aβ抗体药物Lecanemab。同时,SPYTAC治疗有效减轻了神经元变性,保护了树突棘密度,表明其对突触具有保护作用。
-
认知提升:行为学测试表明,经SPYTAC治疗的小鼠,在 Morris 水迷宫实验中的空间学习和记忆能力得到显著改善,在新物体识别实验中也表现出更好的短期记忆。其认知改善程度与Lecanemab治疗组相当。
-
安全性优势:与传统的抗体药物相比,SPYTAC由短肽构成,不含抗体的Fc片段,因此不会激活Fc受体相关的炎症反应。实验结果显示,SPYTAC治疗组小鼠发生脑微出血和炎症反应的风险显著低于抗体治疗组,展现了更好的安全性。

SPYTAC为5×FAD小鼠提供安全的AD治疗
转化潜力:为多种疾病提供通用降解策略

SPYTAC改善症状期5×FAD小鼠的AD样病理与认知缺陷
SPYTAC平台具有高度的“模块化”和“可编程性”。研究人员演示,只需替换肽段中的靶标结合部分,就能将SPYTAC重新定向,用于降解其他疾病相关的胞外蛋白或膜蛋白。这种灵活性意味着SPYTAC不仅限于治疗阿尔茨海默病,还有望应用于由致病蛋白堆积驱动的多种疾病,如帕金森病、亨廷顿病等神经退行性疾病,以及某些自身免疫性疾病或癌症。
研究意义与未来展望
该研究开发的SPYTAC技术,为解决阿尔茨海默病及其他胞外蛋白聚集性疾病提供了一种全新的、具有广阔前景的治疗策略。它通过合成生物学与化学生物学的巧妙结合,实现了对致病蛋白的高效、精准、安全的清除。其模块化的设计理念,如同为细胞配备了一把可定制的“分子剪刀”,为未来开发一系列新型靶向蛋白降解疗法奠定了坚实的基础,标志着该领域向临床转化迈出了关键一步。
原文链接:
https://www.cell.com/cell/fulltext/S0092-8674(26)00162-5(转化医学网360zhyx.com)
【关于投稿】
转化医学网(360zhyx.com)是转化医学核心门户,旨在推动基础研究、临床诊疗和产业的发展,核心内容涵盖组学、检验、免疫、肿瘤、心血管、糖尿病等。如您有最新的研究内容发表,欢迎联系我们进行免费报道(公众号菜单栏-在线客服联系),我们的理念:内容创造价值,转化铸就未来!
转化医学网(360zhyx.com)发布的文章旨在介绍前沿医学研究进展,不能作为治疗方案使用;如需获得健康指导,请至正规医院就诊。
责任声明:本稿件如有错误之处,敬请联系转化医学网客服进行修改事宜!
微信号:zhuanhuayixue
腾讯登录
还没有人评论,赶快抢个沙发