上海交通大学医学院附属第一人民医院等单位发文:提高癌症放射治疗疗效有前景的策略
| 导读 | 本研究确定了 POLD4 是一种有效的放射增敏靶点。 |
近日,上海交通大学医学院附属第一人民医院/苏州大学研究团队合作共同在期刊《Advanced Science》上发表了研究论文,题为“CRISPR-Cas9-Loaded Theranostic Liposomes for Enhancing Radiosensitization of Prostate Cancer through POLD4 Gene Editing under Real-Time MRI Monitoring”,本研究通过对接受放射治疗的前列腺癌细胞进行转录组学分析,发现 POLD4显著上调,这是一个尚未得到系统研究的靶点。为了评估 POLD4 在克服放射耐药方面的潜力,研究人员构建了一个可磁共振成像(MRI)追踪的基因传递平台。全面的体外和体内研究表明,PIO@Lipo 能够有效敲低 POLD4。此外,PIO@Lipo 与放射治疗协同作用,诱导广泛的 DNA 损伤,促进肿瘤细胞凋亡,并重塑免疫抑制微环境。尤其是,PIO@Lipo 显示出卓越的 MRI 对比增强能力和被动肿瘤靶向能力。总之,本研究确定了 POLD4 是一种有效的放射增敏靶点,能够通过 MRI 监测的基因编辑破坏 DNA 损伤修复平衡,从而为提高前列腺癌放射治疗的疗效提供了一种有前景的策略。
前列腺癌放疗困境:耐药性机制凸显,靶向DNA损伤修复成关键
01
前列腺癌是全球男性中最常见的恶性肿瘤之一,也是导致男性癌症相关死亡的第二大原因。放疗仍是局部进展期前列腺癌的基本治疗方法之一,对中高危患者具有显著的临床益处。然而,前列腺癌的放疗耐药性是临床上的一大挑战,常常导致治疗失败和疾病进展。放疗耐药性通过多种机制发生:DNA 损伤修复通路的激活,能有效修复辐射引起的 DNA 损伤;肿瘤内异质性,使得放疗耐药性亚克隆在治疗压力下得以存活和增殖;以及缺氧介导的耐药性,诱导代谢重编程向放疗耐药性表型转变。这些机制协同作用,降低了放疗的有效性,常常需要增加剂量,从而增加了对正常组织的损害风险,且不能保证长期控制肿瘤。因此,开发有效的靶向治疗策略来对抗这些耐药机制,尤其是通过抑制 DNA 损伤修复途径,对于克服放射耐药性以及提高放疗疗效至关重要。
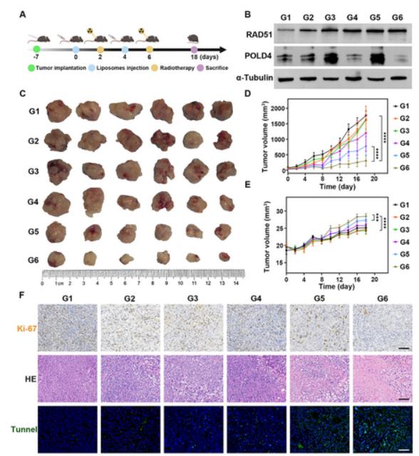
PIO@Lipo 治疗效果评估
02
在本研究中,PIO@Lipo 在首次放疗前两天给药,以实现有效的 POLD4 敲低。随后研究人员分析肿瘤组织中 POLD4 和 RAD51 的表达水平。结果表明,与对照组相比,治疗组 G3 - G6 中 RAD51 的表达显著上调,其中 G5 - G6 组上调最为明显。研究表明用药对肿瘤生长有显著的抑制作用。此外,G6 组联合治疗的小鼠体重稳定增长,其体重明显高于 G5 组(p = 0.002)和其他组。这些结果表明,基因治疗与放疗联合应用有效缓解了小鼠因肿瘤导致的消瘦和营养不良。体内研究表明,靶向 POLD4 敲低协同增强了前列腺癌放疗的疗效。从机制上讲,这种治疗方法通过损害 DNA 损伤修复和激活程序性细胞死亡途径破坏了基因组稳定性。该干预措施不仅抑制了放疗耐药网络,还显著减缓了恶性进展。因此,本研究提供了证据表明 POLD4 是一种有效的放射增敏靶点,为放疗增强提供了新的治疗潜力。

总结
03
本研究提出了一种创新的磁共振成像(MRI)监测的前列腺癌基因治疗平台,通过将 CRISPR/Cas9 质粒和超顺磁性氧化铁纳米颗粒(USPIONs)共同封装在阳离子脂质体中实现。通过系统的体外和体内评估,结果表明,由 CRISPR/Cas9 质粒和 USPIONs 组成的 PIO@Lipo 能够通过靶向敲低 POLD4 显著提高放疗的疗效。机制研究进一步表明,PIO@Lipo 能有效促进肿瘤细胞凋亡并重塑免疫抑制性肿瘤微环境。这些发现共同确立了 POLD4 作为增强前列腺癌放射敏感性的可行分子靶点,为未来临床转化提供了有前景的治疗策略。
参考资料:
https://advanced.onlinelibrary.wiley.com/doi/10.1002/advs.202519704(转化医学网360zhyx.com)
【关于投稿】
转化医学网(360zhyx.com)是转化医学核心门户,旨在推动基础研究、临床诊疗和产业的发展,核心内容涵盖组学、检验、免疫、肿瘤、心血管、糖尿病等。如您有最新的研究内容发表,欢迎联系我们进行免费报道(公众号菜单栏-在线客服联系),我们的理念:内容创造价值,转化铸就未来!
转化医学网(360zhyx.com)发布的文章旨在介绍前沿医学研究进展,不能作为治疗方案使用;如需获得健康指导,请至正规医院就诊。
责任声明:本稿件如有错误之处,敬请联系转化医学网客服进行修改事宜!
微信号:zhuanhuayixue
腾讯登录
还没有人评论,赶快抢个沙发