抑制自噬!南京中医药大学/哈尔滨医科大学附属肿瘤医院合作发文:乳腺癌治疗新方法
| 导读 | 将线粒体破坏作为抑制癌细胞增殖的策略是一种很有前景的治疗手段。然而,线粒体自噬过程在癌细胞中发挥着保护作用,有助于损伤修复、调节能量代谢以及促进耐药性的发展。因此,设计既能精准破坏线粒体又能抑制线粒体自噬的疗法仍是一项挑战。 |
近日,南京中医药大学/哈尔滨医科大学附属肿瘤医院研究团队合作共同在期刊《Advanced Science》上发表了研究论文,题为“Smart Nanoparticles Disrupting Energy Supply through Triple Mechanisms to Kill Tumors via Dual Disruption of Mitochondria and Lysosomes”,本研究开发了一种仿生纳米平台(MTCA@C),其核心为中空的二氧化锰,负载了靶向光敏剂(Ce6-Apt),并包裹了细胞膜。在配体的靶向作用和外部近红外光的照射下,Ce6-Apt 能够到达线粒体引发光动力反应,导致线粒体功能障碍,同时激活线粒体自噬。三种机制的协同作用切断了肿瘤细胞的能量供应,实现了时空可控的精准治疗。总之,本研究设计了一种仿生纳米平台,精准破坏线粒体与溶酶体之间的相互作用,破坏肿瘤的补偿性能量供应,解决了癌症治疗中的耐药性难题。

https://advanced.onlinelibrary.wiley.com/doi/10.1002/advs.202517373
线粒体与溶酶体:互动、作用及治疗启示
01
线粒体和溶酶体作为真核细胞内的两个主要动态细胞器,分别在能量代谢和物质降解中发挥核心作用。它们之间的协调互动对于维持细胞内稳态至关重要。大量研究证实,线粒体和溶酶体在物理和功能上存在相互作用。在哺乳动物细胞中,溶酶体通过调节 Rab7 的水解来促进与线粒体的接触,从而驱动线粒体分裂。此外,线粒体自噬,即受损线粒体被选择性地包裹进自噬体并随后在溶酶体中降解为细胞可再利用的营养物质,与临床疾病的进展密切相关。线粒体自噬被认为是线粒体受损时激活的一种保护机制。当溶酶体受损时,线粒体自噬受阻,导致受损线粒体的积累和活性氧(ROS)的产生,从而加剧细胞损伤。早期临床试验结果表明,抑制自噬可能是治疗晚期癌症的有效策略。线粒体与溶酶体之间的相互作用因此成为细胞功能及相关疾病的关键决定因素。因此,开发抑制线粒体与溶酶体相互作用的治疗策略至关重要。
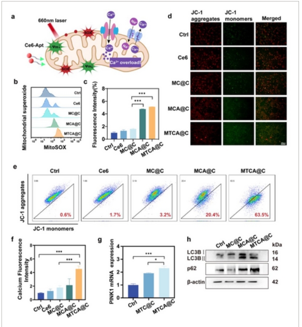
MTCA@C 纳米颗粒对线粒体的损伤
02
研究结果显示,具有适配体的 MCA@C 组产生的超氧阴离子显著多于不含适配体的 MC@C 组,增加了 2.9 倍。线粒体损伤还表现为线粒体膜电位(MMP)的降低。使用 JC-1 探针评估了不同处理方案后的 MMP,结果表明,MTCA@C 组的绿色荧光显著增加,红色荧光显著减少。流式细胞术分析也证实了这些发现,表明 MCA@C 组和 MTCA@C 组的 MMP 均低于 PBS 组。值得注意的是,MTCA@C 组的 MMP 下降最为明显,降低了 63.5%。此外,还测量了细胞内钙离子浓度。经 MTCA@C 纳米颗粒处理后,细胞内钙水平比对照组高 4.5 倍,比 MC@C 组高 2.5 倍,这表明线粒体损伤导致钙离子外流,从而造成细胞内钙超载。
当线粒体受损时,自噬作用会自发激活,作为一种保护机制。当线粒体膜电位受损时,PINK1 进入线粒体内膜的途径受阻,导致 PINK1 在线粒体外膜上的表达增加。通过 qRT-PCR 测定了细胞中 PINK1 mRNA 的表达量。结果表明,MCA@C 组的 PINK1 mRNA 水平比对照组增加了 2.3 倍,比 MC@C 组增加了 1.3 倍。这表明线粒体内的氧化应激激活了 PINK1/Parkin 通路,从而诱导了线粒体自噬。
随后,研究人员通过蛋白质印迹法评估了自噬相关蛋白的表达情况。研究表明肿瘤细胞作为对感知到的压力的防御反应激活了自噬。尤其是,p62 是一种选择性募集到自噬体膜上进行自噬溶酶体降解的蛋白质,在 MTCA@C 组中显著积累。这种积累表明自噬降解过程受阻。

由 MTCA@C 纳米颗粒诱导的线粒体损伤
综上,本节证实了 MTCA@C 纳米颗粒特异性地靶向线粒体损伤,激活 PINK1/Parkin 通路,进而导致线粒体自噬的发生。
结论
03
总之,研究人员设计了一种通过细胞膜修饰增强同源靶向性和生物安全性的智能响应型 MTCA@C 纳米颗粒。通过三重机制切断能量供应途径的渐进策略为乳腺癌的治疗提供了新方法。(转化医学网360zhyx.com)
参考资料:
https://advanced.onlinelibrary.wiley.com/doi/10.1002/advs.202517373
【关于投稿】
转化医学网(360zhyx.com)是转化医学核心门户,旨在推动基础研究、临床诊疗和产业的发展,核心内容涵盖组学、检验、免疫、肿瘤、心血管、糖尿病等。如您有最新的研究内容发表,欢迎联系我们进行免费报道(公众号菜单栏-在线客服联系),我们的理念:内容创造价值,转化铸就未来!
转化医学网(360zhyx.com)发布的文章旨在介绍前沿医学研究进展,不能作为治疗方案使用;如需获得健康指导,请至正规医院就诊。
责任声明:本稿件如有错误之处,敬请联系转化医学网客服进行修改事宜!
微信号:zhuanhuayixue
腾讯登录
还没有人评论,赶快抢个沙发