贺福初院士领衔!发现肾细胞癌伴有肿瘤血栓形成的核心细胞类型,首次系统解析了肿瘤微环境的重塑机制
| 导读 | 首次系统解析了肿瘤微环境的重塑机制,发现FAP+成纤维细胞是驱动肿瘤血栓形成与进展的核心细胞类型。 |
近日,国家蛋白质科学中心(北京)贺福初/王晓文&解放军总医院马鑫/黄庆波团队在国际权威期刊《Nature Communications》发表了一项针对肾细胞癌(RCC)伴有肿瘤血栓(TT)的多组学研究,首次系统解析了肿瘤微环境的重塑机制,发现FAP+成纤维细胞是驱动肿瘤血栓形成与进展的核心细胞类型,并揭示其与周细胞过渡、癌细胞侵袭及免疫逃逸的关联,为肾细胞癌伴有肿瘤血栓的新辅助治疗提供了潜在靶点。

单细胞RNA测序分析揭示伴有肿瘤血栓的肾细胞癌中肿瘤微环境的显著重塑
研究背景:肾细胞癌伴有肿瘤血栓机制亟待破解

通过整合空间转录组学分析实现肾细胞癌的空间特征解析
肾细胞癌是泌尿系统第三大常见恶性肿瘤,约4%-10%的患者会并发肿瘤血栓——癌细胞侵入肾静脉或下腔静脉形成的栓子。肿瘤血栓不仅会升高手术难度(围手术期死亡率可达10%),还显著缩短患者生存期,是肾细胞癌预后的独立危险因素。然而,肿瘤血栓的形成机制一直不清,现有新辅助治疗(如靶向药)效果参差不齐,亟需从肿瘤微环境层面解析其驱动因素。
研究设计:单细胞+空间转录组,绘制肿瘤微环境高清地图
肾细胞癌肿瘤发生及肿瘤血栓形成过程中的基质重塑
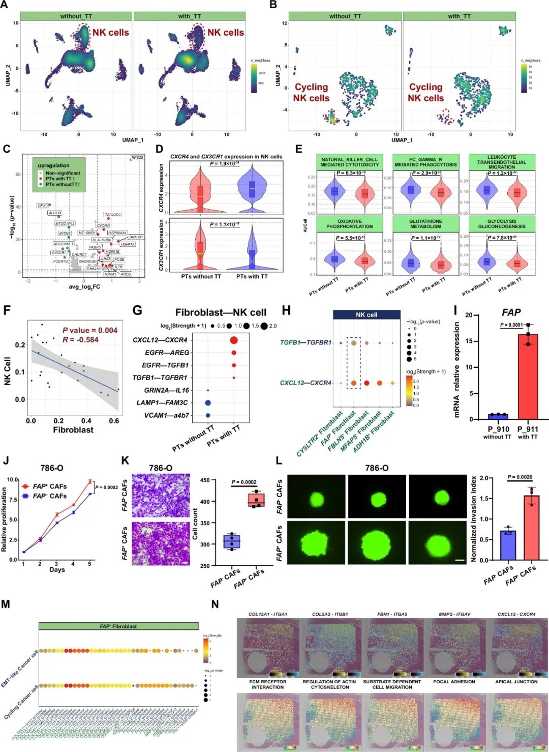
为破解肿瘤血栓之谜,研究团队纳入36例肾细胞癌患者(25例伴有肿瘤血栓、11例没有肿瘤血栓)的71份新鲜手术样本,通过单细胞RNA测序(scRNA-seq)解析细胞类型与功能;同时收集8例伴有肿瘤血栓患者的4对原发肿瘤与肿瘤血栓样本,结合40份公共空间转录组数据,绘制了肾细胞癌的空间细胞图谱。
核心发现1:FAP+成纤维细胞——肿瘤血栓的幕后推手
分析显示,伴有肿瘤血栓患者的原发肿瘤中,FAP+成纤维细胞显著富集,且与NK细胞减少直接相关。进一步验证发现,FAP+成纤维细胞的空间分布与侵袭性EMT样癌细胞高度重叠,提示其可能直接调控癌细胞侵袭。更关键的是,FAP+成纤维细胞的富集与患者不良预后强相关:在TCGA-KIRC队列中,高FAP+成纤维细胞特征的患者总生存期更短;在接受抗VEGF治疗的Javelin 101队列中,这类患者无进展生存期(PFS)显著缩短。这意味着FAP+成纤维细胞不仅是肿瘤微环境重塑的核心,还可能介导治疗抵抗。

肾细胞癌中的周细胞-成纤维细胞转变
核心发现2:周细胞过渡——FAP+成纤维细胞的起源密码
FAP+成纤维细胞从何而来?研究通过拟时轨迹分析与多组学验证发现,它们主要起源于肿瘤周细胞:周细胞先转化为过渡状态的CYSLTR2+成纤维细胞,再进一步分化为FAP+成纤维细胞。这一过程受转录因子CREB3L1(促进FAP表达)和MEF2C(抑制周细胞特性)调控,且伴随PDGFB(周细胞-成纤维细胞过渡的关键配体)的高表达。空间转录组数据显示,周细胞与FAP+成纤维细胞在肿瘤边缘呈梯度分布,进一步证实了两者的空间关联与功能衔接。

FAP+成纤维细胞通过调控NK细胞与上皮间质转化(EMT)样癌细胞促进肿瘤血栓形成
核心发现3:双重机制驱动肿瘤血栓——促侵袭+抑免疫
FAP+成纤维细胞如何推动肿瘤血栓形成?研究揭示了两条关键通路:
-
直接促进癌细胞侵袭:通过ECM-整合素信号(如COL15A1-ITGA3)、MMP2-ITGAV/ITGB3及CXCL12-CXCR4轴,增强EMT样癌细胞的迁移与侵袭能力;
-
抑制NK细胞功能:通过CXCL12-CXCR4(诱导NK细胞静息)和TGFβ-TGFBR1(降低代谢活性)通路,减少NK细胞浸润并削弱其细胞毒性。

FAP+成纤维细胞富集预示肾细胞癌的不良预后及抗VEGF治疗耐药性
研究意义与展望:为肿瘤血栓治疗提供双靶点策略
该研究的临床价值在于:
-
预后标志物:FAP+成纤维细胞特征可预测患者生存及抗VEGF治疗响应,有望成为临床分层工具;
-
治疗靶点:抑制周细胞-成纤维细胞过渡、阻断FAP+成纤维细胞与癌细胞的互作,或可延缓肿瘤血栓进展、提升新辅助治疗效果。
这项研究首次将FAP+成纤维细胞推至肾细胞癌伴有肿瘤血栓的核心位置,不仅揭开了肿瘤血栓形成的肿瘤微环境重塑机制,更为临床提供了从机制到靶点的转化路径。随着对FAP+成纤维细胞功能的深入研究,未来有望开发出针对性的新辅助疗法。(转化医学网360zhyx.com)
原文链接:
https://www.nature.com/articles/s41467-025-64447-2
【关于投稿】
转化医学网(360zhyx.com)是转化医学核心门户,旨在推动基础研究、临床诊疗和产业的发展,核心内容涵盖组学、检验、免疫、肿瘤、心血管、糖尿病等。如您有最新的研究内容发表,欢迎联系我们进行免费报道(公众号菜单栏-在线客服联系),我们的理念:内容创造价值,转化铸就未来!
转化医学网(360zhyx.com)发布的文章旨在介绍前沿医学研究进展,不能作为治疗方案使用;如需获得健康指导,请至正规医院就诊。
责任声明:本稿件如有错误之处,敬请联系转化医学网客服进行修改事宜!
微信号:zhuanhuayixue
腾讯登录
还没有人评论,赶快抢个沙发