增强免疫疗效!南方医科大学/中山大学/南京大学合作发文:安全且有前景的肝癌治疗策略
| 导读 | 研究人员证明,靶向EV 转移的、巨噬细胞特异性的 ACLY 是一种很有前景的策略,能够增强免疫治疗效果且无明显副作用,尤其是在与抗 PD-1/PD-L1 抗体联合用于肝细胞癌治疗时。 |
近日,南方医科大学/中山大学/南京大学研究团队在期刊《Advanced Science》上发表了研究论文,题为“Extracellular Vesicle-Transferred ATP-Citrate Lyase Induces Monocyte Differentiation Toward Tumor-Associated Macrophages and Fuels Hepatocellular Carcinoma Progression”,本研究证明肝细胞癌(HCC)细胞分泌的细胞外囊泡(EVs)会被单核细胞优先摄取,诱导其分化为具有独特免疫抑制特征的肿瘤相关巨噬细胞(TAMs)。研究人员合成了用EV标志蛋白CD81修饰的脂质体囊泡(LVs),其模拟了内源性EV对单核细胞和分化巨噬细胞的靶向特异性。研究人员证明,靶向EV 转移的、巨噬细胞特异性的 ACLY 是一种很有前景的策略,能够增强免疫治疗效果且无明显副作用,尤其是在与抗 PD-1/PD-L1 抗体联合用于肝细胞癌治疗时。
解析肿瘤巨噬机制,助力癌症免疫疗法突破
01
免疫疗法已成为癌症治疗领域的一项重大突破,其主要关注点在于 T 细胞的激活,因为细胞毒性 T 淋巴细胞是消除肿瘤细胞的核心执行者。尽管抗 PD-1/PD-L1 抗体在临床上的应用广泛且不断增长,但这些免疫疗法的疗效有限,很大程度上是由于肿瘤微环境(TME)中髓系细胞的免疫抑制作用。髓系细胞的多个亚群,尤其是由单核细胞分化而来的肿瘤相关巨噬细胞(TAMs),在实体瘤中对抑制抗肿瘤免疫反应起着关键作用。TAMs 主要通过免疫检查点蛋白来阻碍免疫治疗的疗效。可是,靶向SIRPα-CD47 轴的近期策略因治疗患者出现不良副作用而被叫停。因此,更深入地了解驱动肿瘤相关巨噬细胞分化为促肿瘤状态的分子机制,对于确定新的策略以提高癌症免疫疗法的安全性和有效性至关重要。
CD81 包覆的 LVs 载有 ACLY 抑制剂可抑制肝细胞癌进展并提高免疫治疗效果
02
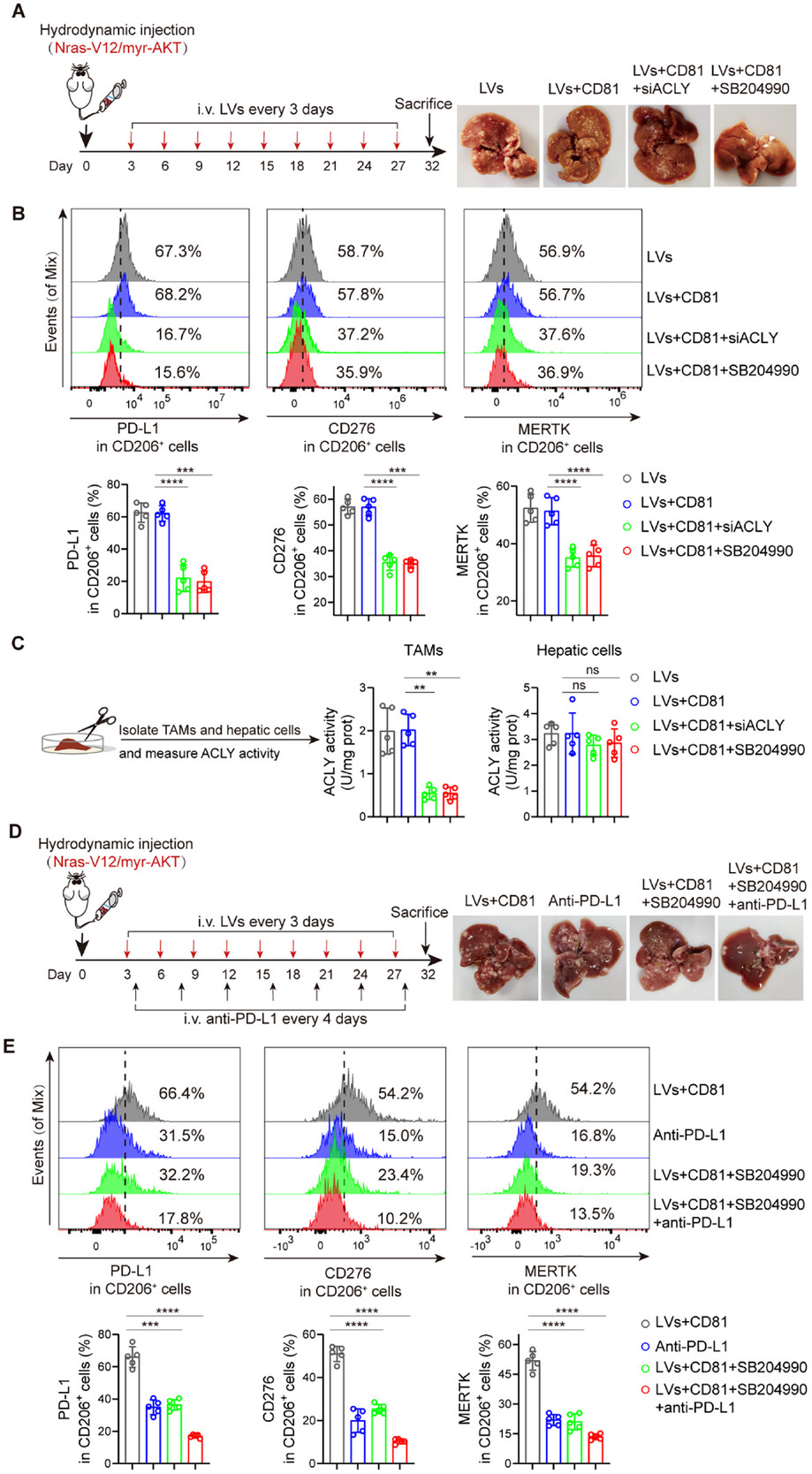
鉴于含 EV 的 ACLY 在促进免疫抑制性肿瘤相关巨噬细胞(TAMs)和肿瘤生长方面发挥着关键作用,研究人员试图开发一种相关的治疗策略来治疗肝细胞癌(HCC)。SB204990 是一种在临床前研究中显示出前景的特异性 ACLY 抑制剂。然而,全身性给药 SB204990 会导致包括严重体重减轻在内的多种副作用,这限制了其临床转化。为克服这一问题,研究人员将 SB204990 装载到 CD81 包覆的脂质体中,生成了 SB204990 封装、CD81 包覆的脂质体(SCLVs),以赋予该抑制剂针对 TAM 的特异性,并减少其副作用。如预期的那样,反复的 SCLVs 治疗未导致小鼠出现显著的体重减轻,这表明这种递送系统减轻了全身性 ACLY 抑制相关的副作用。
此外,在由突变型 NRAS 和 AKT 诱导的原位肝细胞癌(HCC)模型中,使用包覆了可使小鼠 ACLY 耗竭的小干扰 RNA(siACLY)的 SCLV 或 LV 进行治疗,抑制了肿瘤进展,并且伴随肿瘤相关巨噬细胞(TAM)数量的减少。进一步分析表明,SCLV 特异性地抑制了 TAM 中的 ACLY 酶活性和细胞内脂滴的积累,而对主要由肝细胞组成的全肝细胞没有影响。重要的是,鉴于抗 PD-1/PD-L1 疗法对 HCC 的临床疗效有限,研究人员随后评估了 SCLV 与抗 PD-L1 抗体联合治疗原位 HCC 携带小鼠的潜在效果。正如预期的那样,这种联合治疗表现出明显的协同作用,与单独使用任何一种疗法相比,对肿瘤生长的抑制作用更强,对免疫抑制性 TAM 的抑制作用也更大。这些发现表明,靶向 ACLY 高表达的 TAM 并与抗 PD-1/PD-L1 抗体联合使用,可增强免疫检查点阻断的疗效,并在 HCC 中获得更好的治疗反应。

CD81 包覆的携带 ACLY 抑制剂的慢病毒可增强免疫治疗效果并抑制肝细胞癌进展
结论
03
总的来说,本研究提供了令人信服的证据,表明靶向巨噬细胞中由外泌体转移的 ACLY 是一种治疗肝细胞癌安全且有前景的治疗策略。
参考资料:
https://advanced.onlinelibrary.wiley.com/doi/10.1002/advs.202521458(转化医学网360zhyx.com)
【关于投稿】
转化医学网(360zhyx.com)是转化医学核心门户,旨在推动基础研究、临床诊疗和产业的发展,核心内容涵盖组学、检验、免疫、肿瘤、心血管、糖尿病等。如您有最新的研究内容发表,欢迎联系我们进行免费报道(公众号菜单栏-在线客服联系),我们的理念:内容创造价值,转化铸就未来!
转化医学网(360zhyx.com)发布的文章旨在介绍前沿医学研究进展,不能作为治疗方案使用;如需获得健康指导,请至正规医院就诊。
责任声明:本稿件如有错误之处,敬请联系转化医学网客服进行修改事宜!
微信号:zhuanhuayixue
腾讯登录
还没有人评论,赶快抢个沙发