个性化“鸡尾酒”疗法!最新文章揭示潜在更安全的癌症治疗策略
| 导读 | 这种模块化平台集成了机械传感、实时力可视化和靶向治疗功能,为更安全、更有效的癌症治疗建立了一类新的力响应型双药递送系统。 |
近日,美国马萨诸塞大学阿默斯特分校研究学者在期刊《Advanced Science》上发表了研究论文,题为“Mechanically Triggered DNA Nanovehicles for Targeted Dual-Drug Cancer Therapy”,本研究介绍了一种基于 DNA 的机械纳米载体,它能在细胞间连接处由整合素受体产生的拉伸力作用下释放两种抗癌药物——TMPyP4 和阿霉素。经胆固醇修饰的 DNA 结构附着于细胞膜,并在特定机械条件下发生力诱导的结构变化,从而触发药物的快速释放。本研究证明,在 HeLa 和 MCF-7 癌细胞中具有选择性激活作用,实现了强大的细胞毒性,同时在低张力的 HEK293T 细胞中将脱靶效应降至最低。这种模块化平台集成了机械传感、实时力可视化和靶向治疗功能,为更安全、更有效的癌症治疗建立了一类新的力响应型双药递送系统。
刺激响应型双药递送系统:实现精准靶向与协同治疗的创新机制
01
刺激响应型双药递送系统代表了治疗设计的重大进步,能提高疗效并减少副作用。与全身性给药的传统疗法不同,这些平台能在肿瘤或炎症组织等疾病部位选择性释放药物。这种靶向方法使个性化“鸡尾酒疗法”成为可能,将化疗、基因治疗和放疗等手段结合起来,以适应个体的疾病特征。为了实现这种精准性,递送系统利用配体 - 受体相互作用、pH 值或温度敏感载体以及酶、氧化还原或生物分子响应材料等机制。一旦定位,这些载体就会响应特定的生化或物理触发因素释放治疗剂。多种药物的协同递送进一步实现了同步释放和协同效应,从而在减少对健康组织损害的同时,实现强效且可控的治疗。
机械触发的靶向双药癌症疗法
02
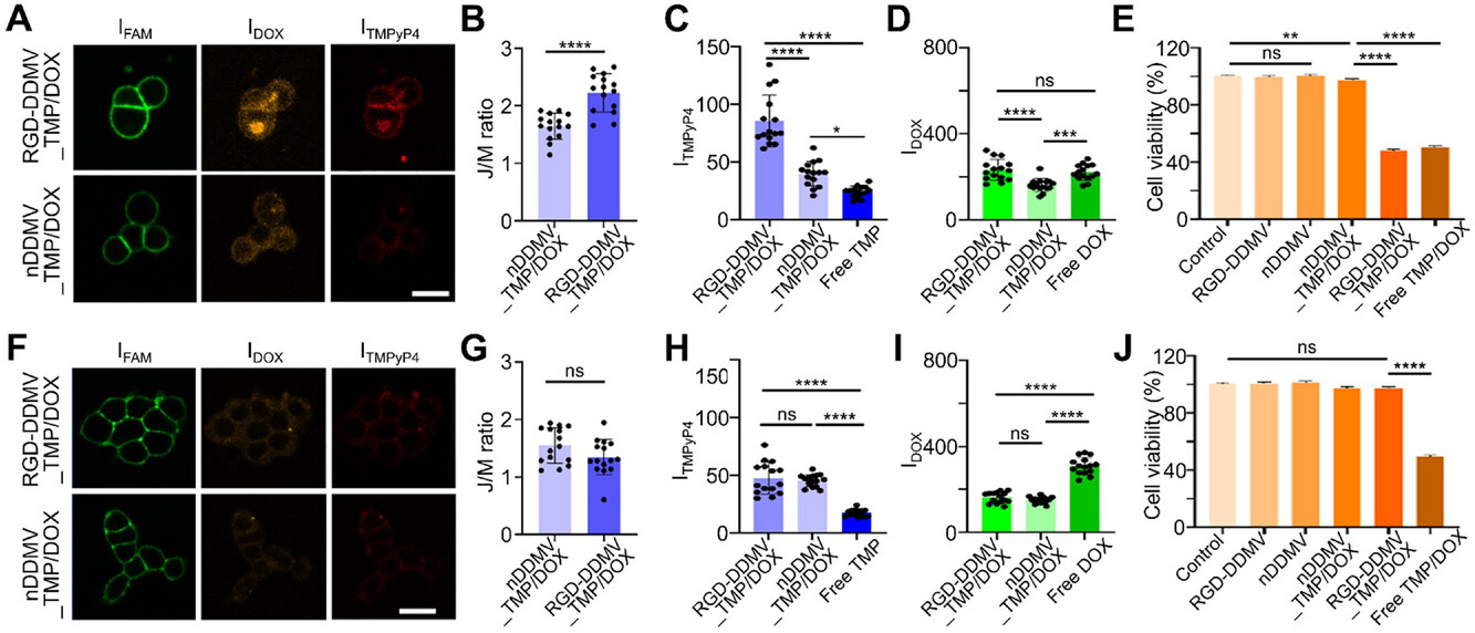
研究人员评估了机械触发的 TMPyP4 和 DOX 释放用于靶向癌症治疗的潜力。研究人员发现,RGD-DDMV_TMP/DOX 的治疗效果与 3 微米游离 TMPyP4/DOX 相当或更优,这可能是由于在力触发释放过程中实现了高局部药物浓度。单药构建体再次表现出类似的趋势,RGD 功能化系统始终优于非靶向对照组。
研究人员还使用 0.25 和 0.5 微米的 RGD-DDMV_TMP/DOX 或 nDDMV_TMP/DOX 评估了浓度依赖性细胞毒性,以 0.75 和 1.5 微米的游离 TMPyP4/DOX 作为对照。较低的纳米装置浓度导致细胞毒性相应降低,而 nDDMV 制剂始终表现出极低的细胞死亡率。DNA 纳米载体本身没有内在毒性。为了评估其通用性,将双药纳米载体应用于同样表达αvβ3 的 MCF-7 乳腺癌细胞。这些细胞表现出与 HeLa 细胞相似的强烈机械感应和药物释放反应,证实了 DDMV 在富含整合素的癌症类型中的广泛适用性。

选择性双药释放及在癌细胞与低张力细胞中的细胞毒性
结论
03
总之,研究人员开发了一种细胞间力响应型 DNA 纳米载体,用于实现高选择性的双药递送。通过将端粒酶抑制剂 TMPyP4 和化疗药物 DOX 融入胆固醇修饰的 DNA 组装体中,研究人员实现了在 HeLa 和 MCF-7 癌细胞膜上的精确、力触发式释放。这些纳米装置在低张力的 HEK293T 细胞中表现出强大的治疗效果,且具有极小的脱靶效应。
参考资料:
https://advanced.onlinelibrary.wiley.com/doi/10.1002/advs.75286(转化医学网360zhyx.com)
【关于投稿】
转化医学网(360zhyx.com)是转化医学核心门户,旨在推动基础研究、临床诊疗和产业的发展,核心内容涵盖组学、检验、免疫、肿瘤、心血管、糖尿病等。如您有最新的研究内容发表,欢迎联系我们进行免费报道(公众号菜单栏-在线客服联系),我们的理念:内容创造价值,转化铸就未来!
转化医学网(360zhyx.com)发布的文章旨在介绍前沿医学研究进展,不能作为治疗方案使用;如需获得健康指导,请至正规医院就诊。
责任声明:本稿件如有错误之处,敬请联系转化医学网客服进行修改事宜!
微信号:zhuanhuayixue
腾讯登录
还没有人评论,赶快抢个沙发