揭开膀胱鳞癌神秘面纱!仁济医院杨国良、上海交大苏现斌等合作揭示膀胱鳞癌病因及细胞起源
| 导读 | 通过多组学分析描绘了膀胱鳞癌的基因突变和基因表达特征,据此提出其细胞起源和致癌因素的新见解,为未来开发精准预防和治疗方案奠定了基础。 |
膀胱鳞状细胞癌(SCC)是一类重要的膀胱癌类型,目前缺少全面分子图景,相关致病原因尚不清楚。近日,上海交通大学医学院附属仁济医院泌尿科杨国良及上海交通大学系统生物医学研究院苏现斌等合作在病理学期刊《Journal of Pathology》发表题为“Cellular origins and etiological factors for squamous cell carcinoma and related cancer types of the bladder”的论文,对膀胱鳞癌及其他几类相关膀胱肿瘤类型的细胞起源及突变病因进行探索。通过多组学分析描绘了膀胱鳞癌的基因突变和基因表达特征,据此提出其细胞起源和致癌因素的新见解,为未来开发精准预防和治疗方案奠定了基础。
研究背景
膀胱癌是全球常见的恶性肿瘤,每年有超过50万例新发病例和20万例死亡。其中膀胱鳞状细胞癌(SCC)是一种罕见类型,占膀胱恶性肿瘤的2%~5%。患者确诊时往往已是晚期,对传统化疗和放疗反应不佳,即便接受根治性膀胱切除术,长期生存率依然不理想。长期以来,由于膀胱鳞癌的罕见性,其详细的分子特征、与其他相关肿瘤类型(如尿路上皮癌(UC)、UC伴鳞样分化、膀胱腺癌等)的关系,以及背后潜在的致癌因素和细胞起源,均缺乏系统深入的研究,成为制约有效诊疗策略开发的瓶颈。
研究发现
仁济医院团队收集了29例中国膀胱癌患者的样本(其中包括膀胱鳞癌15例,尿路上皮癌7例,UC伴鳞样分化7例),并进行了整合多组学研究(图1)。该研究系统展示了膀胱鳞癌及相关类型的全局突变和转录组学景观,并提出结合突变特征及基因表达谱探索各类型膀胱癌的细胞起源及病因,为未来的预防与治疗提供基础。

图1. 研究方案。研究共包括29例膀胱癌患者,其中膀胱鳞癌(Pure SCC)15例,尿路上皮癌(Pure UC)7例,尿路上皮癌伴鳞样分化(UC with squamous differentiation)7例。
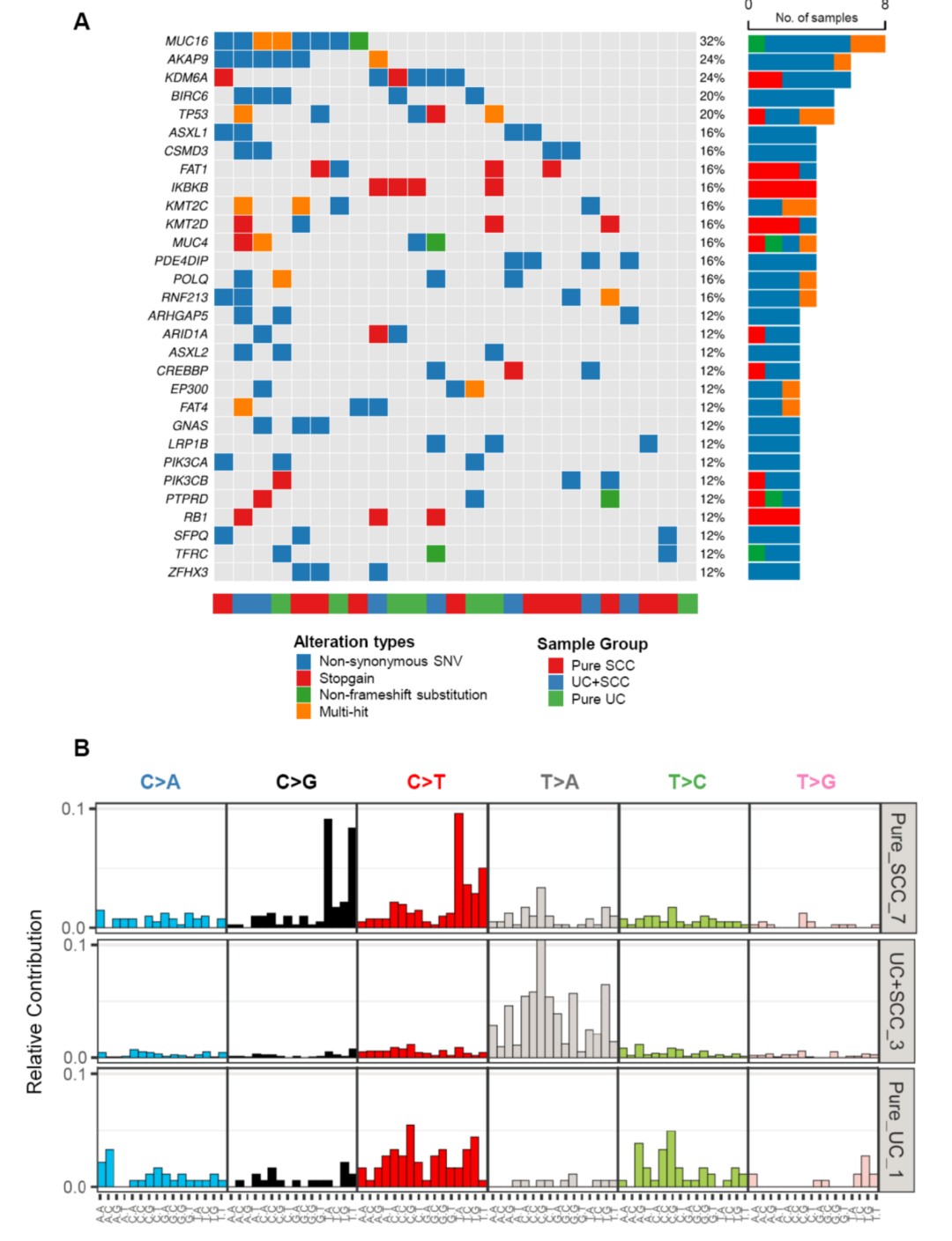
具体而言,全外显子测序揭示了膀胱鳞癌及相关肿瘤类型的基因突变特征(图2)。膀胱鳞癌、尿路上皮癌、UC伴鳞样分化这3类肿瘤的驱动基因突变情况差异不大,高频突变基因包括TP53、KDM6A、KMT2C、KMT2D、ARID1A等。在突变指纹方面,约三分之一的样本中存在与APOBEC活性相关的C>G及C>T碱基改变(COSMIC Signature 2/13);此外还有与化学致癌物暴露相关的T>A碱基改变(COSMIC Signature 22),以及普遍存在的T>C/C>T碱基改变特征。此前该团队在膀胱腺癌中也检测到普遍存在的T>A突变指纹及低频APOBEC相关突变指纹(Yang et al., Journal of Pathology, 2024, 262(3):334-346),这提示不同膀胱癌类型的主要突变病因相似,但贡献比例有差异。

图2. 膀胱鳞癌及其他相关类型的突变特征。(A)几类膀胱癌中的高频突变基因。(B)膀胱癌中的几种代表性突变指纹。
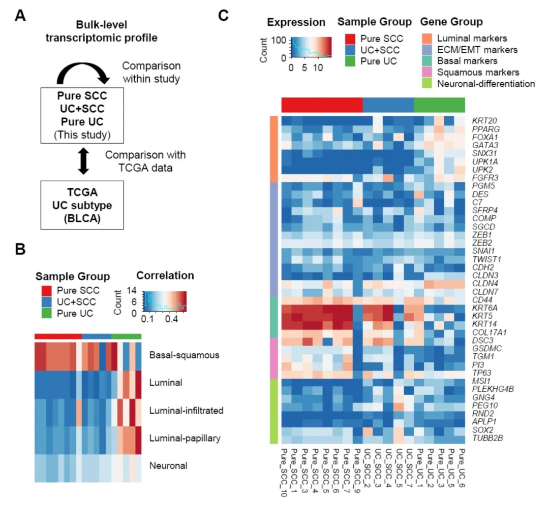
该研究通过RNA测序比较膀胱鳞癌及相关类型的基因表达特征(图3)。其中膀胱鳞癌和UC伴鳞样分化展现出高度相似性,均高表达基底/鳞状标志物(如KRT5, KRT6A, KRT14, DSC3, PI3, TP63等)。这与尿路上皮癌样本形成鲜明对比,后者主要表达管腔型标志物(如KRT20, FOXA1, GATA3等)。

图3. 膀胱鳞癌及其他相关类型的基因表达特征。(A)膀胱癌基因表达特征的研究策略。(B)几类膀胱癌与TCGA膀胱癌(BLCA)各分子亚型的表达谱相似性分析。(C)几类膀胱癌中代表性标志物的表达情况。
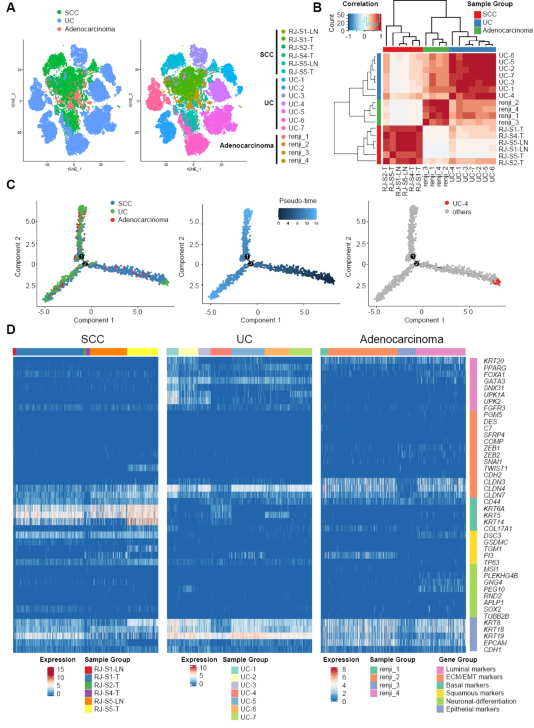
通过单细胞测序,该研究进一步基于表达谱特征鉴定到膀胱鳞癌的肿瘤单细胞,并将其与团队此前获得的尿路上皮癌(Lai et al., International Journal of Cancer. 2021, 149(12):2099-2115)及膀胱腺癌(Yang et al., Journal of Pathology, 2024, 262(3):334-346)的肿瘤单细胞进行比较(图4)。单细胞水平的基因表达谱进一步确认膀胱鳞癌的肿瘤单细胞高表达基底/鳞状标志物,而尿路上皮癌及膀胱腺癌的管腔型标志物表达水平较高。有趣的是,一例病理诊断为UC伴鳞样分化样本(UC-4)的单细胞表达谱特征,同时呈现了基底/鳞状标志物以及管腔型标志物的表达。考虑到大量单细胞同时出现这样的表达特征,提示UC伴鳞样分化应该为单细胞起源而非不同类型肿瘤组织的简单空间混合。

图4. 膀胱鳞癌及其他相关类型的单细胞表达谱特征。(A)tSNE图显示膀胱鳞癌、膀胱腺癌、尿路上皮癌的肿瘤单细胞分布情况。(B)几类膀胱癌的单细胞表达谱相似性分析。(C)几类膀胱癌单细胞的拟时序轨迹变化分析,其中UC-4样本的病理诊断为尿路上皮癌伴鳞样分化。(D)几类膀胱癌的肿瘤单细胞中代表性标志物的表达情况。
研究结论
仁济医院团队这一研究提供了膀胱鳞癌及相关肿瘤类型的多组学景观,单中心来源的多类型肿瘤样本资源有利于可靠比较膀胱癌各类型之间的分子特征(图5)。该研究提出的结合突变指纹与表达谱特征探究膀胱癌病因和细胞起源的见解,对未来预防及治疗开发具有重要意义,有望为膀胱癌患者带来新的曙光。

图5. 主要研究发现。综合分析基因表达谱和突变特征可探索几类膀胱癌的细胞起源和潜在病因。(转化医学网360zhyx.com)
【关于投稿】
转化医学网(360zhyx.com)是转化医学核心门户,旨在推动基础研究、临床诊疗和产业的发展,核心内容涵盖组学、检验、免疫、肿瘤、心血管、糖尿病等。如您有最新的研究内容发表,欢迎联系我们进行免费报道(公众号菜单栏-在线客服联系),我们的理念:内容创造价值,转化铸就未来!
转化医学网(360zhyx.com)发布的文章旨在介绍前沿医学研究进展,不能作为治疗方案使用;如需获得健康指导,请至正规医院就诊。
责任声明:本稿件如有错误之处,敬请联系转化医学网客服进行修改事宜!
微信号:zhuanhuayixue
腾讯登录
还没有人评论,赶快抢个沙发