诱导免疫逃逸!哈尔滨医科大学附属第一医院发文:克服肝癌患者对免疫治疗耐药性的治疗新策略
| 导读 | 在NNMT高表达组中抑制ANGPTL4的表达和分泌可增强抗PD-L1的疗效,为肝癌免疫治疗提供了新的方向。 |
4月14日,哈尔滨医科大学附属第一医院研究团队在期刊《Advanced Science》上发表了研究论文,题为“Cancer-Associated Fibroblasts Promote Tumor Immunosuppression in Hepatocellular Carcinoma via the NNMT-ANGPTL4 Axis”,本研究发现CAF中由NNMT-ANGPTL4驱动的代谢-表观遗传级联反应可诱导PD-L1介导的免疫逃逸,为克服HCC患者对免疫治疗的耐药性提供了治疗策略。
肝细胞癌治疗困境:新靶点与策略探寻迫在眉睫
01
肝细胞癌(HCC)是一种常见的恶性肿瘤,约 70% 至 80% 的患者在确诊时已处于晚期。尽管局部治疗与全身治疗相结合旨在延长晚期 HCC 患者的生存期,但靶向药物的疗效仍不尽人意,众多新型药物的临床试验也遭遇失败。因此,寻找新的治疗靶点并开发更有效的治疗策略对于 HCC 的管理至关重要。
NNMT-ANGPTL4轴是HCC免疫治疗的有前景的治疗靶点
02
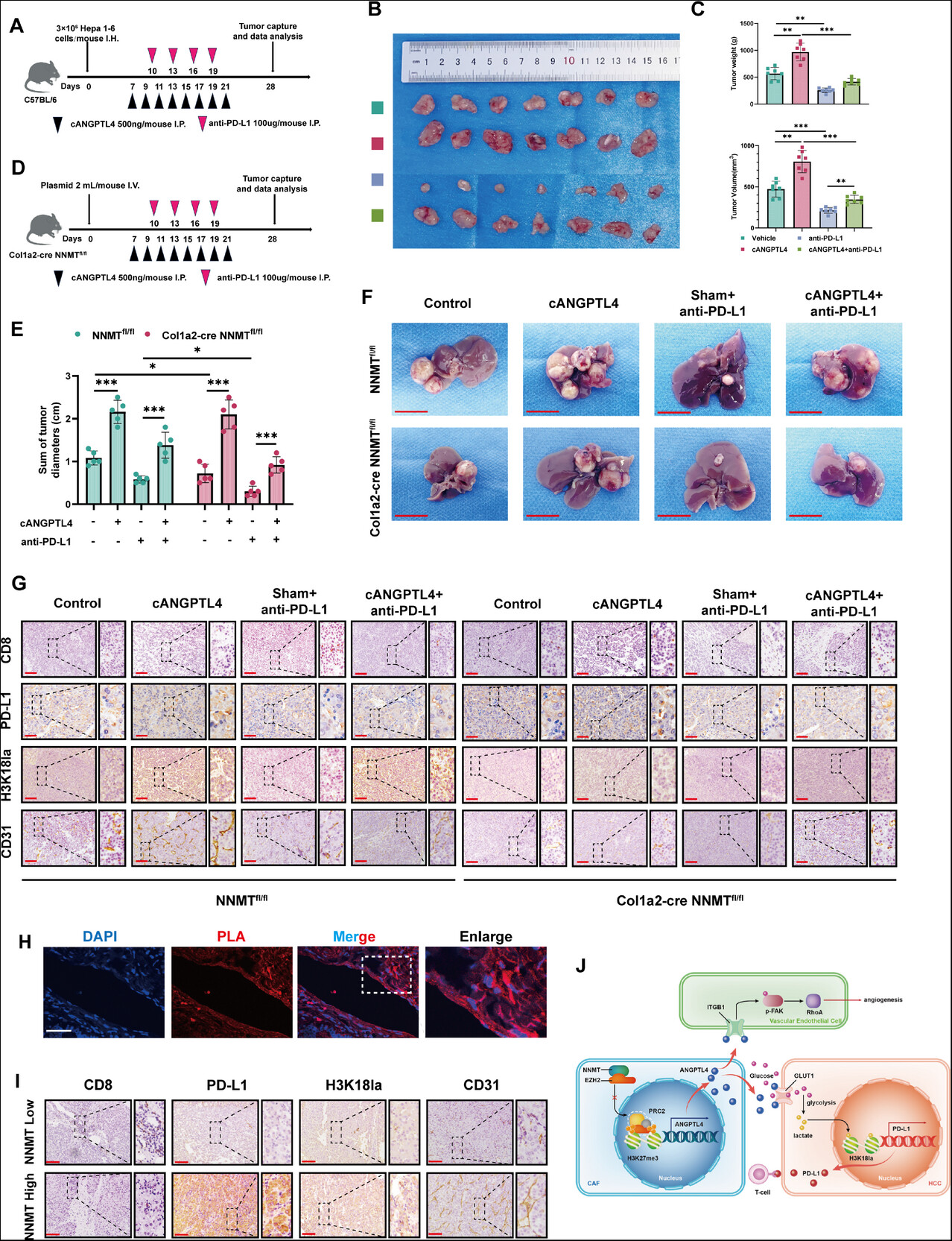
在本研究中,研究人员揭示了 NNMT - ANGPTL4 轴在体外可促进肿瘤免疫逃逸和血管生成。因此,研究人员评估了抑制 NNMT - ANGPTL4 轴是否能提高体内抗 PD - L1 治疗的疗效。将 Hepa 1 - 6 细胞注射到 C57BL/6 小鼠体内以建立皮下肿瘤。从第 7 天开始,每 2 天给小鼠腹腔注射重组 cANGPTL4,持续 14 天。从第 10 天开始,每 3 天给小鼠腹腔注射抗 PD - L1 抗体,共 4 次。结果表明,腹腔注射 cANGPTL4 显著增加了肿瘤体积。抗 PD - L1 抗体显著抑制了 cANGPTL4 注射诱导的肿瘤进展。为了进一步验证 NNMT 在癌相关成纤维细胞(CAFs)中的关键作用,研究人员构建了成纤维细胞特异性 NNMT 基因敲除转基因小鼠和自发性肝肿瘤模型,发现基因敲除组的肝肿瘤大小明显小于对照组。此外,基因敲除组对联合抗 PD-L1 抗体治疗的反应有所改善,而腹腔注射 cANGPTL4 则削弱了抗 PD-L1 的效果。免疫组化染色检测显示,在成纤维细胞中特异性敲除 NNMT 后,肿瘤组织中 PD-L1、CD31 和 H3K18la 的表达显著降低,而 CD8+T 细胞显著增加。外源性注射 cANGPTL4 在一定程度上可以补偿这一现象。
接下来,研究人员分离了 8 例人类肝细胞癌(HCC)组织样本,以构建患者来源的异种移植(PDX)模型,并根据癌相关成纤维细胞(CAFs)中 NNMT 的表达水平将其分为 NNMT 高表达组和 NNMT 低表达组。这些 PDX 模型被皮下移植到 NOG 小鼠体内以生成肿瘤,并通过尾静脉注射外周血单个核细胞(PBMCs)。通过尾静脉注射 ANGPTL4-ASO 以抑制小鼠体内 ANGPTL4 的表达。在 NNMT 低表达组中,ANGPTL4-ASO 并未进一步增强抗 PD-L1 抗体的治疗效果。然而,在 NNMT 高表达组中,ANGPTL4-ASO 显著增强了抗 PD-L1 抗体的抗肿瘤效果。对肿瘤进行 Ki-67 染色显示,抑制 ANGPTL4 表达显著抑制了肿瘤增殖。此外,当 CAFs 中 NNMT 表达较低时,抑制 ANGPTL4 表达并未导致肿瘤生长的显著抑制。
此外,研究人员对小鼠肝癌组织进行了PLA探针检测,结果证实了NNMT与EZH2之间的相互作用。最后,研究人员在临床样本中验证了这些结果,显示在肝癌组织的CAF中,PD-L1、H3K18la、PD-L1和CD31的水平与NNMT和ANGPTL4的表达呈正相关。这些结果表明,CAF中的NNMT-ANGPTL4轴可能是肝癌治疗的一个有前景的靶点。此外,在NNMT高表达组中抑制ANGPTL4的表达和分泌可增强抗PD-L1的疗效,为肝癌免疫治疗提供了新的方向。

NNMT-ANGPTL4 轴是肝细胞癌免疫治疗的一个有前景的治疗靶点
参考资料:
https://advanced.onlinelibrary.wiley.com/doi/10.1002/advs.202521418(转化医学网360zhyx.com)
【关于投稿】
转化医学网(360zhyx.com)是转化医学核心门户,旨在推动基础研究、临床诊疗和产业的发展,核心内容涵盖组学、检验、免疫、肿瘤、心血管、糖尿病等。如您有最新的研究内容发表,欢迎联系我们进行免费报道(公众号菜单栏-在线客服联系),我们的理念:内容创造价值,转化铸就未来!
转化医学网(360zhyx.com)发布的文章旨在介绍前沿医学研究进展,不能作为治疗方案使用;如需获得健康指导,请至正规医院就诊。
责任声明:本稿件如有错误之处,敬请联系转化医学网客服进行修改事宜!
微信号:zhuanhuayixue
腾讯登录
还没有人评论,赶快抢个沙发