推荐活动

可改善存活率! 南京医科大学附属明基医院等单位合作发文:发现脓毒症治疗新策略

首页 » 《转》译 1小时前 转化医学网 赞(2)
分享: 
导读
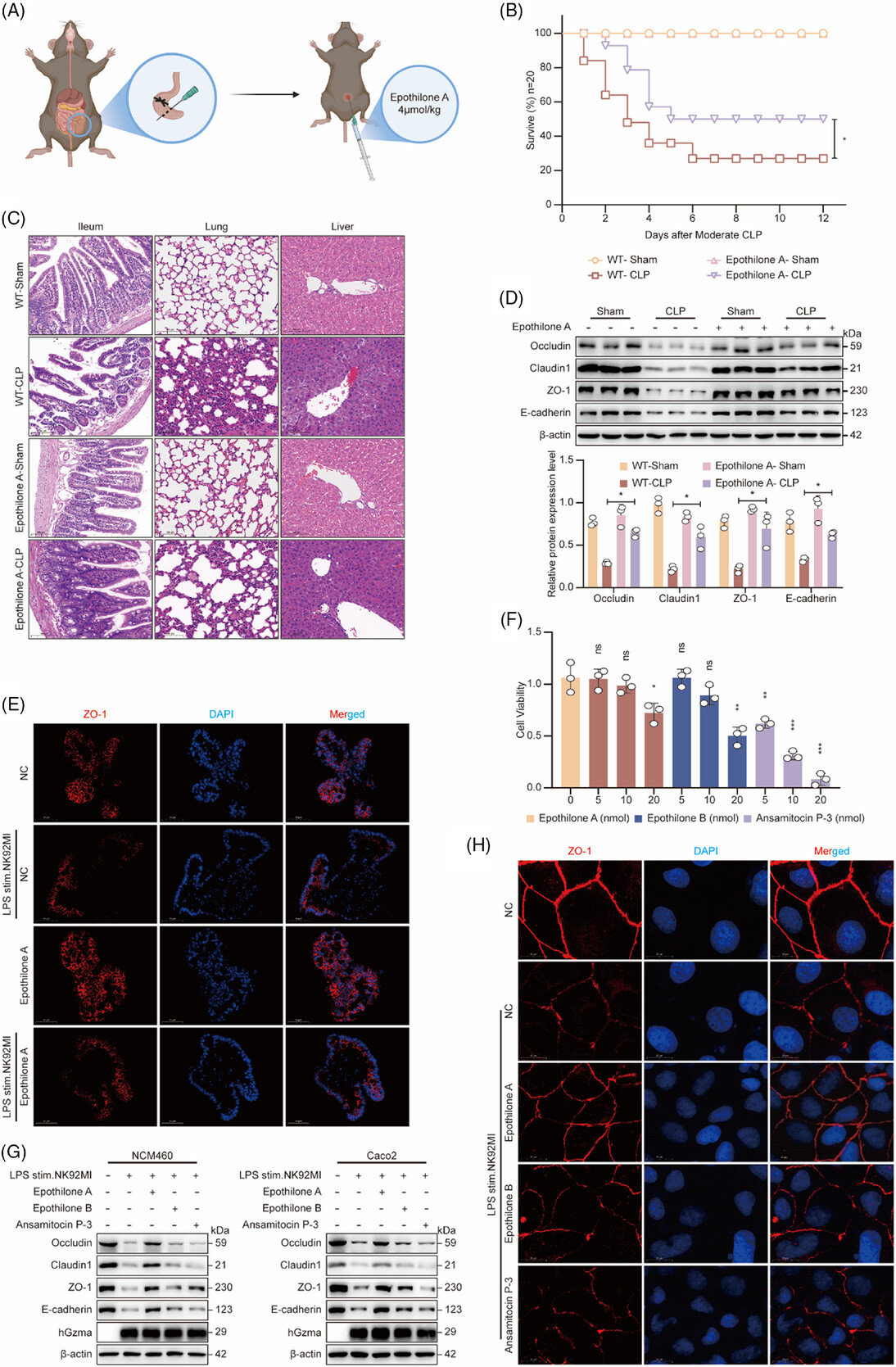
高通量筛选发现伊波霉素 A 是一种强效的 GEF-H1 调节剂,通过抑制 GEF-H1/RhoA 通路可恢复肠屏障完整性并提高小鼠脓毒症的存活率。

近日,南京医科大学附属明基医院/南京大学医学院附属金陵医院研究团队合作共同在期刊《Clinical And Translational Medicine》上发表了研究论文,题为“Mechanism of Gzma-mediated GEF-H1 activation in intestinal epithelial cells leading to intestinal barrier dysfunction in sepsis”,本研究通过体外共培养实验研究了由活化免疫细胞释放的 Gzma 对上皮结构和功能的影响。这些实验评估了关键的紧密连接蛋白、(TEER)和细胞间通透性。采用 GEF-H1 基因敲除小鼠和 GEF-H1 激活剂普林布林来评估 GEF-H1 的生理作用。突变分析揭示了 Gzma 激活 GEF-H1 的机制。高通量筛选鉴定出一种 GEF-H1 调节剂,并在脓毒症小鼠中验证了其有效性。在脓毒症期间,Gzma 的表达显著升高,并与疾病严重程度相关。免疫细胞分泌的 Gzma 通过下调紧密连接蛋白、增加通透性和降低 TEER 来损害上皮屏障。Gzma 通过去磷酸化 Ser886 激活 GEF-H1,触发 RhoA/ROCK 通路,随后磷酸化 MLC2、LIMK 和丝切蛋白,从而驱动细胞骨架重塑。GEF-H1 基因敲除小鼠表现出肠道损伤减轻、存活率提高和屏障功能完整;相反,GEF-H1 激活则加重了肠道损伤。高通量筛选发现伊波霉素 A 是一种强效的 GEF-H1 调节剂,通过抑制 GEF-H1/RhoA 通路可恢复肠屏障完整性并提高小鼠脓毒症的存活率。

脓毒症致肠损伤:高发、预后差,亟待阐明分子机制

 01 

脓毒症是全球重大的公共卫生紧急事件,据估计,全球每年有 4890 万例病例,1100 万人因此死亡,占全球所有死亡人数的 19.7%。脓毒症被 Sepsis-3 共识定义为感染引发的异常免疫反应导致的危及生命的器官衰竭。脓毒症常进展为多器官功能障碍综合征(MODS),脓毒症所致肠损伤(SII)是一种常见且预后不良的并发症。在 62%至 85%的危重症脓毒症患者中会出现 SII,其严重程度与免疫功能障碍和死亡率升高密切相关,这凸显了阐明其分子机制以开发针对性治疗手段的必要性。

研究结果

 02 

结果表明,伊波霉素A处理显著增加了肠道上皮细胞中关键紧密连接和黏附连接蛋白的表达水平。功能分析显示,伊波霉素A处理显著增强了(TEER),并降低了FITC葡聚糖的通透性,从而证实上皮屏障功能有显著改善。此外,免疫荧光染色显示,伊波霉素A促进了ZO-1和E-钙黏蛋白的连续分布和膜定位完整性。

从机制上讲,WB结果表明,Epothilone A给药显著抑制了RhoA/ROCK信号通路中关键下游信号分子(包括RhoA、LIMK、MLC2和Cofilin)的磷酸化,提示其可能通过调节该通路来减轻脓毒症诱导的上皮屏障功能障碍。

综上所述,这些发现表明,Epothilone A能有效减轻多器官损伤,显著改善肠道屏障功能,并提高脓毒症模型(包括体内和体外模型)的存活率。该化合物的保护作用可能源于其抑制Gzma/GEF-H1/RhoA/ROCK信号级联的能力,同时促进紧密连接蛋白和细胞黏附分子的恢复。综合这些研究结果表明,伊波霉素A有望成为脓毒症治疗的有前景候选药物,特别是在上皮屏障完整性受损的情况下。


伊波霉素 A 通过抑制 GEF-H1 活性减轻脓毒症所致的肠屏障损伤

参考资料:

https://onlinelibrary.wiley.com/doi/10.1002/ctm2.70651(转化医学网360zhyx.com)

【关于投稿】

转化医学网(360zhyx.com)是转化医学核心门户,旨在推动基础研究、临床诊疗和产业的发展,核心内容涵盖组学、检验、免疫、肿瘤、心血管、糖尿病等。如您有最新的研究内容发表,欢迎联系我们进行免费报道(公众号菜单栏-在线客服联系),我们的理念:内容创造价值,转化铸就未来!

转化医学网(360zhyx.com)发布的文章旨在介绍前沿医学研究进展,不能作为治疗方案使用;如需获得健康指导,请至正规医院就诊。

责任声明:本稿件如有错误之处,敬请联系转化医学网客服进行修改事宜!

微信号:zhuanhuayixue

评论:
评 论
共有 0 条评论

    还没有人评论,赶快抢个沙发