重塑肝脏微环境!江苏省肿瘤防治研究所/中山大学合作发文:癌症肝转移有前景的治疗策略
| 导读 | 这些结果表明,氨这种代谢毒素对于形成有利于肝转移定植的肝微环境是必需的,并凸显了通过解毒病理性氨蓄积来治疗肝转移的 LOLA 是一种很有前景的治疗策略。 |
近日,江苏省肿瘤防治研究所/中山大学研究团队合作共同在期刊《Advanced Science》上发表了研究论文,题为“Ammonia Detoxification Inhibits Liver Metastasis by Reshaping Hepatic Microenvironment”,本研究揭示,由于氨清除过程失调导致的病理性氨积聚,促进了有利于转移定植的肝微环境形成。利用肿瘤微环境分析和单细胞 RNA 测序,后续分析进一步揭示,氨积聚通过诱导肝星状细胞分化为转移相关成纤维细胞(MAFs)、抑制 Ifi27l2a+ 单核巨噬细胞以及扩增促转移的低密度中性粒细胞(LDNs)来重塑肝基质 - 免疫景观。值得注意的是,LOLA能有效促进氨清除,从而重塑肝微环境,减少 MAFs 和 LDNs,增加 Ifi27l2a+ 单核巨噬细胞,并降低肝转移小鼠模型中的转移负荷。这些结果表明,氨这种代谢毒素对于形成有利于肝转移定植的肝微环境是必需的,并凸显了通过解毒病理性氨蓄积来治疗肝转移的 LOLA 是一种很有前景的治疗策略。
肝转移:机制揭示与干预策略开发迫在眉睫
01
肝转移在多种恶性肿瘤中常见,包括乳腺癌、结直肠癌和黑色素瘤。许多恶性肿瘤在早期阶段未被诊断出来,通常只有在发生肝转移后才会出现症状,这导致治愈率极低。未经治疗的肝转移患者的中位生存期仍然非常有限,仅为 3 至 6 个月。目前结合手术切除、消融技术和全身治疗的治疗模式受到肿瘤异质性、化疗耐药性演变以及肝脏独特的免疫抑制微环境的显著限制。为了改善临床结果,必须揭示肝转移进展的机制,并开发有针对性的干预策略。
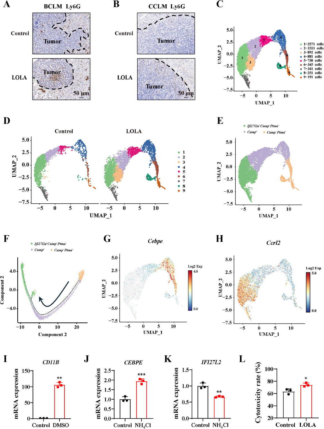
氨代谢调节肝转移中的髓系免疫微环境
02
为阐明肝转移的疾病机制,研究人员进行了疗效比较研究,结果显示接受氨清除剂LOLA治疗的小鼠与接受PFD治疗的小鼠相比,生存获益显著更优。研究发现表明,通过LOLA降低氨水平能有效重塑转移性肝微环境,通过抑制活化成纤维细胞的促纤维化活性,并同时促进抗肿瘤免疫反应来实现这一目标。
研究人员进一步探讨了LOLA治疗对BCLM小鼠肝转移免疫微环境的影响。结果显示,与未接受LOLA治疗的对照组相比,LOLA显著增加了Mono-AAHM群体的数量和频率。研究结果表明,氨的积累通过抑制Ifi27l2a,损害了Mono-AAHM的抗肿瘤活性。因此,Ifi27l2a的下调可能作为Mono-AAHM功能障碍的生物标志物。
为了进一步探究Ifi27l2a在肝脏转移微环境中的功能与机制,研究人员将Mono-AAHM细胞分为Ifi27l2a阳性(Ifi27l2a-pos)和Ifi27l2a阴性(Ifi27l2a-neg)群体。随后的单细胞RNA测序差异表达分析结合GO和KEGG富集分析显示,Ifi27l2a-pos群体中抗原加工与呈递、干扰素-β反应、抗病毒防御、蛋白酶体功能及吞噬体活性等通路显著上调。
综合来看,本研究结果表明,氨对髓系免疫微环境的重塑促进了肝转移的进展,而抑制的Ifi27l2a表达可能作为功能失调的Mono-AAHM的潜在生物标志物。

氨的积累是抑制小鼠肝转移瘤微环境中抗肿瘤中性粒细胞所必需的
结论
03
总之,本研究结果描绘了 BCLM 中以氨为中心的病理生物学级联反应。肿瘤驱动的嘧啶合成消耗了天冬氨酸,在肝脏中建立了有利于肿瘤生长的高氨微环境。在这种微环境中,氨通过 Ifi27l2a 介导的单核细胞/巨噬细胞 - 神经氨酸酶 - 氨 - 胺甲酰转移酶功能障碍促进肝星状细胞向髓样辅助因子分化,并施加多层免疫抑制,以利于肝转移的定植。氨是肿瘤 - 间质 - 免疫共进化的枢纽调节因子,也是 BCLM 的有前景的治疗靶点。未来的研究必须在各种肝脏恶性肿瘤中验证这一轴,以克服目前治疗 BCLM 和其他肝脏转移的挑战。(转化医学网360zhyx.com)
参考资料:
https://advanced.onlinelibrary.wiley.com/doi/10.1002/advs.202521098
【关于投稿】
转化医学网(360zhyx.com)是转化医学核心门户,旨在推动基础研究、临床诊疗和产业的发展,核心内容涵盖组学、检验、免疫、肿瘤、心血管、糖尿病等。如您有最新的研究内容发表,欢迎联系我们进行免费报道(公众号菜单栏-在线客服联系),我们的理念:内容创造价值,转化铸就未来!
转化医学网(360zhyx.com)发布的文章旨在介绍前沿医学研究进展,不能作为治疗方案使用;如需获得健康指导,请至正规医院就诊。
责任声明:本稿件如有错误之处,敬请联系转化医学网客服进行修改事宜!
微信号:zhuanhuayixue
腾讯登录
还没有人评论,赶快抢个沙发