推荐活动

可增强免疫治疗疗效!西安交通大学第二附属医院:研究结果助力肺癌精准治疗策略

首页 » 《转》译 1小时前 转化医学网 赞(2)
分享: 
导读
研究人员还检测了 NSAID 相关的前列腺素 E2(PGE2)和免疫细胞的变化,以深入了解其机制并探索潜在的生物标志物。

近日,西安交通大学第二附属医院研究团队在期刊《Journal for ImmunoTherapy of Cancer》上发表了题为“Impact of NSAID type, initiation timing, duration and dose on clinical outcomes of immunotherapy in NSCLC: a multicenter two-cohort study”的研究论文,本研究旨在评估不同非甾体抗炎药(NSAID)类型、起始时间、持续时间和剂量对晚期非小细胞肺癌(NSCLC)患者免疫检查点抑制剂(ICIs)疗效的影响。同时,研究人员还检测了 NSAID 相关的前列腺素 E2(PGE2)和免疫细胞的变化,以深入了解其机制并探索潜在的生物标志物。

增强非小细胞肺癌 ICIs 疗效:伴随用药与新靶点探索意义重大

 01 

肺癌仍是全球重大的健康挑战,其发病率和死亡率都很高。非小细胞肺癌(NSCLC)是主要的组织学亚型,对癌症相关死亡率贡献很大。过去十年间,免疫检查点抑制剂(ICIs)彻底改变了非小细胞肺癌的治疗格局,已成为一线标准治疗方案。然而,免疫检查点抑制剂的治疗效果差异很大,许多患者临床获益有限或疾病早期进展。探索能增强免疫检查点抑制剂疗效的伴随用药对于寻找新的治疗靶点以进一步改善预后具有重要意义。

非甾体抗炎药(NSAID)相关的中性粒细胞减少与更好的预后相关

 02 

为了探究非甾体抗炎药(NSAIDs)对免疫检查点抑制剂(ICIs)作用的潜在机制,研究人员分析了 NSAIDs 使用与免疫细胞谱型之间的关联。RNA 测序数据表明,在非小细胞肺癌(NSCLC)患者中,COX-2 和 mPGES-1 基因表达与中性粒细胞富集显著相关(COX-2:Rs=0.26,p<0.0001;mPGES-1:Rs=0.13,p<0.0001)。单细胞 RNA 测序显示,COX-2 和 mPGES-1 在中性粒细胞中高表达(COX-2:标准化表达量=3.48,表达细胞比例=57.0%;mPGES-1:标准化表达量=2.23,表达细胞比例=1.23%)。此外,COX-2 基因的表达与中性粒细胞趋化性显著相关。

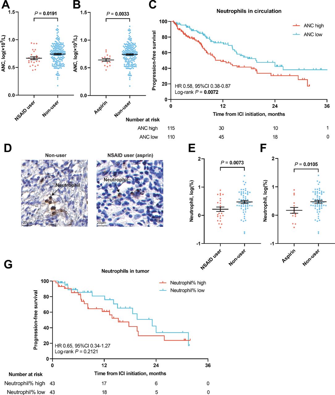
对血细胞的分析证实,使用非甾体抗炎药(NSAID)与中性粒细胞减少有关(平均差值 -1.19×109/L,p = 0.0191)。对于不同的 NSAID,研究人员还重点关注了阿司匹林使用者。结果表明,使用阿司匹林与循环中性粒细胞减少有关(平均差值 -1.26×109/L,p = 0.0033)。此外,血液中性粒细胞水平较低的患者无进展生存期(PFS)更长(HR = 0.58,95% CI 0.38 至 0.87,p = 0.0072)。另外,NSAID 使用者(平均差值 -1.81%,p = 0.0073)和阿司匹林使用者(平均差值 -2.00%,p = 0.0105)的肿瘤中性粒细胞浸润较少。肿瘤中性粒细胞较少似乎与更好的 PFS 相关(HR = 0.65,95% CI 0.34 至 1.27,p = 0.2121)。


非甾体抗炎药使用、中性粒细胞与结局之间的关联

结论

 03 

本研究系统地评估了不同非甾体抗炎药(NSAID)暴露模式对晚期非小细胞肺癌(NSCLC)临床结局的影响。结果表明,NSAID 的使用可改善接受免疫检查点抑制剂(ICI)治疗的 NSCLC 患者的生存结局,且不会增加不良事件。其中,长期低剂量阿司匹林的益处最为显著。通过探究前列腺素 E2(PGE2)和中性粒细胞在这一关联中的作用,本研究为 NSCLC 的精准治疗策略铺平了道路,为 ICIs 与 NSAIDs 的联合应用提供了预测指标。

参考资料:

https://jitc.bmj.com/content/14/4/e014360#sec-9(转化医学网360zhyx.com)

【关于投稿】

转化医学网(360zhyx.com)是转化医学核心门户,旨在推动基础研究、临床诊疗和产业的发展,核心内容涵盖组学、检验、免疫、肿瘤、心血管、糖尿病等。如您有最新的研究内容发表,欢迎联系我们进行免费报道(公众号菜单栏-在线客服联系),我们的理念:内容创造价值,转化铸就未来!

转化医学网(360zhyx.com)发布的文章旨在介绍前沿医学研究进展,不能作为治疗方案使用;如需获得健康指导,请至正规医院就诊。

责任声明:本稿件如有错误之处,敬请联系转化医学网客服进行修改事宜!

微信号:zhuanhuayixue

评论:
评 论
共有 0 条评论

    还没有人评论,赶快抢个沙发