克服固有和适应性免疫耐受!温州医科大学附属眼视光医院等单位合作发文:癌症患者的辅助免疫疗法
| 导读 | 本研究结果表明,铜离子清除纳米颗粒有可能替代 CD47/PD-L1 双特异性抗体,同时克服先天性和适应性免疫耐受。 |
近日,温州医科大学附属眼视光医院/福建医科大学附属协和医院/中南大学湘雅二医院研究团队合作共同在期刊《Advanced Science》上发表了研究论文,题为“Copper Depletion Nanoparticles Potentiate Cancer Immunotherapy by Avoiding Innate and Adaptive Immune Resistance”,本研究中,研究人员开发了一种靶向线粒体的铜离子清除纳米颗粒 CYN-CDA@Alb,其能更有效地抑制 CD47 和 PD-L1 的表达,这是由于其抑制了线粒体/腺苷 5’-单磷酸激活的蛋白激酶(AMPK)/c-MYC 信号通路。通过这种方式,CYN-CDA@Alb 通过增强 T 细胞对肿瘤细胞的杀伤能力和巨噬细胞的吞噬能力来逆转免疫抵抗,从而抑制肿瘤转移并减缓肿瘤生长。此外,CYN-CDA@Alb 还能避免放疗后通常会增加的先天性和适应性免疫抵抗,因为它抑制了 CD47 和 PD-L1。本研究结果表明,铜离子清除纳米颗粒有可能替代 CD47/PD-L1 双特异性抗体,同时克服先天性和适应性免疫耐受。
CD47/PD-L1双靶点:协同抗癌潜力与临床应用难题
01
在过去的几年中,已经证明单独阻断 PD-L1 以增强 T 细胞介导的适应性免疫治疗不足以对抗肿瘤微环境中的多种免疫逃逸机制。有必要与其他免疫检查点拮抗分子联合使用,以增强患者获益,尤其是靶向先天免疫细胞的免疫检查点拮抗分子。众多研究人员认为,PD-L1 和 CD47 的协同调节在同时避免肿瘤先天性和适应性免疫逃逸方面发挥着关键作用。目前,CD47/PD-L1 靶向双特异性抗体如 PF07257876、IBI-322 和 6MW3211 在临床试验中得到了广泛研究,以同时克服先天性和适应性免疫耐受。然而,CD47/PD-L1 靶向双特异性抗体的在靶外肿瘤免疫毒性所导致的过度免疫相关不良事件,尤其是红细胞凝集和溶解,使得残酷的现实是,目前还没有 CD47/PD-L1 共调节策略在临床中得到证实。因此,在临床上如何安全有效地同时抑制 CD47 和 PD-L1 仍是一个难题。
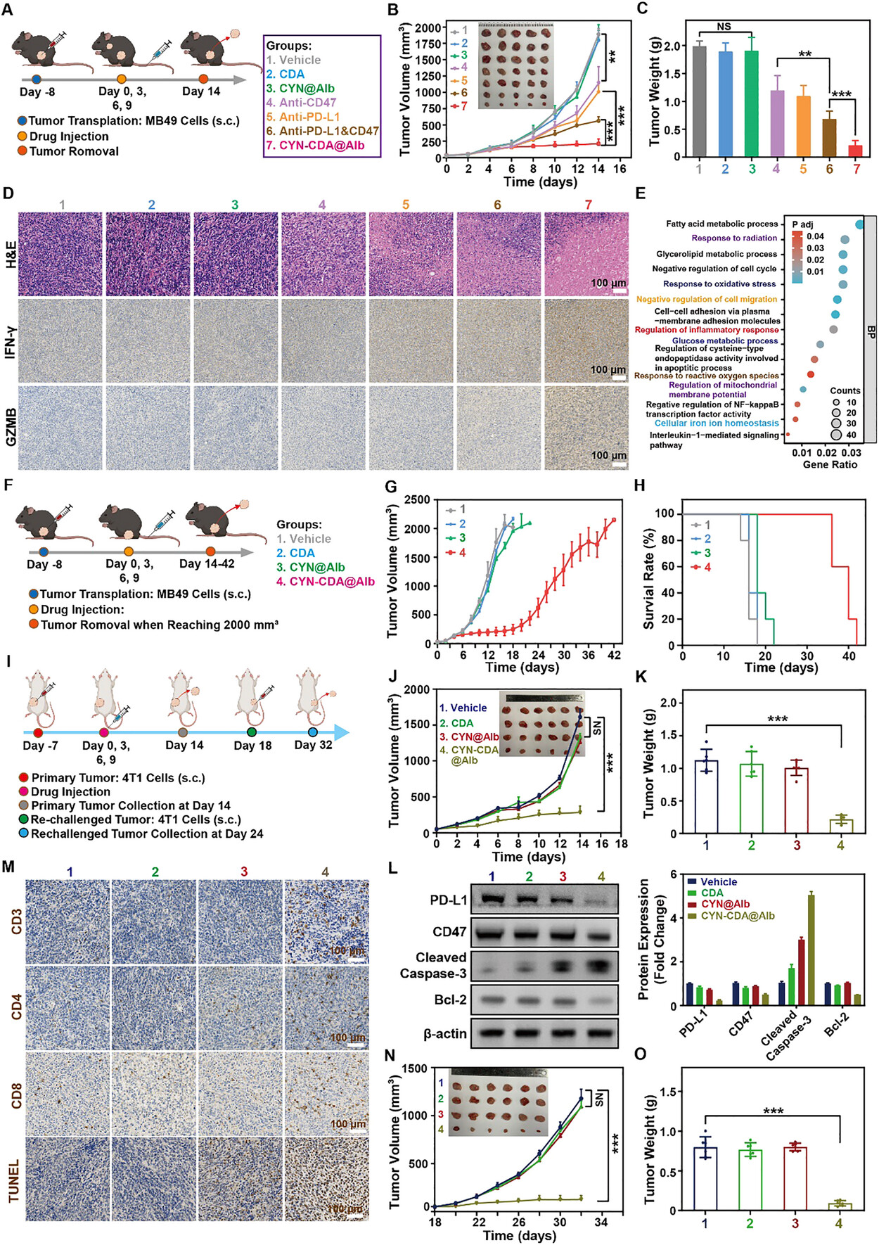
CYN-CDA@Alb 促进体内抗肿瘤免疫并延长小鼠生存期
02
肿瘤复发和转移仍是当前临床肿瘤学面临的重大挑战。为了探究 CYN-CDA@Alb 在预防肿瘤复发和抑制远处转移方面的潜力,研究人员利用 4T1 小鼠乳腺癌细胞建立了原发性和复发性肿瘤模型,以及 4T1 肺转移模型。在原发性肿瘤模型中,CYN-CDA@Alb 治疗显著抑制了肿瘤生长。对肿瘤组织进行的蛋白质印迹分析进一步表明,CYN-CDA@Alb 降低了免疫抑制分子 PD-L1 和 CD47 的表达,同时上调了裂解型半胱氨酸天冬氨酸蛋白酶-3 并下调了 Bcl-2,这表明先天性和适应性免疫均得到了增强,且有效诱导了肿瘤细胞凋亡。免疫组化染色分析显示,治疗后肿瘤内 CD3+、CD4+ 和 CD8+ T 细胞的浸润显著增加,表明免疫激活强烈。在复发模型中,CYN-CDA@Alb 也显著抑制了术后肿瘤的再生长,表明其有可能通过诱导免疫记忆来降低复发风险。此外,基于之前体外实验发现 CYN-CDA@Alb 可能会抑制肿瘤细胞迁移,研究人员进行了迁移侵袭实验。结果证实 CYN-CDA@Alb 显著削弱了肿瘤细胞的侵袭能力。为了进一步验证其体内抗转移潜力,研究人员采用了 4T1 肺转移模型。对转移结节的定量分析以及肺组织的 H&E 染色表明,CYN-CDA@Alb 能够有效减少肺转移,进一步证明了其抗转移功效。综上所述,CYN-CDA@Alb 可通过抑制 PD-L1 和 CD47 来逆转免疫抵抗,从而抑制局部肿瘤生长、预防肿瘤复发并抑制肿瘤转移。

铜螯合纳米颗粒 CYN-CDA@Alb 在体内增强了抗肿瘤免疫和长期免疫记忆
参考资料:
https://advanced.onlinelibrary.wiley.com/doi/10.1002/advs.202524150(转化医学网360zhyx.com)
【关于投稿】
转化医学网(360zhyx.com)是转化医学核心门户,旨在推动基础研究、临床诊疗和产业的发展,核心内容涵盖组学、检验、免疫、肿瘤、心血管、糖尿病等。如您有最新的研究内容发表,欢迎联系我们进行免费报道(公众号菜单栏-在线客服联系),我们的理念:内容创造价值,转化铸就未来!
转化医学网(360zhyx.com)发布的文章旨在介绍前沿医学研究进展,不能作为治疗方案使用;如需获得健康指导,请至正规医院就诊。
责任声明:本稿件如有错误之处,敬请联系转化医学网客服进行修改事宜!
微信号:zhuanhuayixue
腾讯登录
还没有人评论,赶快抢个沙发