Cell重磅发布!中国科学院李大鹏团队首次完整解析尼古丁生物合成通路,破解七十年科学谜题
| 导读 | 这一发现为理解植物复杂天然产物的合成逻辑及未来在合成生物学领域的应用提供了全新范式。 |
近日,中国科学院分子植物科学卓越创新中心李大鹏团队一项发表在顶尖学术期刊《Cell》上的重磅研究,首次完整阐明了烟草中关键生物碱——尼古丁的全程生物合成路径。该研究不仅破解了困扰学界长达七十余年的科学谜题,还揭示了一种独特的、在液泡膜上组装的“五组分代谢区室”,该结构像一个高效的“分子流水线”,协同催化尼古丁的合成与转运。这一发现为理解植物复杂天然产物的合成逻辑及未来在合成生物学领域的应用提供了全新范式。

图形摘要
从迷雾到清晰:糖基化是隐藏的关键步骤

多维组学揭示尼古丁生物合成的时空同步化基因模块
该研究团队通过信息理论指导的多组学分析,包括代谢组、转录组、单细胞测序和代谢数量性状位点分析,意外发现糖基化相关基因与已知的尼古丁合成基因高度协同表达。深入探究后,他们揭示了隐藏的糖基化步骤是耦合反应得以顺利进行的核心“钥匙”。
具体而言,完整的通路如下:烟酸首先被一个尿苷二磷酸糖基转移酶催化,生成烟酸-N-葡萄糖苷。随后,这个糖基化产物被还原酶A622还原并活化,进而与来自另一条合成路径的N-甲基吡咯啉阳离子,通过一个立体选择性的分子间曼尼希样反应进行缩合。形成的中间体接着被一个黄连碱桥酶类似物氧化,最后经由一个β-葡萄糖苷酶水解除去糖基,最终生成尼古丁。

一个意外的无尼古丁品系结合基于信息论的非靶向代谢组学揭示NAMN水解酶与糖基化中间代谢物参与尼古丁生物合成
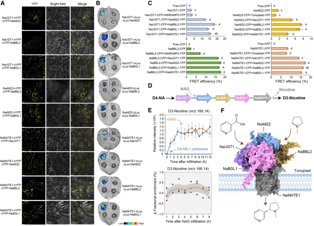
分子流水线:液泡膜上的五组分代谢区室

尼古丁的体外与体内生物合成及工程化
令人惊叹的是,研究团队发现催化上述步骤的五个关键蛋白(NaUGT1, NaA622, NaBBL2, NaBGL1 和转运蛋白NaMATE1)并非独立工作,而是在烟草根细胞的液泡膜上动态组装成一个多酶“代谢区室”。
通过双分子荧光互补、荧光寿命成像-荧光共振能量转移等多种技术,研究证实了这些蛋白之间存在直接的相互作用。这个在膜上形成的蛋白复合体就像一条高度组织化的“分子装配线”,能够将不稳定的中间产物在不同酶活性位点间进行“通道化”传递,防止其扩散或被其他反应消耗,从而极大提高了合成效率,并避免了毒性中间体在细胞中积累对植物自身造成伤害。
这个代谢区室巧妙地解决了尼古丁生物合成中的“自体毒性”难题,它将高活性、有潜在毒性的中间产物的合成、转化与最终产物向液泡的转运过程在空间上整合在一起,是自然进化出的精妙解决方案。

植物体内的蛋白质相互作用揭示多酶蛋白复合物在液泡膜上形成,促进通道化的尼古丁生物合成与运输
应用潜力:异源重建通路,赋能作物抗虫

在异源植物物种中重建尼古丁生物合成与运输代谢区室可赋予增强的抗虫性
为验证该通路的完整性与应用潜力,研究团队成功在非烟草植物(如番茄、茄子和豌豆)的叶片中,通过导入包括NaMATE1转运蛋白在内的全套合成基因,实现了尼古丁的从头合成。结果显示,包含NaMATE1的完整代谢区室重建,能显著提高异源植物中的尼古丁产量。
更重要的是,表达了该尼古丁合成通路的豌豆植株,对害虫斜纹夜蛾幼虫表现出显著的抗性。与对照相比,取食工程植株的幼虫体重增长减半,死亡率显著升高。这证明,利用合成生物学手段将尼古丁等防御性生物碱的通路转入其他作物,是开发新型抗虫作物的可行策略。
研究意义与未来展望
此项研究不仅完整绘制了尼古丁的生物合成蓝图,揭示了糖基化修饰和动态代谢区室在植物天然产物合成中的核心作用,更重要的是,它为解决其他具有复杂“支架形成”步骤的植物生物碱合成难题提供了全新思路和研究范式。所发现的代谢区室组装原理,也为未来在微生物或植物底盘细胞中高效、定向合成高价值手性天然产物提供了关键的设计原则。
原文链接:
https://www.cell.com/cell/fulltext/S0092-8674(26)00335-1(转化医学网360zhyx.com)
【关于投稿】
转化医学网(360zhyx.com)是转化医学核心门户,旨在推动基础研究、临床诊疗和产业的发展,核心内容涵盖组学、检验、免疫、肿瘤、心血管、糖尿病等。如您有最新的研究内容发表,欢迎联系我们进行免费报道(公众号菜单栏-在线客服联系),我们的理念:内容创造价值,转化铸就未来!
转化医学网(360zhyx.com)发布的文章旨在介绍前沿医学研究进展,不能作为治疗方案使用;如需获得健康指导,请至正规医院就诊。
责任声明:本稿件如有错误之处,敬请联系转化医学网客服进行修改事宜!
微信号:zhuanhuayixue
腾讯登录
还没有人评论,赶快抢个沙发