基于天然产物的首创靶向药!福建医科大学附属第一医院等单位合作发文:可转化的乳腺癌治疗策略
| 导读 | 本研究结果表明,THP 是一种首创的、基于天然产物的疗法,通过靶向 Hippo-YAP/TEAD4-PDIA4 轴,可破坏转移性三阴性乳腺癌(TNBC)的内质网应激依赖性。 |
近日,福建医科大学附属第一医院/浙江中医药大学研究团队合作共同在期刊《Advanced Science》上发表了研究论文,题为“Tetrastigma Hemsleyanum Polysaccharide Suppresses Triple-Negative Breast Cancer by Disrupting the Hippo-YAP/TEAD4-PDIA4 Axis and Endoplasmic Reticulum Stress Adaptation”,本研究中,研究人员发现了一条此前未被识别的“内质网应激成瘾”轴。研究人员进一步证明,这条轴可以通过一种天然多糖进行药理学靶向。五味子多糖(THP)选择性激活 Hippo 激酶级联反应,导致 YAP 磷酸化、细胞质隔离以及随后的降解。这一级联反应减弱了 YAP/TEAD4 的相互作用,并消除了 TEAD4 的 DNA 结合活性。此外,THP 还下调了 TEAD4 的表达。这些综合效应最终导致三阴性乳腺癌细胞的致命内质网应激。多组学分析和挽救实验证实了 TEAD4-PDIA4 轴是核心功能模块。本研究结果表明,THP 是一种首创的、基于天然产物的疗法,通过靶向 Hippo-YAP/TEAD4-PDIA4 轴,可破坏转移性三阴性乳腺癌(TNBC)的内质网应激依赖性。
三阴性乳腺癌:侵袭性转移与亟待破解的分子机制
01
三阴性乳腺癌(TNBC)占所有乳腺癌病例的 15% 至 20%,但却导致了全球每年约 50 万例乳腺癌死亡病例中的相当大一部分。其侵袭性转移行为——由增强细胞迁移、侵袭和治疗抵抗的复杂信号通路网络驱动——仍是治疗失败和不良生存结果的主要原因。因此,了解维持 TNBC 扩散的分子机制是当前迫切且尚未满足的临床需求。
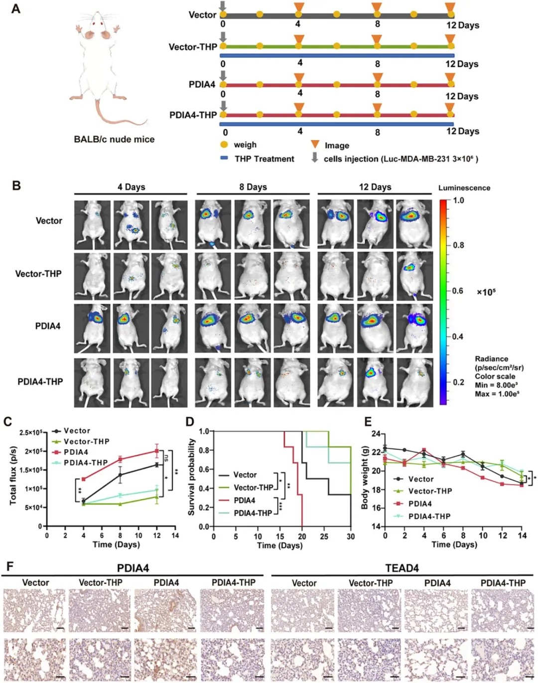
PDIA4表达升高加速体内转移
02
在实验上确定 PDIA4 是 THP 的关键靶点后,研究人员接下来通过生物信息学分析探究其更广泛的临床意义。作为一种伴侣蛋白,PDIA4 促进蛋白质的大量分泌,并在过表达时加剧内质网应激。它在多种恶性肿瘤中普遍上调,在三阴性乳腺癌(TNBC)中表达水平最高。重要的是,PDIA4 高表达预示着临床结局显著更差。对大型临床队列的综合分析显示,PDIA4 表达与多种癌症类型(包括乳腺癌)的肿瘤突变负荷(TMB)呈正相关。这些数据表明 PDIA4 可能是突变负荷的潜在替代指标。此外,基于组织的分析显示,PDIA4 水平在多种 TNBC 亚型和肿瘤邻近组织中显著高于正常乳腺组织,凸显了其在乳腺癌进展和治疗反应中的关键作用。研究人员根据单样本基因集富集分析(ssGSEA)得分对来自癌症基因组图谱乳腺浸润性癌(TCGA-BRCA)队列的乳腺浸润性癌患者的总生存期(OS)进行分层。Kaplan-Meier 分析显示两组之间存在显著的生存差异:高蛋白分泌组患者的死亡风险显著高于低蛋白分泌组。Kaplan-Meier 分析表明低蛋白分泌组和高蛋白分泌组之间存在显著的生存差异:UPR 得分升高的患者预后显著较差,死亡风险显著高于低得分组。这些发现表明,肿瘤进展背后的维持和修复机制是由增强的蛋白质分泌和显著的 UPR 驱动的,这些过程与内质网应激(ERS)密切相关。内质网伴侣蛋白 PDIA4 在此背景下发挥着核心作用。因此,靶向PDIA4 表达以抑制蛋白质分泌并破坏内质网应激介导的修复反应,可能是一种抑制肿瘤进展的有前景的治疗策略。

PDIA4 表达水平升高增强了三阴性乳腺癌的转移潜能
结论
03
总之,本研究揭示了 Hippo-YAP/TEAD4-PDIA4 轴是 ER 应激依赖型三阴性乳腺癌(TNBC)中的关键且可靶向的弱点。研究人员确立了 THP 作为首个基于天然产物的治疗剂,能够通过分层机制破坏这一轴,从而将肿瘤所依赖的适应性应激反应转化为致命的细胞危机。这些发现不仅加深了对肿瘤蛋白质稳态调控机制的理解,还为治疗这种最具侵袭性的乳腺癌亚型提供了合理设计且具有转化前景的新策略。
参考资料:
https://advanced.onlinelibrary.wiley.com/doi/10.1002/advs.202519006(转化医学网360zhyx.com)
【关于投稿】
转化医学网(360zhyx.com)是转化医学核心门户,旨在推动基础研究、临床诊疗和产业的发展,核心内容涵盖组学、检验、免疫、肿瘤、心血管、糖尿病等。如您有最新的研究内容发表,欢迎联系我们进行免费报道(公众号菜单栏-在线客服联系),我们的理念:内容创造价值,转化铸就未来!
转化医学网(360zhyx.com)发布的文章旨在介绍前沿医学研究进展,不能作为治疗方案使用;如需获得健康指导,请至正规医院就诊。
责任声明:本稿件如有错误之处,敬请联系转化医学网客服进行修改事宜!
微信号:zhuanhuayixue
腾讯登录
还没有人评论,赶快抢个沙发