抑制铁死亡!国家癌症中心/国家肿瘤临床医学研究中心/肿瘤医院:有前景的肺癌预后生物标志物和治疗靶点
| 导读 | 本研究结果表明 BZW1 是铁死亡抑制剂,其抑制可能与免疫疗法在肺腺癌中协同作用,凸显了靶向 BZW1-铁死亡轴进行治疗的潜在价值,为肺癌治疗提供了新的思路。 |
近日,国家癌症中心/国家肿瘤临床医学研究中心/肿瘤医院研究团队在期刊《Advanced Science》上发表了题为“BZW1 Drives Immune Evasion in Lung Adenocarcinoma via Ferroptosis Suppression”的研究论文,本研究确定 BZW1是肺腺癌(LUAD)中促进免疫逃逸的中心调节因子,其通过抑制铁死亡发挥作用。从机制上讲,BZW1 通过抑制 NCOA4的自噬降解来抑制 FTH1的降解,从而减轻铁死亡。此外,BZW1 与 NCOA4 竞争性结合,破坏 FTH1 与 NCOA4 的结合,从而抑制铁蛋白自噬介导的铁蛋白降解。BZW1 通过减少免疫原性细胞死亡和损害 T 细胞活化来减轻铁死亡并创造免疫抑制微环境。本研究结果表明 BZW1 是铁死亡抑制剂,其抑制可能与免疫疗法在肺腺癌中协同作用,凸显了靶向 BZW1-铁死亡轴进行治疗的潜在价值,为肺癌治疗提供了新的思路。
非小细胞肺癌治疗:新辅助免疫与靶向联合疗法展望
01
肺癌是全球癌症负担的主要原因,也是全球癌症相关死亡的首要原因(占 18.7%),2022 年估计新增病例约 250 万例。非小细胞组织学类型占主导地位,其中腺癌(约 50%)和鳞状细胞癌(约 20% - 30%)占大多数病例。尽管引入了创新的治疗选择和新辅助治疗,包括免疫检查点抑制剂(ICB)和靶向治疗,这些疗法已应用于更早阶段,但肺癌患者的 5 年平均生存率仍不尽人意。标志性临床试验表明,在可切除的非小细胞肺癌患者中,新辅助免疫治疗仅约 20% 的患者达到病理完全缓解(pCR),这些患者显示出持续更好的生存率,这突显了良好免疫反应的优势。因此,这为提高抗 PD-1 的免疫反应提供了启示。明确关键的致癌驱动因素及其与 TIME 重塑的机制性相互作用对于开发靶向联合疗法至关重要,尤其是在非小细胞肺癌治疗模式迅速演变的背景下。
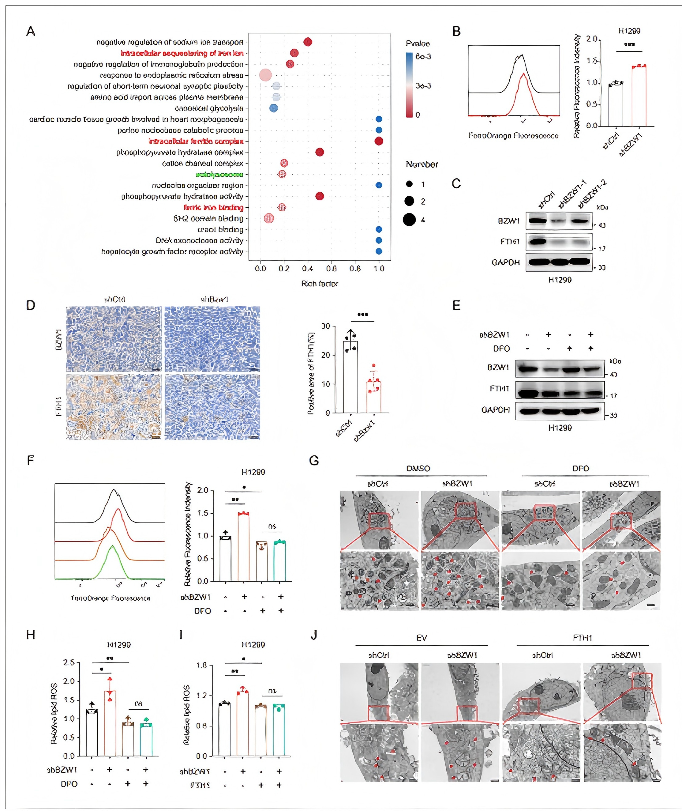
BZW1 通过细胞内铁稳态抑制肺癌细胞铁死亡
02
为了阐明 BZW1 对铁死亡的调控机制,研究人员进行了(GO)富集分析。结果表明,BZW1 可能与细胞内铁离子的隔离和铁蛋白复合物有关。因此,研究人员首先检测了 Fe2+ 的水平,结果表明 BZW1 敲低细胞内的 Fe2+ 水平升高,而 BZW1 过表达细胞内的 Fe2+ 水平降低,这表明 BZW1 影响细胞内铁离子。鉴于 FTH1 是铁蛋白复合物的核心成分,研究人员检测了 BZW1 过表达和 BZW1 敲低细胞中 FTH1 蛋白的表达。蛋白质印迹法和免疫组化染色结果表明,FTH1 水平与 BZW1 表达呈正相关,提示 BZW1 通过 FTH1 调节铁储存。为了进一步证实 BZW1 通过铁稳态调控铁死亡,研究人员用铁螯合剂去铁胺(DFO)处理细胞。结果表明,DFO 能够螯合细胞内活性铁。此外,升高的脂质活性氧(ROS)水平可通过 DFO 得以恢复,透射电镜(TEM)结果也与此一致。为了进一步验证这种铁依赖机制,研究人员将 FTH1 过表达质粒转染到 BZW1 敲低细胞中,结果表明 FTH1 过表达能够逆转脂质活性氧的升高。透射电镜结果也相似。总之,这些发现表明 BZW1 维持肺癌细胞内的铁稳态,其缺失会导致铁过载,从而促进铁死亡,表明这种调节是 Fe2+依赖的。所有这些结果都表明 BZW1 通过细胞内铁稳态来调节铁死亡。

BZW1通过调节不稳定的铁池来调控铁死亡
结论
03
本研究结果表明,BZW1 通过抑制铁死亡促进免疫抑制性肿瘤微环境的形成。从机制上讲,BZW1 促进铁死亡受体 NCOA4 的自噬降解,并与 NCOA4 竞争性结合以破坏 NCOA4 与 FTH1 的相互作用。这种双重作用稳定了铁蛋白,限制了细胞内 Fe2+的释放,最终抑制了铁死亡细胞死亡。在肿瘤微环境中,BZW1 的缺失促进了铁死亡驱动的免疫原性细胞死亡,从而增强了细胞毒性 T 细胞的活化和浸润。由此从免疫学上“冷”肿瘤微环境向“热”肿瘤微环境的转变显著增强了对免疫治疗的敏感性。本研究结果表明 BZW1 是一个有前景的预后生物标志物和治疗靶点,其抑制可能使非小细胞肺癌对免疫检查点阻断更敏感。
参考资料:
https://advanced.onlinelibrary.wiley.com/doi/10.1002/advs.202521885(转化医学网360zhyx.com)
【关于投稿】
转化医学网(360zhyx.com)是转化医学核心门户,旨在推动基础研究、临床诊疗和产业的发展,核心内容涵盖组学、检验、免疫、肿瘤、心血管、糖尿病等。如您有最新的研究内容发表,欢迎联系我们进行免费报道(公众号菜单栏-在线客服联系),我们的理念:内容创造价值,转化铸就未来!
转化医学网(360zhyx.com)发布的文章旨在介绍前沿医学研究进展,不能作为治疗方案使用;如需获得健康指导,请至正规医院就诊。
责任声明:本稿件如有错误之处,敬请联系转化医学网客服进行修改事宜!
微信号:zhuanhuayixue
腾讯登录
还没有人评论,赶快抢个沙发