新免疫代谢轴!南京医科大学附属口腔医院/南京医科大学合作发文:口腔鳞癌潜在治疗策略
| 导读 | 本研究结果揭示了乳酸 - C/EBPα - CD74 轴在塑造肿瘤相关巨噬细胞功能方面所起的关键作用,并为口腔鳞状细胞癌的免疫治疗提供了潜在的治疗靶点。 |
近日,南京医科大学附属口腔医院/南京医科大学研究团队在期刊《Clinical And Translational Medicine》上发表了题为“Lactate-induced metabolic reprogramming of TAMs impairs antigen presentation capacity via C/EBPα–CD74 axis in oral squamous cell carcinoma”的研究论文,本研究证明了肿瘤微环境中的乳酸积累会诱导肿瘤相关巨噬细胞(TAMs)发生代谢重编程,从而促使 C/EBPα 发生乙酰化,进而抑制 CD74 的表达。CD74 的这种下调会损害 TAMs 的抗原呈递能力,抑制 T 细胞的活化,最终促进口腔鳞状细胞癌(OSCC)的进展和复发。本研究结果揭示了乳酸 - C/EBPα - CD74 轴在塑造肿瘤相关巨噬细胞功能方面所起的关键作用,并为口腔鳞状细胞癌的免疫治疗提供了潜在的治疗靶点。
口腔鳞状细胞癌:聚焦肿瘤微环境,揭秘巨噬细胞表型可塑性
01
口腔鳞状细胞癌(OSCC)是头颈部鳞状细胞癌(HNSCC)中最常见的类型,在全球范围内位居第六大常见癌症。术后复发和淋巴结转移仍是影响 OSCC 患者预后的关键因素。随着精准医疗的出现以及免疫检查点阻断(ICB)疗法的应用,肿瘤微环境(TME)已被认为是影响肿瘤进展和预后的一个关键因素。肿瘤相关巨噬细胞(TAMs)被认为是 TME 中最丰富的免疫细胞类型。由于其显著的功能可塑性和异质性,TAMs 在调节抗肿瘤免疫方面发挥着关键作用。一方面,TAMs 可通过 PD-L1/PD-1 促进调节性 T 细胞(Treg)的分化,同时抑制 CD8+T 细胞的肿瘤细胞杀伤活性,从而抑制 T 细胞介导的抗肿瘤免疫。另一方面,它们可以采取促炎表型,增加 TNF-α 和 IL-12 的分泌,激活自然杀伤(NK)细胞,直接吞噬肿瘤细胞,并通过抗原呈递刺激 T 细胞的细胞毒性。巨噬细胞表型可塑性的分子机制尚未完全明了。
乳酸通过C/EBPα乙酰化抑制CD74转录
02
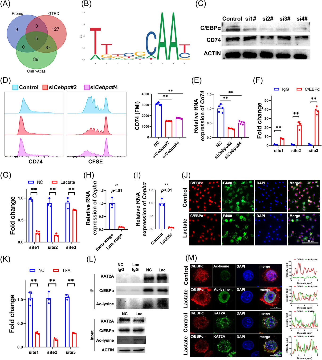
为了确定乳酸抑制肿瘤相关巨噬细胞(TAMs)中 CD74 表达的上游调控机制,研究人员用不同浓度的乳酸处理骨髓来源的巨噬细胞(BMDMs)。为了确定 CD74 表达的转录调节因子,研究人员对 PROMO:ALGGEN 启动子分析和转录因子结合位点预测(PROMO)、基因转录调控数据库(GTRD)以及 ChIP-Atlas 数据库的预测结果进行交叉分析。
然后研究人员评估了肿瘤环境中乳酸的影响。研究人员发现乳酸处理显著削弱了 C/EBPα 与 Cd74 启动子的结合,这表明乳酸通过抑制 C/EBPα 的活性来干扰 Cd74 的转录。此外,在晚期肿瘤的肿瘤相关巨噬细胞(TAMs)以及经乳酸刺激后,C/ebpα 的表达也有所降低。
为了进一步评估 C/EBPα 乳酰化在口腔鳞状细胞癌(OSCC)体内相关性,研究人员检测了原发性和复发性肿瘤模型中巨噬细胞内 C/EBPα、CD74 和乙酰赖氨酸的表达。复发性肿瘤中 CD74lo 肿瘤相关巨噬细胞(TAMs)浸润增加,且 C/EBPα 与乙酰赖氨酸共定位增强。
通过使用组蛋白去乙酰化酶(HDAC)激活剂 iTSA 处理,可增加体外肿瘤细胞上清液刺激的骨髓源性巨噬细胞(BMDMs)中 CD74 的表达,并恢复其抗原呈递功能。一致地,在体内肿瘤建立期间给予 iTSA 可显著增加 CD74hi TAMs 的浸润并抑制肿瘤生长。这些数据综合表明,针对 C/EBPα 的乳酰化进行干预可能成为治疗口腔鳞状细胞癌的一种潜在策略。

乳酸通过 C/EBPα 乙酰化下调 CD74 的表达
参考资料:
https://onlinelibrary.wiley.com/doi/10.1002/ctm2.70639(转化医学网360zhyx.com)
【关于投稿】
转化医学网(360zhyx.com)是转化医学核心门户,旨在推动基础研究、临床诊疗和产业的发展,核心内容涵盖组学、检验、免疫、肿瘤、心血管、糖尿病等。如您有最新的研究内容发表,欢迎联系我们进行免费报道(公众号菜单栏-在线客服联系),我们的理念:内容创造价值,转化铸就未来!
转化医学网(360zhyx.com)发布的文章旨在介绍前沿医学研究进展,不能作为治疗方案使用;如需获得健康指导,请至正规医院就诊。
责任声明:本稿件如有错误之处,敬请联系转化医学网客服进行修改事宜!
微信号:zhuanhuayixue
腾讯登录
还没有人评论,赶快抢个沙发