联合用药! 重庆医科大学附属第一医院等单位合作发文:推进癌症联合治疗可转化的策略
| 导读 | 通过靶向这一靶点,OV-BYTE 成为一种有效的联合治疗剂,成功克服了标准化疗免疫疗法的核心局限性,从而提供了一种合理设计且可转化的策略,以推进癌症联合治疗的发展。 |
近日, 重庆医科大学附属第一医院/南方医科大学/大坪医院暨陆军军医大学第一附属医院/陆军军医大学第二附属医院(新桥医院)研究团队合作共同在期刊《Journal for ImmunoTherapy of Cancer》上发表了研究论文,题为“Oncolytic virotherapy potentiates chemo-PD-1 immunotherapy by engaging chemo-resistant bystander CD8+ T cells”,本研究中,研究人员证明,在肿瘤微环境中,CD8+ TTST 细胞对基于铂类的化疗高度敏感,而 CD8+ TBYS 细胞则构成了一种静止且耐药的群体。基于此,针对 CD8+ TBYS 细胞的 OV-BYTE 疗法与化疗协同作用,在多种小鼠模型中控制了肿瘤的发生。从机制上讲,这种双重组合直接作用于 CD8+ TBYS 细胞库以杀灭肿瘤,同时伴随着 CD8+ TTST 细胞功能的恢复,表现为细胞凋亡敏感性的降低以及获得多效性、效应细胞样状态。因此,将 OV-BYTE 融入标准的化疗 - PD-1 免疫检查点阻断(ICB)方案,在临床前和患者来源的肿瘤模型中均提高了抗肿瘤疗效。本研究确立了化疗耐药的 CD8+肿瘤相关骨髓源抑制细胞(TBYS)细胞生态位为关键的治疗靶点。通过靶向这一靶点,OV-BYTE 成为一种有效的联合治疗剂,成功克服了标准化疗免疫疗法的核心局限性,从而提供了一种合理设计且可转化的策略,以推进癌症联合治疗的发展。
化疗与 PD-1 ICB 联合抗肿瘤:疗效机制、内在冲突及策略需求
01
化疗与程序性细胞死亡蛋白 1(PD-1)免疫检查点阻断(ICB)的联合应用已在多种恶性肿瘤中显示出显著的抗肿瘤疗效。这种治疗协同作用的一个关键机制在于,化疗能消除快速增殖的肿瘤细胞并释放肿瘤抗原,从而激活肿瘤特异性 CD8+T(TTST)细胞,而 PD-1 ICB 则通过促进活化的 CD8+TTST 细胞群的增殖和效应功能来维持这种抗肿瘤反应。然而,肿瘤微环境(TME)中的 CD8+TTST 细胞,尤其是那些因 PD-1 ICB 而处于高增殖状态的细胞,面临着化疗诱导的细胞毒性的高风险。这种内在的药理学冲突不可避免地削弱了联合方案的全部潜力,并凸显了开发新策略以规避这一限制的迫切性。
OV-BYTE 联合化疗及 PD-1 阻断的显著抗肿瘤效果
02
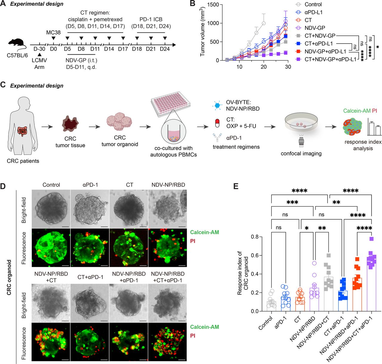
为了更深入地了解三联疗法的临床相关性,研究人员试图通过利用患者来源的肿瘤类器官和自体免疫细胞共培养系统来评估其治疗效果。为此,研究人员招募了一组既往感染过甲型 H1N1 流感和 SARS-CoV-2 的结直肠癌(CRC)患者。然后,从这些患者身上生成 CRC 类器官,并与他们的自体外周血单个核细胞(PBMC)共培养。在该共培养系统中,研究人员添加了以下成分来模拟三联疗法,包括(1)OV-BYTE 方案,(2)标准的一线 CRC 化疗方案奥沙利铂(OXP)和 5-氟尿嘧啶(5-FU),以及(3)抗 PD-1 抗体。共培养 5 天后,通过评估肿瘤细胞的存活率来作为治疗反应的指标。结果一致表明,任何两种药物组合均显示出显著的疗效。更重要的是,同时使用所有三种药物的治疗效果尤为显著,其治疗反应水平明显超过了所有单药治疗和双药联合治疗。总的来说,这些发现凸显了由溶瘤病毒-BYTE、基于铂类的化疗和 PD-1 阻断组成的三联疗法具有显著的抗肿瘤效果。

OV-BYTE 联合化疗及 PD-1 阻断的显著抗肿瘤效果
结论
03
总之,本研究通过利用化疗耐药的 CD8+ TBYS 细胞生态位解决了化疗免疫疗法的一个核心局限性。本研究为癌症免疫疗法提供了一种新策略的概念验证,其临床转化将为癌症治疗手段增添有力武器。
参考资料:
https://jitc.bmj.com/content/14/3/e014897(转化医学网360zhyx.com)
【关于投稿】
转化医学网(360zhyx.com)是转化医学核心门户,旨在推动基础研究、临床诊疗和产业的发展,核心内容涵盖组学、检验、免疫、肿瘤、心血管、糖尿病等。如您有最新的研究内容发表,欢迎联系我们进行免费报道(公众号菜单栏-在线客服联系),我们的理念:内容创造价值,转化铸就未来!
转化医学网(360zhyx.com)发布的文章旨在介绍前沿医学研究进展,不能作为治疗方案使用;如需获得健康指导,请至正规医院就诊。
责任声明:本稿件如有错误之处,敬请联系转化医学网客服进行修改事宜!
微信号:zhuanhuayixue
腾讯登录
还没有人评论,赶快抢个沙发