克服免疫抑制!四川省人民医院发文:可转化的癌症治疗策略
| 导读 | 这种多模式方法在白血病治疗方面实现了重要的概念和技术突破,提供了一种靶向急性髓系白血病的多机制治疗策略,既可消除肿瘤细胞,又能重塑免疫微环境。 |
近日,四川省人民医院研究团队在期刊《Advanced Science》上发表了研究论文,题为“AML-Targeted Metal-Polyphenol Nanoplatform Induces Ferroptosis-ICD Cascade for Antitumor Immunity Boosting”,本研究中,研究人员开发了一种基于铁蛋白的纳米平台(Fe-SH@Fn),用于协同递送紫草素(SH)和 Fe3+,以诱导铁死亡和激活免疫原性细胞死亡(ICD)。在体内实验中,Fe-SH@Fn 在皮下 AML 模型中实现了 81.25% 的肿瘤生长抑制,并在原位 AML 模型中将中位生存期延长了 2.8 倍,且未出现全身毒性。这项工作提出了一种可转化的策略,通过靶向药物递送和协同激活铁死亡-ICD 来克服 AML 的免疫抑制。
急性髓系白血病(AML):特征、治疗进展与临床管理挑战
01
急性髓系白血病(AML)是一种侵袭性血液系统恶性肿瘤,其特征是外周血、骨髓和髓外组织中未成熟髓系原始细胞不受控制地增殖,常伴有关节痛、反复感染和贫血。尽管诱导化疗、表观遗传修饰剂和异基因造血干细胞移植方面的进展改善了患者的预后,但 AML 的临床管理仍受内在异质性、化疗耐药性和治疗相关毒性的影响,导致高复发率。
免疫疗法作为一种有前景的策略已崭露头角,通过多种机制打破肿瘤免疫平衡,重新激发抗肿瘤免疫反应。然而,目前的治疗手段——包括抗体药物偶联物和免疫检查点抑制剂——受限于急性髓系白血病(AML)细胞固有的低免疫原性和免疫抑制性肿瘤微环境(iTME),导致应答率低至 5% - 30%。因此,迫切需要新的策略来增强免疫原性并提高免疫疗法的疗效,以改进 AML 的治疗模式。
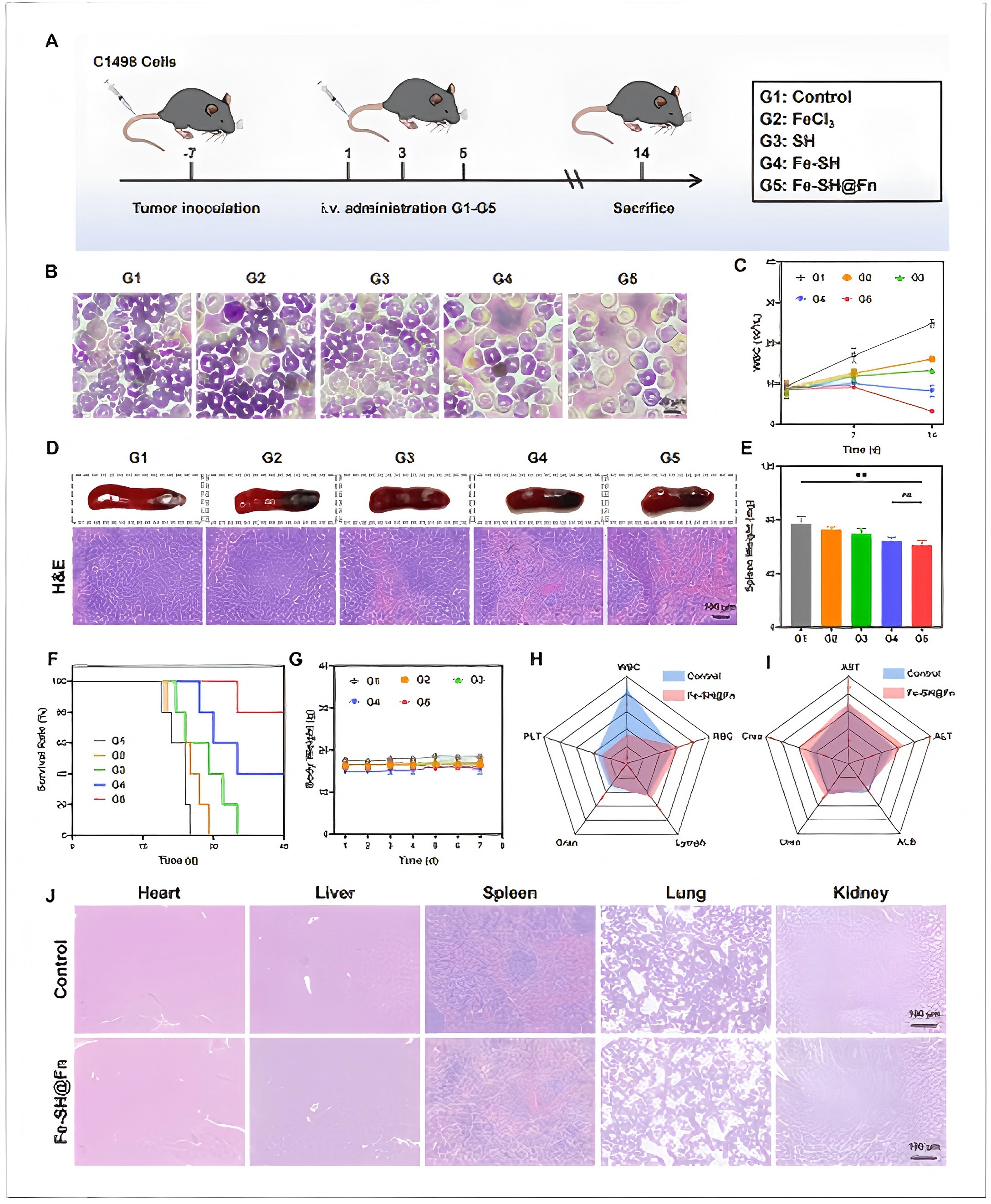
Fe-SH@Fn 在原位急性髓系白血病模型中的治疗效果及生物安全性评估
02
为了评估 Fe-SH@Fn 的全身治疗潜力,研究人员通过静脉注射 C1498 细胞在 C57BL/6 小鼠中建立了播散性急性髓系白血病模型。接种 7 天后,将小鼠随机分为 5 个治疗组,每 3 天接受一次静脉给药。血液学分析显示,与未治疗的对照组相比,Fe-SH@Fn 治疗显著降低了血液中循环白血病原始细胞 78%。组织病理学检查进一步显示,Fe-SH@Fn 治疗的小鼠脾脏正常结构得以保留,而对照组小鼠则出现广泛的白血病浸润和脾脏结构严重破坏。重要的是,Fe-SH@Fn 治疗组的中位生存期比生理盐水对照组延长了 2.8 倍,这表明其对全身性疾病具有显著的治疗效果。
为了探究 Fe-SH@Fn 治疗活性的潜在机制,研究人员进行了全面的免疫表型分析。外周血分析显示,成熟树突状细胞(DC)群体增加了 1.7 倍,同时 CD4+(2.1 倍)和 CD8+(2.0 倍)T 细胞亚群也显著扩增。值得注意的是,与对照组相比,Fe-SH@Fn 治疗使循环 Treg 细胞比例降低了 39.0%,表明其有效缓解了免疫抑制。综上所述,这些发现表明 Fe-SH@Fn 通过诱导 DC 成熟、扩增效应 T 细胞群体以及抑制 Treg 细胞,在 AML 原位模型中建立了全身性免疫调节作用,从而协调了抗肿瘤效应。

Fe-SH@Fn在急性髓系白血病原位模型中的治疗效果
结论
03
总之,这种多模式方法在白血病治疗方面实现了重要的概念和技术突破,提供了一种靶向急性髓系白血病的多机制治疗策略,既可消除肿瘤细胞,又能重塑免疫微环境。
参考资料:
https://advanced.onlinelibrary.wiley.com/doi/10.1002/advs.202520544(转化医学网360zhyx.com)
【关于投稿】
转化医学网(360zhyx.com)是转化医学核心门户,旨在推动基础研究、临床诊疗和产业的发展,核心内容涵盖组学、检验、免疫、肿瘤、心血管、糖尿病等。如您有最新的研究内容发表,欢迎联系我们进行免费报道(公众号菜单栏-在线客服联系),我们的理念:内容创造价值,转化铸就未来!
转化医学网(360zhyx.com)发布的文章旨在介绍前沿医学研究进展,不能作为治疗方案使用;如需获得健康指导,请至正规医院就诊。
责任声明:本稿件如有错误之处,敬请联系转化医学网客服进行修改事宜!
微信号:zhuanhuayixue
腾讯登录
还没有人评论,赶快抢个沙发