激活中性粒细胞!哈尔滨医科大学附属第一医院等单位合作发文:发现结直肠癌转移潜在机制
| 导读 | 这些发现确定了 IRGM1-IQGAP1 介导的 Wnt5a-PI3K/AKT 信号传导是口腔微生物群与癌症转移中中性粒细胞驱动的免疫反应之间的机制联系。 |
近日,哈尔滨医科大学附属第一医院/黑龙江省分子肿瘤学重点实验室/心肌缺血教育部重点实验室研究团队合作共同在期刊《Advanced Science》上发表了研究论文,题为“Oral Streptococcus salivarius Couples Neutrophil IRGM1 Signaling to NET Formation and Colorectal Cancer Metastasis”,本研究中,研究人员证明口腔细菌唾液链球菌通过诱导中性粒细胞胞外陷阱(NET)形成促进结直肠癌(CRC)的转移。功能验证实验表明,条件性删除 IRGM1 或使用 XAV-939 药物抑制下游信号传导显著减弱唾液链球菌诱导的 NET 形成,表明该通路在转移过程中是必需的。此外,临床样本分析显示,唾液链球菌在 CRC 患者的舌苔和粪便中显著富集,并在肿瘤微环境中升高。总之,这些发现确定了 IRGM1-IQGAP1 介导的 Wnt5a-PI3K/AKT 信号传导是口腔微生物群与癌症转移中中性粒细胞驱动的免疫反应之间的机制联系。
口腔 - 肠道轴:口腔细菌促结直肠癌转移的免疫机制
01
尽管在诊断和治疗方面取得了进展,但远处转移仍是结直肠癌(CRC)患者死亡的主要原因,占 CRC 相关死亡的 90% 以上。虽然肿瘤微环境(TME)和肠道微生物群越来越被认为是转移的重要调节因素,但口腔来源的细菌是否通过免疫重塑促进 CRC 转移仍不完全清楚。
近期的研究表明,口腔 - 肠道轴与结直肠癌(CRC)的发展有关,提示某些致病性口腔细菌,如具核梭杆菌(F. nucleatum),可能会在肠道肿瘤中定植,并调节宿主的免疫反应。值得注意的是,中性粒细胞胞外陷阱(NETs)——一种由染色质构成的支架,上面装饰着细胞毒性蛋白——已显示出双刃剑的作用,既能抑制病原体,也可能促进肿瘤细胞黏附和休眠转移病灶的重新激活。
NET 形成与唾液链球菌诱导的结直肠癌转移有关
02
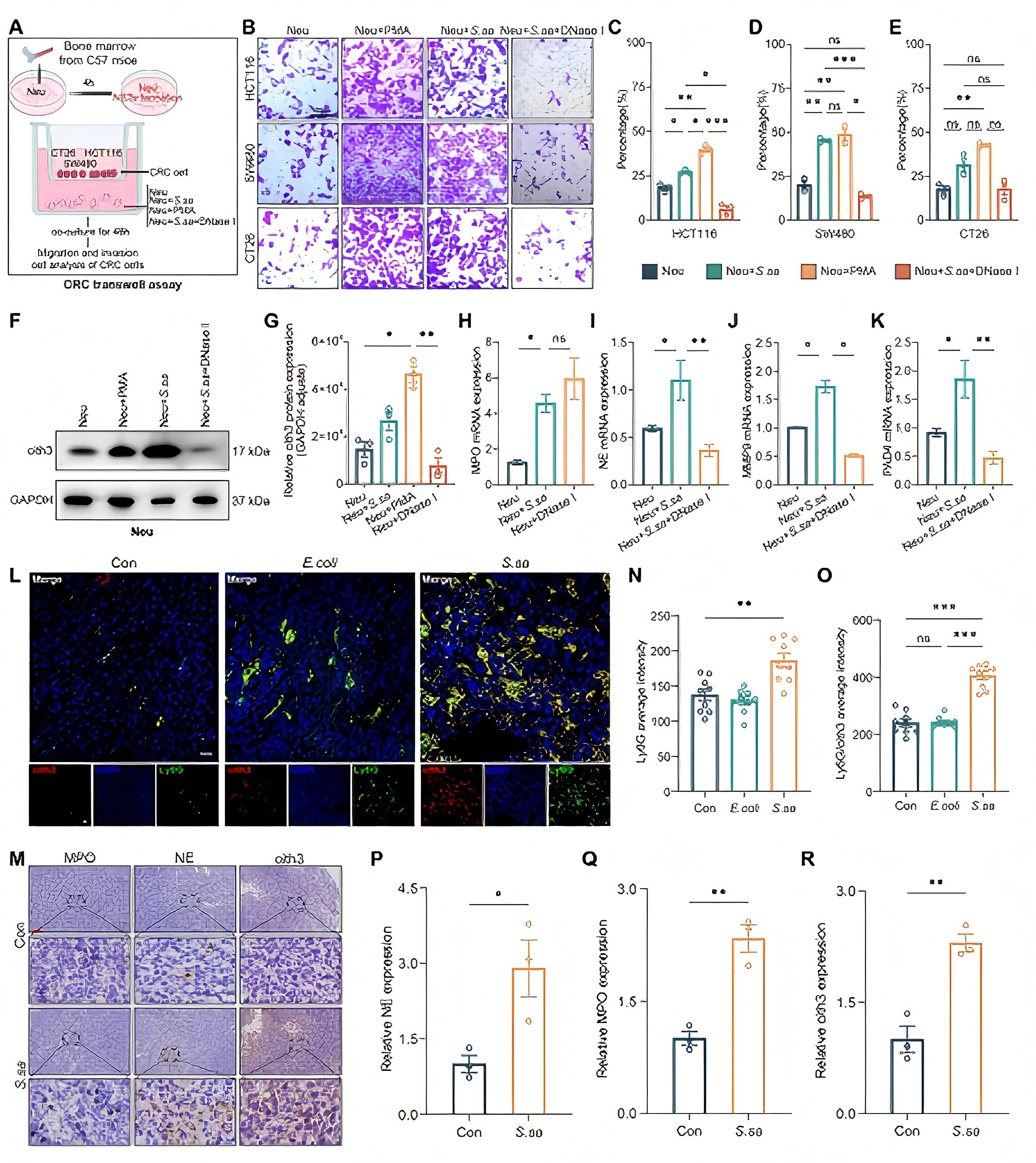
为了评估唾液链球菌诱导的中性粒细胞活化是否促进结直肠癌细胞迁移,研究人员建立了一个迁移共培养系统。共培养 16 小时后,对结直肠癌细胞迁移进行定量。与单独的中性粒细胞相比,佛波酯刺激的中性粒细胞和暴露于唾液链球菌的中性粒细胞均增强了结直肠癌细胞迁移,而使用降解细胞外 DNA 结构的脱氧核糖核酸酶 I 处理则部分减弱了这种效应。
为评估唾液链球菌是否直接触发中性粒细胞胞外诱捕网(NETs)的释放,对暴露于中性粒细胞条件培养基的结直肠癌细胞进行了(citH3)的蛋白质印迹分析。在体外和体内实验中,免疫荧光(IF)染色均显示唾液链球菌组有大量中性粒细胞外网(NETs)沉积。在体外实验中,用唾液链球菌刺激中性粒细胞可诱导形成具有特征性的细胞外 NET 样结构。在体内实验中,唾液链球菌处理的小鼠肿瘤组织中可见密集的 citH3+/Ly6G+ 细胞外结构与肿瘤细胞紧密相关,而 DNA 酶 I 处理则破坏了 NET 结构,并减少了肿瘤细胞与中性粒细胞衍生结构的关联。对 CT26 小鼠肿瘤切片进行免疫组织化学(IHC)分析进一步显示,与对照组相比,唾液链球菌处理组的 MPO、NE 和 citH3 水平显著升高。

NET形成与唾液链球菌驱动的结直肠癌转移表型相关
这些数据综合表明,唾液链球菌能显著激活中性粒细胞形成中性粒细胞外网,这有助于增强结直肠癌细胞的迁移和转移表型。
参考资料:
https://advanced.onlinelibrary.wiley.com/doi/10.1002/advs.202516546(转化医学网360zhyx.com)
【关于投稿】
转化医学网(360zhyx.com)是转化医学核心门户,旨在推动基础研究、临床诊疗和产业的发展,核心内容涵盖组学、检验、免疫、肿瘤、心血管、糖尿病等。如您有最新的研究内容发表,欢迎联系我们进行免费报道(公众号菜单栏-在线客服联系),我们的理念:内容创造价值,转化铸就未来!
转化医学网(360zhyx.com)发布的文章旨在介绍前沿医学研究进展,不能作为治疗方案使用;如需获得健康指导,请至正规医院就诊。
责任声明:本稿件如有错误之处,敬请联系转化医学网客服进行修改事宜!
微信号:zhuanhuayixue
腾讯登录
还没有人评论,赶快抢个沙发