Nature | 首次系统揭示KRAS致癌基因在不同组织中遵循截然不同进化规律的机制,为理解癌症基因组提供全新视角
| 导读 | 这项研究不仅为理解为何同一基因(如KRAS)在不同癌症中表现迥异提供了根本性机制解释,也为未来的精准医疗带来启示。 |
近日,国际顶级期刊《Nature》发表一项突破性研究:首次系统性阐明了同一致癌基因在不同人体组织中如何遵循独特的、可预测的规则驱动癌症进化。这项研究围绕最常见的致癌基因KRAS展开,揭示了胰腺、肺和肠道中KRAS突变癌症遵循完全不同的“进化路径”,其基因改变的顺序、合作对象和时机均受到起源组织的严格编程。
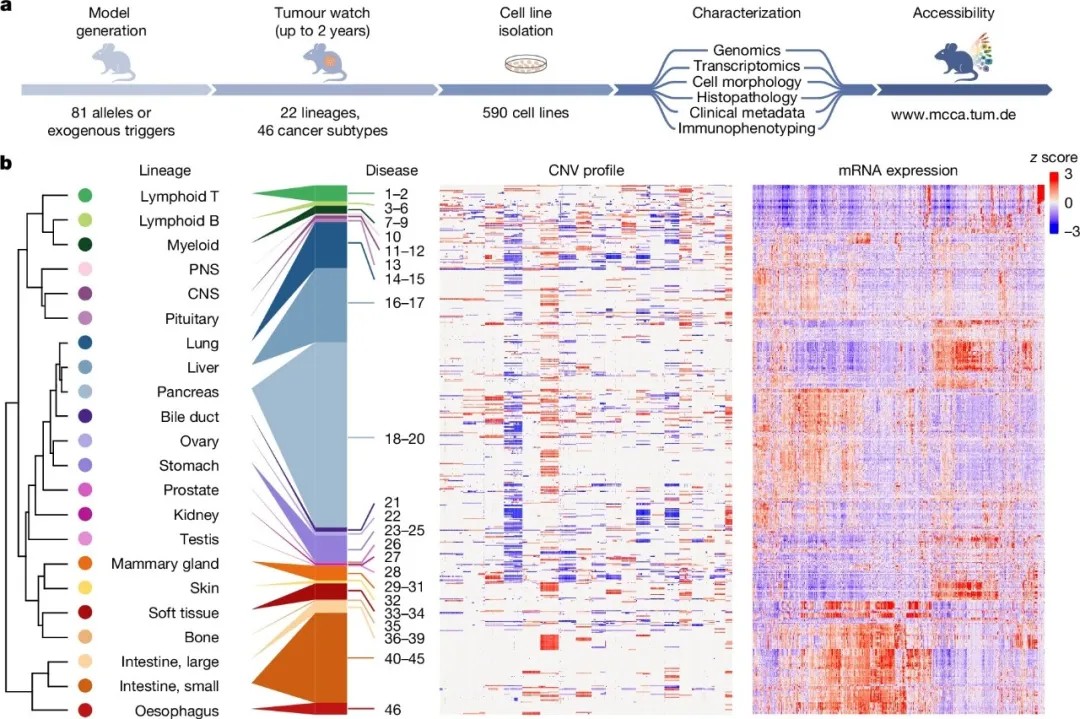
构建革命性研究资源:小鼠癌症细胞系图谱
MCCA的构建与特征分析
研究团队构建并全面表征了包含590个模型、覆盖46种癌症类型的小鼠癌细胞系集合,并为其配备了分子、表型和临床数据,创建了“小鼠癌症细胞系图谱”的开创性资源库。这一资源类似于人类的“癌细胞百科全书”,但具有可在免疫健全小鼠体内移植研究的独特优势,为在活体环境中模拟癌症演化提供了前所未有的工具。
通过这个资源,研究团队能够以前所未有的精度探究癌症在特定组织环境中发展的规则,这就像拥有了一张癌症发展的地图,可以追溯其在不同器官中的不同路径。

MCCA的免疫表型分析及其在免疫健全移植研究中的应用
核心发现:解码组织特异性癌症进化
KRAS突变等位基因失衡在不同组织中的频率、临床相关性及发生时机
基于对MCCA资源、人类队列数据和小鼠模型的功能性研究,团队提炼出支配KRAS驱动癌症组织特异性进化的三项核心原则:
1.KRAS突变“剂量”是关键,但其重要性“因组织而异”。研究发现,KRAS突变基因的拷贝数增加会增强其致癌信号,但这一事件在不同器官中发生的时间点截然不同。在胰腺中,KRAS剂量增加是癌症启动的“早期事件”,对促使成熟腺泡细胞“去分化”为癌前细胞至关重要。相反,在肺和肠道中,这种剂量增加通常是“晚期事件”,与肿瘤从良性腺瘤发展为恶性癌的阶段相关。
2.肿瘤抑制因子的“抵抗力”存在组织特异性“设定”。研究聚焦于关键的肿瘤抑制因子CDKN2A。令人惊讶的是,CDKN2A在不同组织中的“活跃度”由其表观遗传状态(染色质结构)预先决定。在胰腺细胞中,CDKN2A处于“活跃”状态,能有效对抗KRAS的致癌压力,形成强大屏障。因此,胰腺癌几乎总是需要“先”完全失活CDKN2A,才能“允许”KRAS剂量增加。而在肠道和肺中,CDKN2A因被“沉默”而本就不活跃,因此其失活并非KRAS驱动肿瘤的必需早期步骤,出现频率也低得多。
3.致癌基因的“合作伙伴”取决于组织需求。在肠道这类快速更新的组织中,仅有KRAS突变不足以形成腺瘤,因为细胞会很快被正常更新所替代。研究揭示,肠道肿瘤形成必须“额外”获得WNT信号通路的激活,以“阻断”细胞分化。这一需求塑造了KRAS在肠道中的独特合作模式:先有KRAS突变,然后需要WNT通路激活来形成腺瘤,最后KRAS剂量增加才能驱动癌变。

KRAS突变效应具有剂量依赖性并受细胞环境塑造

KRAS与肿瘤抑制因子的相互作用具有细胞类型特异性
研究意义与未来展望
这项研究支持一个确定性的癌症进化模型,它表明,癌症的基因改变模式并非随机,而是由组织内在的细胞状态和进化约束所决定的、具有可预测轨迹的过程。
这项研究不仅为理解为何同一基因(如KRAS)在不同癌症中表现迥异提供了根本性机制解释,也为未来的精准医疗带来启示。理解肿瘤抑制屏障(如CDKN2A)的组织特异性强度,以及致癌信号(如KRAS剂量)的精确需求,有助于预测癌症的进化路径、开发针对特定组织环境的联合疗法,并利用这些规则设计更有效的治疗策略。
原文链接:
https://www.nature.com/articles/s41586-026-10187-2(转化医学网360zhyx.com)
【关于投稿】
转化医学网(360zhyx.com)是转化医学核心门户,旨在推动基础研究、临床诊疗和产业的发展,核心内容涵盖组学、检验、免疫、肿瘤、心血管、糖尿病等。如您有最新的研究内容发表,欢迎联系我们进行免费报道(公众号菜单栏-在线客服联系),我们的理念:内容创造价值,转化铸就未来!
转化医学网(360zhyx.com)发布的文章旨在介绍前沿医学研究进展,不能作为治疗方案使用;如需获得健康指导,请至正规医院就诊。
责任声明:本稿件如有错误之处,敬请联系转化医学网客服进行修改事宜!
微信号:zhuanhuayixue
腾讯登录
还没有人评论,赶快抢个沙发