发现肝癌耐药潜在关键分子!兰州大学王德贵/沈蓉&甘肃省肿瘤医院田迎霞团队系统揭示肝癌从发生到治疗抵抗的全周期细胞演化图谱
| 导读 | 靶向HSP90B1或可成为逆转耐药、联合现有疗法的重要策略。 |
近日,由兰州大学王德贵&沈蓉、甘肃省肿瘤医院田迎霞团队在国际知名期刊《npj Precision Oncology》发表了一项最新研究:通过大规模单细胞转录组与空间转录组整合分析,系统揭示了肝癌从原发灶到门静脉癌栓(PVTT)及淋巴结转移的动态演化规律,并首次提出HSP90B1可作为逆转肝癌治疗耐药的潜在新靶点。

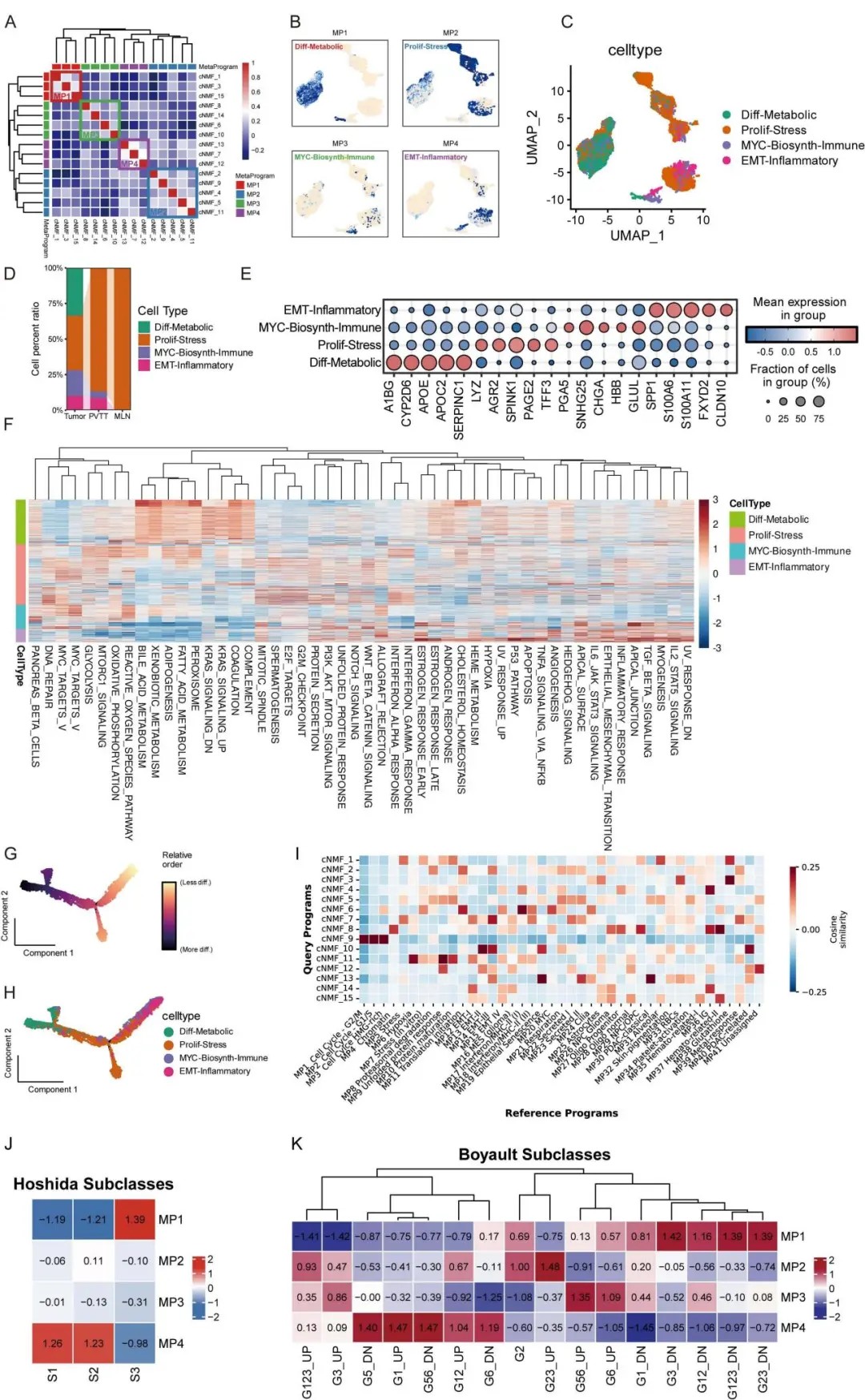
肝癌进展过程中的单细胞细胞动态特征图谱
肝癌细胞存在四种关键状态,决定临床预后

cNMF分析揭示肝癌恶性细胞异质性的核心转录模块
研究团队整合6个公共数据库的115例纯肝癌样本,涵盖正常肝组织、原发肿瘤、PVTT和转移淋巴结,通过单细胞测序技术识别出肝癌细胞存在四种核心“元程序”状态:
-
分化代谢型(Diff-Metabolic):保留肝细胞代谢功能,预后良好,但意外地在索拉非尼耐药患者中高度活跃;
-
增殖应激型(Prolif-Stress):高表达细胞周期基因,主导转移灶定植;
-
MYC驱动型(MYC-Biosynth-Immune):激活核糖体合成与先天免疫信号;
-
EMT炎症型(EMT-Inflammatory):具备强侵袭性与炎症特征,与不良预后显著相关。
研究还发现,这四种状态对药物敏感性差异显著。例如,增殖应激细胞对HSP90抑制剂甘内特斯普敏感,而EMT炎症细胞易受MEK抑制剂攻击,为个体化用药提供了新依据。
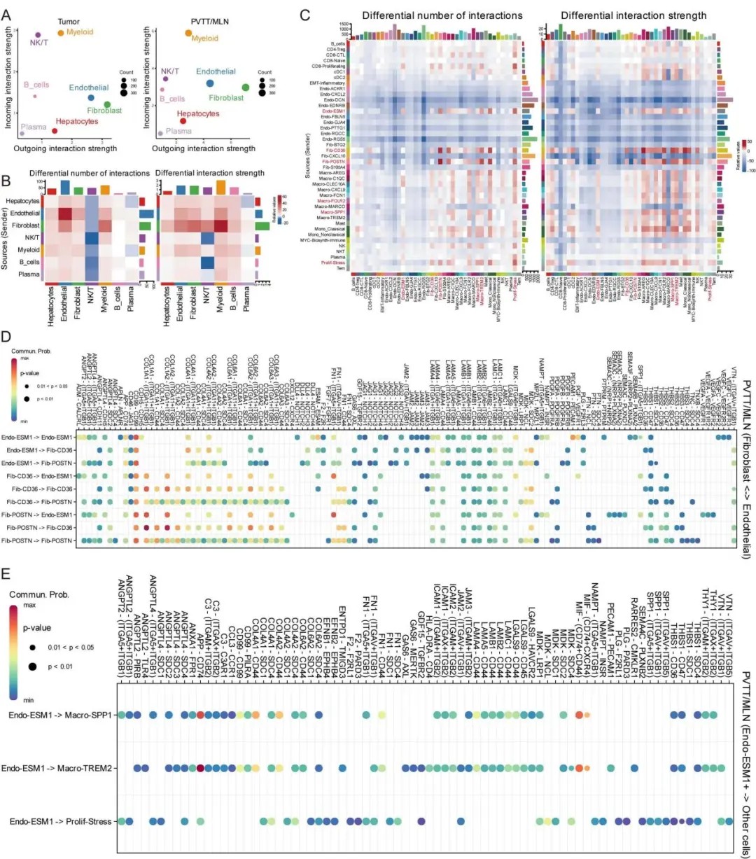
肿瘤微环境“基质-血管轴”驱动恶性进展

肝癌肿瘤微环境中的细胞间通讯
空间转录组分析首次揭示,内皮细胞亚群Endo-ESM1与成纤维细胞Fib-POSTN/Fib-CD36在肿瘤核心区形成TGFβ富集的生态位,通过ANGPT/ANGPTL4信号通路促进血管异常增生和细胞外基质重塑。该区域同时聚集了免疫抑制性巨噬细胞Macro-SPP1,共同构筑了支持肿瘤增殖与转移的微环境。

肝癌肿瘤微环境的空间组织结构
人工智能筛选出关键靶点HSP90B1

HSP90B1作为肝癌治疗靶点的鉴定
团队利用Geneformer模型进行虚拟基因敲除实验,发现内质网分子伴侣HSP90B1在巨噬细胞重编程、肝癌细胞去恶变和内皮细胞正常化过程中均发挥核心作用。临床验证显示,HSP90B1在索拉非尼及卡博替尼联合纳武利尤单抗耐药患者的肿瘤组织中广泛高表达,且其表达水平与患者总生存期缩短显著相关。
研究意义与未来展望
本研究首次通过多组学整合策略,构建了肝癌从发生到治疗抵抗的全周期细胞演化图谱,不仅深化了对肝癌异质性的理解,更为突破当前治疗瓶颈提供了新方向。靶向HSP90B1或可成为逆转耐药、联合现有疗法的重要策略。(转化医学网360zhyx.com)
原文链接:
https://www.nature.com/articles/s41698-026-01307-2
【关于投稿】
转化医学网(360zhyx.com)是转化医学核心门户,旨在推动基础研究、临床诊疗和产业的发展,核心内容涵盖组学、检验、免疫、肿瘤、心血管、糖尿病等。如您有最新的研究内容发表,欢迎联系我们进行免费报道(公众号菜单栏-在线客服联系),我们的理念:内容创造价值,转化铸就未来!
转化医学网(360zhyx.com)发布的文章旨在介绍前沿医学研究进展,不能作为治疗方案使用;如需获得健康指导,请至正规医院就诊。
责任声明:本稿件如有错误之处,敬请联系转化医学网客服进行修改事宜!
微信号:zhuanhuayixue
腾讯登录
还没有人评论,赶快抢个沙发