驱动免疫逃逸!浙江大学医学院附属第一医院等单位合作发文:克服癌症免疫治疗耐药性有前景的治疗靶点
| 导读 | 本研究结果表明,FAPα+巨噬细胞通过双重机制驱动 MM 的免疫逃逸,使其成为增强抗肿瘤免疫疗法的有前景的治疗靶点。 |
近日,浙江大学医学院附属第一医院/浙江大学医学院附属第二医院研究团队合作共同在期刊《Advanced Science》上发表了研究论文,题为“FAPα+ Macrophages Orchestrate Immune Evasion in Multiple Myeloma by Dual Regulation of PD-L1 and T Cell Senescence”,该研究中,研究人员鉴定出一组多发性骨髓瘤(MM)相关巨噬细胞,将其定义为 FAPα+巨噬细胞。临床数据显示,FAPα+巨噬细胞在 MM 患者的骨髓中比在外周血中更为丰富,且其丰度与肿瘤负荷呈正相关。在 MM 小鼠模型中,耗竭 FAPα+巨噬细胞显著增强了抗 PD-1/PD-L1 抗体治疗的效果,但对抗 CTLA-4 治疗无显著影响;这种联合策略在 EL4 淋巴瘤和 CT26 结直肠癌模型中也表现出增强的抗肿瘤效果。综上所述,本研究结果表明,FAPα+巨噬细胞通过双重机制驱动 MM 的免疫逃逸,使其成为增强抗肿瘤免疫疗法的有前景的治疗靶点。
多发性骨髓瘤治疗:CAR-T 疗法进展、挑战及联合治疗新方向
01
多发性骨髓瘤(MM)是一种血液系统恶性肿瘤,其全球发病率呈持续上升趋势。长期以来,MM 的一线治疗策略主要集中在蛋白酶体抑制剂(PIs)和免疫调节药物(IMiDs)上。免疫疗法的出现,尤其是嵌合抗原受体 T(CAR-T)细胞疗法,彻底改变了 MM 的治疗格局,开启了临床管理的新纪元。尽管取得了这一突破,但仍有相当比例的 MM 患者最终会对 CAR-T 细胞疗法产生耐药性,严重限制了这种疗法的长期疗效。免疫检查点抑制剂(ICIs),在某些实体瘤亚组中显示出显著的治疗益处,然而其在诸如 MM 等血液系统恶性肿瘤中的疗效却令人相当失望。值得注意的是,近期一项研究报道,经 PD-1 低表达改造的 CAR-T 细胞在多发性骨髓瘤(MM)中表现出更强的抗肿瘤活性。这些发现凸显了进一步探索结合抗 PD-1/PD-L1 抗体(αPD-1/αPD-L1)的联合疗法以及阐明其协同或拮抗作用潜在机制的迫切需求。
FAPα 抑制增强多种肿瘤类型中抗 PD-1/PD-L1 治疗效果
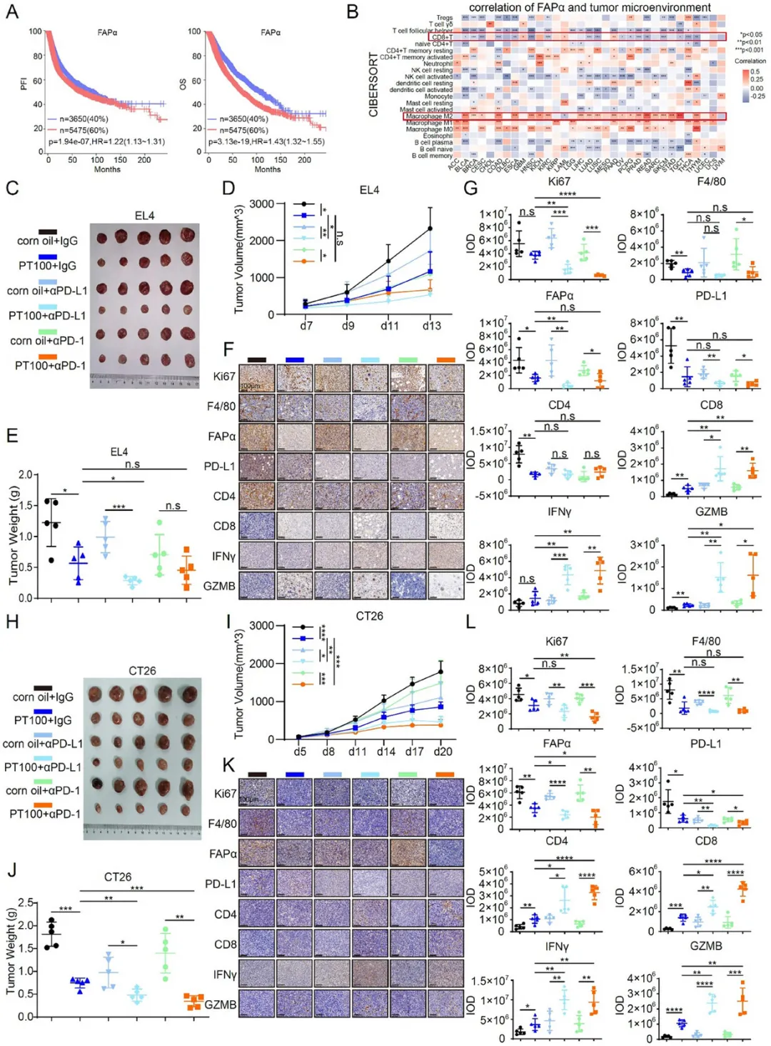
02
鉴于在多发性骨髓瘤(MM)中取得的令人鼓舞的结果,研究人员进一步探索了 FAPα 靶向治疗在更广泛肿瘤模型中的治疗潜力。通过 TCGA 跨癌种分析证实,FAPα 高表达与包括结直肠癌和淋巴瘤在内的多种恶性肿瘤患者的总体生存率低相关,这与 FAPα 在实体瘤中作为独立预后风险因素的作用一致。免疫浸润分析进一步表明,FAPα 表达与多种癌症类型中的 M2 极化巨噬细胞(促肿瘤亚型)呈正相关,与 CD8+ T 细胞和自然杀伤(NK)细胞呈负相关,这表明 FAPα 介导的免疫抑制肿瘤微环境(TME)特征在多发性骨髓瘤之外具有保守性。为了验证这种跨癌种的潜力,研究人员在同基因 EL4 T 淋巴瘤和 CT26 结直肠癌模型中评估了 PT100 单独使用或与αPD-1/αPD-L1 抗体联合使用的效果。值得注意的是,PT100 单药治疗在两种模型中均显著抑制了肿瘤生长,这与在多发性骨髓瘤中观察到的其独立于 T 细胞的抗肿瘤活性一致。关键的是,PT100 与αPD-1/αPD-L1 抗体联合治疗的肿瘤抑制效果优于任何一种单药治疗。总的来说,这些数据表明 FAPα+ TAM 在 EL4 淋巴瘤和 CT26 结直肠癌中驱动免疫抑制。这种泛癌疗效凸显了 FAPα 作为克服免疫治疗耐药性的保守治疗靶点,为将 FAPα 靶向联合疗法扩展到多种恶性肿瘤提供了理论依据。

FAPα 抑制可增强多种肿瘤类型中抗 PD-1/PD-L1 治疗的效果
参考资料:
https://advanced.onlinelibrary.wiley.com/doi/10.1002/advs.202506239(转化医学网360zhyx.com)
【关于投稿】
转化医学网(360zhyx.com)是转化医学核心门户,旨在推动基础研究、临床诊疗和产业的发展,核心内容涵盖组学、检验、免疫、肿瘤、心血管、糖尿病等。如您有最新的研究内容发表,欢迎联系我们进行免费报道(公众号菜单栏-在线客服联系),我们的理念:内容创造价值,转化铸就未来!
转化医学网(360zhyx.com)发布的文章旨在介绍前沿医学研究进展,不能作为治疗方案使用;如需获得健康指导,请至正规医院就诊。
责任声明:本稿件如有错误之处,敬请联系转化医学网客服进行修改事宜!
微信号:zhuanhuayixue
腾讯登录
还没有人评论,赶快抢个沙发